更新公告|6★商人“奥斯卡”登场!年末纪念日历引导即将开启!
亲爱的旅人们:
为了给各位旅人带来更好的游戏体验,我们将在2025年12月25日9点-12点进行更新维护, 维护过程中无法进入游戏。
更新内容:
1、年末纪念日历引导,活动期间每天可进行1次免费引导。使用次数将在每天4:00重置。
每次引导可获得“日历引导的导片”×500,可在兑换所中兑换历战的圣导印×1、英杰印、金之灯火的结晶等奖励。
活动时间:2025年12月25日维护后~2026年1月1日3:59
2、新增限时引导:“追忆的霸者”6★商人“奥斯卡”,活动期间每次引导可得“导片(奥斯卡)”

3、新增限时阶梯引导:“追忆的霸者”6★商人“奥斯卡”,阶段5必定获得1个5★及以上旅人,50%的概率获得6★商人“奥斯卡”,阶梯引导中可获得奥斯卡的导石和导片(奥斯卡)。
“导片(奥斯卡)”×150可兑换“奥斯卡的大圣导印(★6)”×1
4、新增限时引导:“祝圣的旅人们”6★商人“米罗德”、6★猎人“卢米斯”,活动期间每次引导可得“祝圣的旅人的导片(2025/12)”


5、新增限时阶梯引导:“祝圣的旅人”6★商人“米罗德”,阶段5必定获得1个5★及以上旅人,50%的概率获得6★商人“米罗德”,阶梯引导中可获得商人米罗德的导石和祝圣的旅人的导片(2025/12)。
6、新增限时阶梯引导:“祝圣的旅人”6★猎人“卢米斯”,阶段5必定获得1个5★及以上旅人,50%的概率获得6★猎人“卢米斯”,阶梯引导中可获得猎人卢米斯的导石和祝圣的旅人的导片(2025/12)。
“祝圣的旅人的导片(2025/12)”×150可兑换“商人米罗德的大圣导印(★6)”或“猎人卢米斯的大圣导印(★6)”×1
7、角色调整:
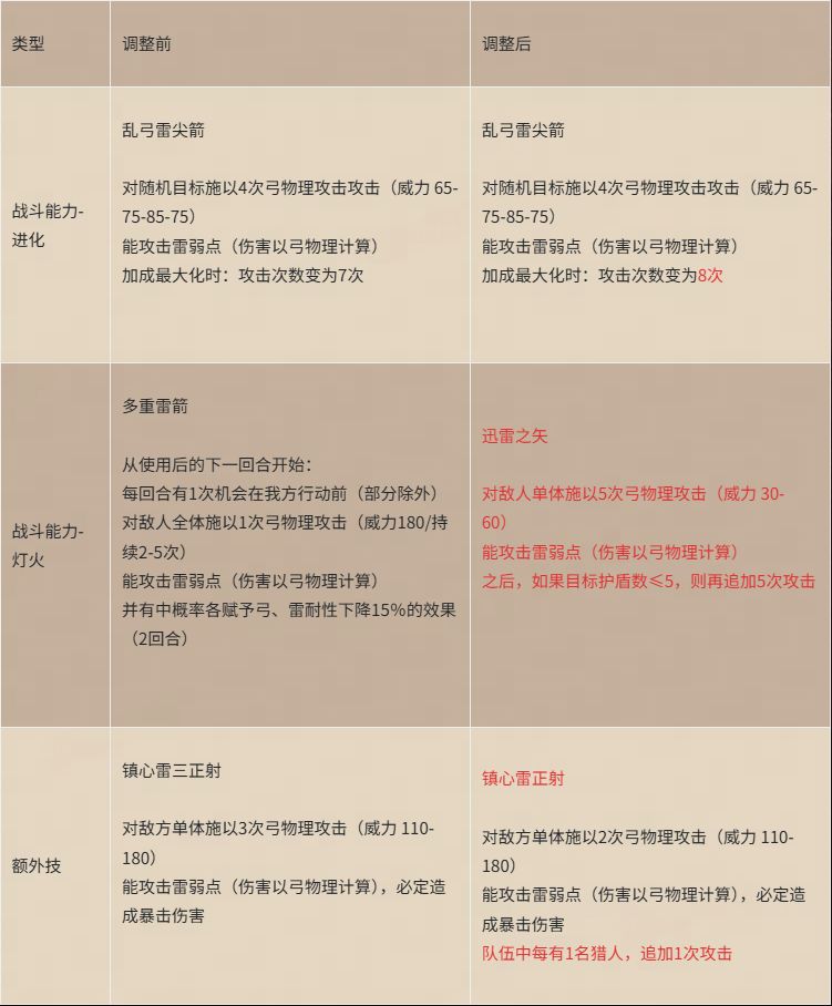
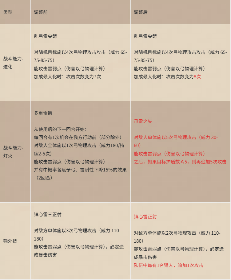
对本期追忆的霸者“奥斯卡”进行了性能调整,详情如下:

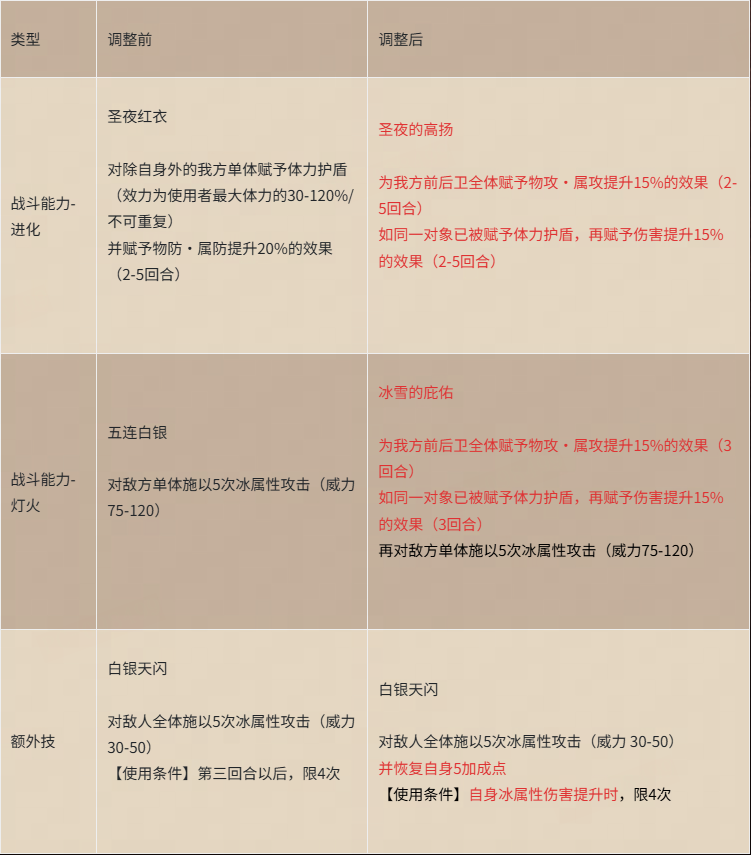
对本期祝圣的旅人“商人米罗德”进行了性能调整,详情如下:

对本期祝圣的旅人“猎人卢米斯”进行了性能调整,详情如下:

8、波斗的写记·正式 第4期开启!
可通过“奥鲁斯特拉大陆”→“救世的手抄本”→“波斗的写记”进入
本期内容:火弱点(等级1)/斧弱点2(等级2)/暗弱点(等级3)/艾德拉斯的英灵(额外等级3)
通过艾德拉斯的英灵挑战等级100,可获得饰品“抗咒刻印的碎片×1”
本期通关点数加成及点数累计报酬领取时间:2025年12月25日维护后-2026年1月8日03:59
9、祝圣的礼物
礼物内容:免费红宝石×100
领取时间:2025年12月25日0:00~23:59
10、祝圣的支炎兽
礼物内容:祝圣兔的种火:茶×1
活动时间:2025年12月25日维护后~2026年1月8日9:00
11、新增特别任务
活动时间:2025年12月25日维护后~2026年1月8日9:00
完成任务最多可获得免费红宝石×150、祝圣兔的种火:白×1
12、支线任务更新:
交叉故事:两位舞姬
13、本期开放灯火的加护的角色
奥斯卡、商人米罗德、猎人卢米斯
14、本期开放突破位阶的角色
奥斯卡、商人米罗德、猎人卢米斯
15、试炼之塔更新:
开放职业塔“游侠的试炼”,仅可使用职业为游侠的旅人进行挑战。
开放职业塔“商人的试炼”,仅可使用职业为商人的旅人进行挑战。
16、追忆之书更新
17、讨伐委托活动更新:奥斯卡、商人米罗德、猎人卢米斯导石获取量UP,活动时间:2025年12月25日维护后~2026年1月1日9:00
18、兑换所更新
可在兑换所中兑换奥斯卡的战技之魂和妙技之魂。
注意事项:
1、服务器维护状态时,游戏内所有功能将无法使用。
2、如果游戏运行时服务器开始维护,游戏进度将不会保存。请注意维护时间开始前尽量避免在线。
3、维护完成后会产生资料下载,请确认手机剩余容量确保下载空间充足。

