更新公告|全新资料片开启!《歧路旅人0》限定角色赛卢克登场!
亲爱的旅人们:
为了给各位旅人带来更好的游戏体验,我们将在2026年1月29日9点-15点进行更新维护, 维护过程中无法进入游戏。
【特别提醒】本次维护完成后,各位旅人需要在各自的渠道下载最新的安装包后才可以进入游戏。
更新内容:
1、新增限时引导:“追忆的旅人”6★学者“赛卢克”,活动期间每次引导可得“导片(赛卢克)”

2、新增限时阶梯引导:“追忆的旅人”6★学者“赛卢克”,阶段5必定获得1个5★及以上旅人,50%的概率获得“追忆的旅人”6★学者“赛卢克”,阶梯引导中可获得追忆旅人的导片、导片(赛卢克)。
“导片(赛卢克)”×150可兑换“赛卢克的大圣导印(★6)”×1
“导片(赛卢克)”×200可兑换往期追忆旅人的圣导印×1
“追忆旅人的导片”×200可兑换“赛卢克的圣导印”或往期追忆旅人的圣导印×1
“追忆旅人的导片”不会过期,在后续追忆的旅人引导出现时,可以跨卡池兑换。
3、新增引导:“闪光的旅人”6★剑士“江连”,活动期间每次引导可得“闪光的导片”
“闪光的导片”×120可兑换“江连的大圣导印(★6)”×1

4、角色性能:
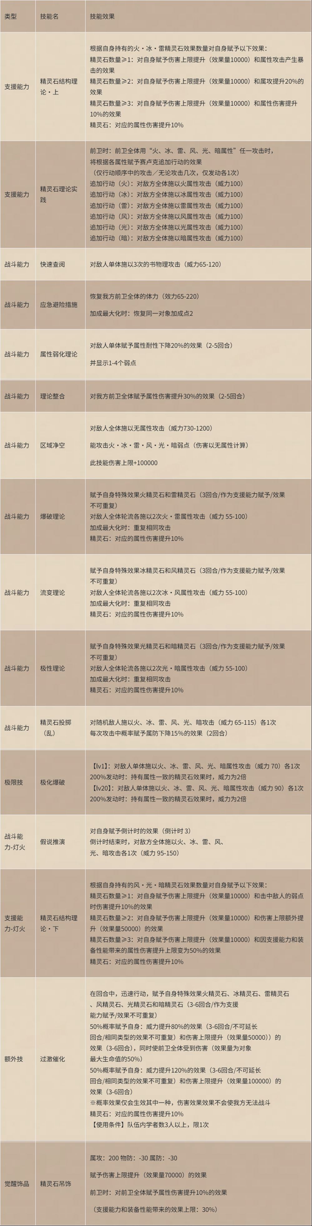
本期追忆的旅人“赛卢克”的性能详情如下:

5、首个《歧路旅人 0》新角色登场纪念礼物①
领取时间:2026年1月29日维护后~2026年2月12日23:59
礼物内容:赛卢克的觉醒石×1
6、首个《歧路旅人 0》新角色登场纪念礼物②
领取时间:2026年2月5日维护后~2026年2月12日23:59
礼物内容:奥鲁斯特拉追忆旅人的觉醒石抽选箱×1
※ 使用“奥鲁斯特拉追忆旅人的觉醒石抽选箱”,可随机获得1个以下角色的觉醒石:利夏尔、巴尔杰罗、雷比娜、舞者雷比娜、阿拉乌妮、舞者阿拉乌妮、隆德、克拉乌泽、林悠、药师林悠、艾特里克斯、艾丽卡、索尼娅、希格娜、萨赞特斯、索隆、奈芙蒂、提齐亚诺、夏娜、莱拉、齐路恩、利克。
7、新版本更新纪念礼物
领取时间:2026年1月29日维护后~2026年2月12日23:59
礼物内容:免费红宝石×300
8、新玩法“神不在的第十三天”上线!
活动时间:2026年1月29日维护后~2026年2月19日9:00
活动开启条件:开启“赠予一切之人 第一章”(全服奖励不受影响)
参与玩法即可获得红宝石x200、旅人的圣导印x8、觉醒石碎片x1000,活动期间更可获取大量角色养成资源。
2026年2月12日维护后,将开启神秘Boss挑战,有机会获取Boss专属奖励!
战争结束之日,伪神降临之时。命运之线流散,被选中的人啊,你是否能在成神之路的尽头发现逝去的秘密。
9、新增极限技的强化机制
极限技等级上限提升至20级。
增加极限技的“觉醒解放”功能,使用角色的觉醒石可进行“觉醒解放”。极限技的等级提升不再消耗觉醒石,消耗觉醒石强化极限技可增加极限技次数以及消耗加成点时增加的极限技值。本次更新前已消耗觉醒石提升极限技等级的角色,将自动完成“觉醒解放”。
增加极限技的“奥秘解放”功能,角色“奥秘解放”后,极限技上限提升至200%,可消耗200%极限技值发动。攻击和特殊极限技可提升效果,辅助和恢复型极限技可在后卫发动,可与前卫同时行动并在前卫行动前使用极限技。
※ 本次更新后,所有角色都将开放“觉醒解放”,部分往期角色会开放20级极限技和“奥秘解放”,其余角色的极限技强化会在今后的更新中逐步开放。
10、画作的写记
开放画作的写记功能,玩家可使用画作兑换券兑换画作,可将画作设置成队伍界面的背景。
出于对创作者的尊重,大部分画作将会保留原本的非中文内容。
11、装备饰品相关优化
1)增加了装备/饰品自定标签功能
原“装备/饰品选择”界面中的“喜爱”扩展为“自定标签”
支持自定义多种不同的标签,对装备/饰品进行标记
2)新增了装备/饰品搜索栏
在“装备/饰品选择”界面新增了搜索栏
可以通过名称、描述来搜索装备/饰品,也可以通过角色名称搜索对应的觉醒饰品
3)新增了饰品推荐功能
在“更改装备”界面新增了“饰品推荐”入口
点击“饰品推荐”,会根据该角色的饰品使用率,进行热门饰品推荐
12、新手体验优化
本次更新将针对新手体验进行优化。优化内容为:
1)新增地图图例功能
在子地图的详情界面,新增了任务图例说明。旅人们可以更直观地查看主线、支线、旅人故事等不同类型的任务,以便规划接下来的冒险路线。
2)新增“重要支线”任务分类
为了帮助旅人更方便地分辨和选择支线任务,我们将部分能够开启新功能的支线任务标记为了“重要支线”,并加入了新的图标样式。推荐新手玩家优先完成此类任务,以解锁游戏内的重要系统或功能。
3)新增“一键编队”功能
在编辑队伍界面新增“一键编队”入口
点击“一键编队”,可以使用与试炼之塔一样的快速编队功能
13、委托战斗支持额外技、极限技释放
委托战斗设置界面增加额外技、极限技的释放开关
开启后,委托战斗将自动释放额外技和极限技
14、新增特别任务
活动时间:2026年1月29日维护后~2026年2月12日9:00
完成任务最多可获得免费红宝石×200、觉醒石碎片×3000、金导石等奖励
15、支线任务更新
开放种子任务第13、14章
开放支炎兽探索:海的种火 系列任务
16、本期开放灯火的加护的角色
赛卢克、舞者海茵特、药师普里姆萝洁
17、本期开放突破位阶的角色
赛卢克、莲见、江连、舞者海茵特、药师普里姆萝洁
18、本期开放的宿敌:
神兽路提亚
19、试炼之塔更新:
开放职业塔“药师的试炼”,仅可使用职业为药师的旅人进行挑战。
开放职业塔“学者的试炼”,仅可使用职业为学者的旅人进行挑战。
20、追忆之书更新
21、讨伐委托活动更新:赛卢克、江连导石获取量UP,活动时间:2026年1月29日维护后~2026年2月5日9:00
22、兑换所更新
灵魂碎片兑换更新:可兑换赛卢克的战技之魂和妙技之魂。
注意事项:
1、服务器维护状态时,游戏内所有功能将无法使用。
2、如果游戏运行时服务器开始维护,游戏进度将不会保存。请注意维护时间开始前尽量避免在线。

