【无悔攻略】轻松获得安史之乱全结局(安禄山篇)
02/065557 浏览攻略集合
写在前面:各位王上好,我是子在川上曰。今天带来的是安史之乱剧本安禄山的开荒指南,希望能够帮助各位王上轻松获得全部结局。
一、剧本新玩法与目标讲解
本次剧本沿用并丰富了大唐主剧本的国家集团玩法,接下来我会简单介绍一下本次新增玩法,详细讲解则会在开荒指南中。
在国家信息中,新增了行政压力这一属性,行政压力主要起到制约作用,随着领土面积的扩大与不同文化势力的增多,行政压力也会随之上升,进而带来额外的远征难度和钱粮消耗
在宗藩类型中,新增了节度使,节度使除了拥有与都护府相同的职能外,还能提供练兵、赋税的功能。
在宗主行动中,新增了征调佣兵、整兵精武,征调佣兵可以使用都护府对应的佣兵卡牌进行战斗,而整兵精武则可以提高或者降低节度使的归化度。
在藩属行动中,新增了影响归化度功能,可通过消耗士子,改变其他属国的归化度,进而拉拢对方加入叛乱或者勤王阵营。
同时在内战危机中,也重新引入了动乱度这一全新概念,当动乱度达到100时,会导致整个国家集团解体,所有属国将会独立。
国家使命玩法:本次游戏目标依旧是通过完成对应国家使命任务,推进游戏剧情发展,从而进入特定的结局。
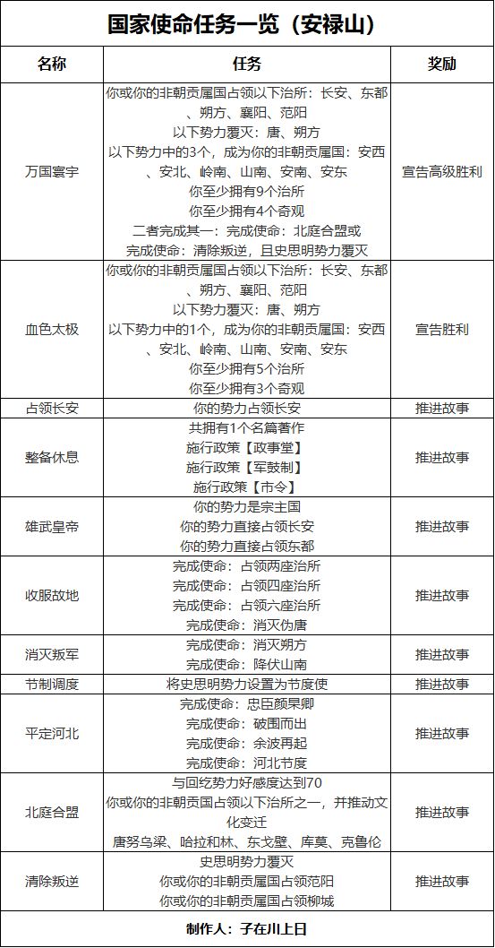
安禄山的具体国家使命任务可见下表:

二、开荒流程演示
本次安史之乱剧本,安禄山可获得的结局为【血色太极】、【万国寰宇】、【天意昭昭】
我们依旧分阶段按照剧情完成终局国家使命任务,我将安禄山的故事分为五个阶段,分别是:潼关之战、收服故地、消灭叛军、平定河北,再到最后的万国寰宇。
由于安禄山的结局分为普通结局【血色太极】与高级结局【万国寰宇】,完成高级结局后可自动解锁普通结局,因此本次演示以【万国寰宇】为主。
第一阶段:
本阶段以完成开局剧情,并触发【收服故地】、【消灭叛军】、【平定河北】为主:
开局剧情事件过后,我们会面临一次抉择。

选择【一鼓作气,潼关决战!】则会触发潼关之战,战斗胜利后,触发事件【讨伐伪唐】,并解锁使命任务【占领长安】;如若选择【固守洛阳,回师河北】,则可触发结局【天意昭昭】。

注:潼关之战战斗胜利后,可招募哥舒翰作为名臣
攻占长安后,完成对应使命任务,便可触发事件【占领京兆】,若我们选择【赶尽杀绝!】,则可触发追击李隆基的剧情战斗。若我们选择【先休整一番】,则可触发【整备休息】使命任务
注:追击李隆基战斗胜利后,可招募杨玉环作为名臣
不论是选择追击路线,还是完成休整的使命任务,都可触发事件【消灭伪唐】,从而解锁使命任务【收服故地】、【消灭叛军】、【雄武皇帝】
至此,我们第一阶段的任务就算完成了。
第二阶段:
本阶段以完成【消灭叛军】与【雄武皇帝】使命为主,以及触发【平定河北】的使命任务。
由于【雄武皇帝】要求我们成为独立的宗主国,因此可以先进入【国家集团】界面,点开最底下的内战动向。

我们选择通过增加动乱度的方式来使大唐的国家集团解体。
增加动乱度主要可通过如下手段:
1.拉拢山南、岭南等势力,通过游说降低归化度,从而拉拢他们加入反叛阵营。

2.攻占大唐以及勤王势力的治所,从而提高动乱值
此时我们同步完成【消灭叛军】,优先消灭朔方势力。一般在拉拢一定势力并攻灭朔方后,便可触发国家解体。
触发国家解体后,可第一时间将安西、安北、安南、岭南势力加入我们的国家集团。
从而完成【雄武皇帝】使命,进而触发【节制调度】任务。我们将河东和太原分给史思明,先将其设立为都护府,然后再转化为节度使,就可触发【平定河北】使命任务。
同时我们可以选择攻灭山南势力,完成【消灭叛军】剩余任务;也可以选择拉拢山南成为朝贡国,后续通过提升归化度将其吞并以完成任务。
第三阶段:
本阶段以完成【平定河北】与【收服故地】使命为主,并触发【万国寰宇】终局使命任务。
【收服故地】使命任务没什么需要特别讲解的地方,只需要将大唐所有治所都攻占即可完成。
国家解体后,大唐刚好被左右分割开,因此推荐先攻占右侧的治所,然后再攻占成都和汉中。
【平定河北】使命任务则会在每个小任务完成后触发一段剧情。

在剧情中选择【黄色字体】选项相信史思明,则不会触发后续反叛。如果选择【白色字体】选项不相信史思明,后续则会触发【史思明自立】,从而解锁使命任务【清除叛逆】
在完成上述两个使命任务后,即可解锁终局使命任务【万国寰宇】
第四阶段:
本阶段以完成【万国寰宇】使命为主
依照我们的攻略,到这一步时,【万国寰宇】使命还差2个即可完成。
一个是完成【北庭合盟】或【清除叛逆】
先说【北庭合盟】使命,我们可以通过两种方式完成。
第一种就是将回纥拉入我们的国家集团,提高其归化度使其转变为朝贡国,然后提升好感,最后将任务所需的治所进行文化转变。
第二种方式就是直接攻占其中的一座治所,将治所的文化转变后,再提高与回纥的好感。


注:转变文化需要对应的治所满足一定的要求,并消耗一本【千古名篇】或【鸿篇巨著】,这里推荐先用名篇传播文化提高文化相容度,然后再转变文化。
再说【清除叛逆】使命,这个使命相对来说就比较简单,只需要攻灭史思明即可。
可根据自身喜好灵活选择
最后便是奇观方面的任务,本次安史之乱也加入了部分全新奇观,比如大明宫、莫高窟等,在通关后也可获得对应的摆件,因此还是很推荐大家去建新奇观的,具体奇观可见下表:

第五阶段:
在达成【万国寰宇】高级结局后,也可同步解锁【血色太极】普通结局。

三、结束语
感谢各位的观看,希望我的攻略能带来一定的帮助,同时也祝无悔华夏越来越好。


