首页
排行榜
发现
云游戏
PC 游戏
动态
发布
论坛
TapTap 制造
聚光灯 GameJam
开发者中心
创作者中心
营业执照
|
沪 ICP 备 16012525 号
|
沪网文(2025)0236-071 号
|
增值电信业务经营许可证:沪 B2-20170322 B1-20204119
|
广播电视节目制作经营许可证:(沪)字第04651号
|
内容安全算法 网信算备310112119986605230015号
|
个性化推送算法 网信算备310112119986602230017号
|
TapSight 智能问答助手算法 网信算备310112119986601240015号
易玩(上海)网络科技有限公司
公司地址:上海市静安区灵石路 718 号 B1 北楼
注册地址:上海市闵行区紫星路 588 号 2 幢 2122 室
投诉举报邮箱:kefu@taptap.com
沪公网安备 31010602009551 号
违法信息举报电话:021-60727072 转 3003
网上有害信息举报专区
上海辟谣专栏
下载手机 APP
扫码下载
Android APK 下载
App Store 下载
下载 PC 版
Windows 版下载
Mac 版下载
下载 TapTap
TapTap 手机 APP
扫码下载手机App
Android APK 下载
App Store 下载
TapTap PC 版
Windows 版下载
Mac 版下载
热门攻略
加载中
恶魔队推图向攻略
补充一下神器和装备选择 神器:龙骑朱莉铁臂恶堕都四攻,如果朱莉攻击比铁臂高,朱莉神器选择两血两攻或者四血,其他角色都是四血,懒惰做不到一防可以选择两血两防 装备:01转时龙骑朱莉可以用332(3光辉3生灵2命运),其他角色统一比命邪,2转后朱莉依旧332(4转以上可以用3暴怒3光辉2血狮),龙骑恶堕铁臂2222(2大帝2光辉2启示2血狮),其他角色比命邪够用到毕业,非要换的话基本就是五叹息三血狮、
古代战争2025年萌新攻略
我是心态,一个玩了古代3年的小菜鸡,大大小小也玩了几十个号了,今天带各位萌新们了解一下古代的玩法,出一篇小小的攻略吧。如果你是大佬,有哪里说的不对的,请嘴下留情并指正。 兑换码打头 gudaizhanzheng gudaizhanzheng1 gudaizhanzheng2 gudaizhanzheng3 gudaizhanzheng5 gdzzgzhfl AD56Q9GDZZ 基础
古代战争顶配阵容 大佬有不同思路欢迎留言
一、万能通用队(推图+日常+首选) 阵容:悠悠 色欲 天使 正义 血狮 配速:1速悠悠 2速色欲 3速天使 4速正义 5速血狮 英雄 装备套装 主属性优先级 神器 悠悠 4祝福+2生命+2速度 速度→施法→血量→免伤 4血 色欲 4暗影+2生命+2抗暴 血量→抗暴→防御→速度 2血2防 天使 4祝福+2生命+2防御 施法→血量→防御→免伤 4血 正义 3比蒙+3生灵+2邪龙 攻击→真伤→暴
00:27
老虎@攻略,7.7更新喀秋莎评价,更新法系队、物理队点评
我是天启区的老虎。为了让大家看起来方便,就以问答的形式写这个攻略了,有问题也可以留言,问的人多了我整理到一起。有疑问的可以群里@我,游戏里私聊我,也可以在本帖留言,我有空都会回复的,不过基本所有的东西我都更新进来了,如果还有不明白的就提问吧,我看到了都会回答,没有回答你代表我的攻略里已经写得比较清楚了。 如果觉得攻略对你有用,就点个赞,留个言,就是对我最大的支持了。 新区和老区怎么选? 其实对放置
古代战争老区入坑/回归攻略一图流
此攻略主要面向回归玩家、老区cs号玩家,省略了前期过渡玩法,想玩新区可以再去看新区攻略。 抽取和养成基本固定,主要难点在推图思路。建议卡图时开低速,分析失败原因。还过不了的图在群里问大佬,多学一下思路,“授人以鱼不如授人以渔”,祝大家推图愉快!🎉🎉🎉 一.阵容推荐 二.属性加成 三.装备攻略 四.推图思路 更新:更正「推图思路」神灵守卫名字错误。#攻略#新手攻略
新手一转注意事项一图流
卡图欢迎加群询问
如何转生最划算
ID:洛神救世主 刚经历2转 现在大部分玩家已经130多级,接近140级,这里我觉得有必要讲解以下转生的注意地方。 我从0转到1转大约花了6个月,1转到2转大约3个月。 转生要求 1转要求是等级达到150级,推图进度16图。 2转要求是等级达到160级,推图进度20图。 3转要求是等级达到170级,推图进度24图。 对于这些推图进度只要不是很咸鱼的人都能够达到,主要是等级要求。个人花了6个月一转,
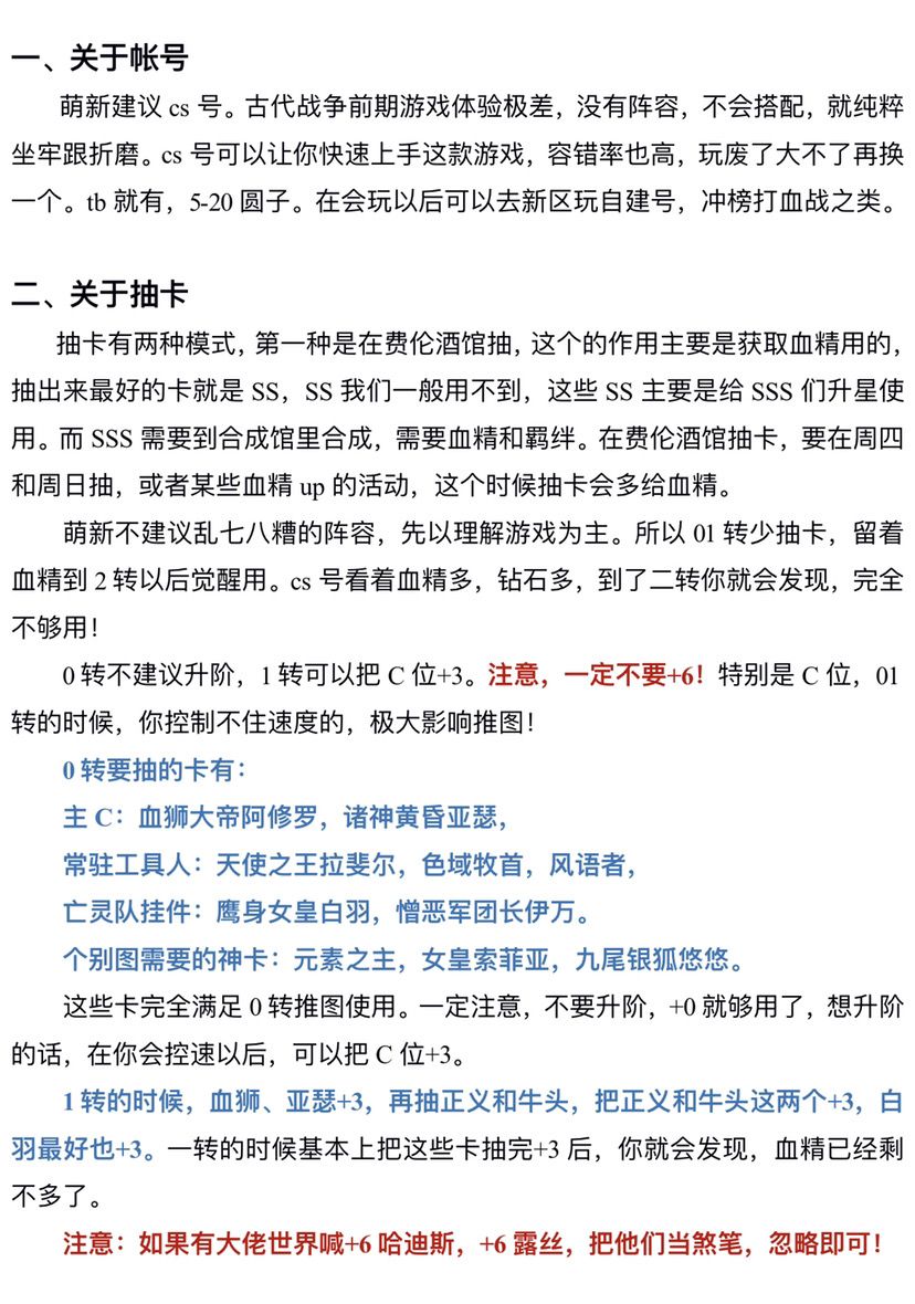
0、1转大型攻略
包含了关于账号,抽卡,阵容,前期玩法,装备,神器,推图等方面,虽没有做到面面俱到,但也希望能够给萌新帮助,能够更快上手这游戏
国家队抽SSS顺序(新人可参考)
国家队成型顺序如下(从圣光后起,可根据个人喜好及用途而定顺序): 第一位狮子:血狮大帝阿修罗(核心输出,国家队必先首发) 第二位天使:天使之王拉斐尔 (狮子专用辅助,技能可以保住狮子一回合,技能特效不是复活,而是锁血,一回合内无论如何都不死) 第三位女皇:女皇索菲娅 (沉默后排,神器一波流利器,可替代新手期大树,之前是个不错的选择,现在有色欲地位直接大幅度下降) 第四位星辰:星辰之泪柯丽娜 (主推
萌新必看——血狮出装!
(ง •̀_•́)ง萌新期待的出装表来了 纯手打的哦~~ 最近发现很多萌新哭着说狮子加了敏捷,我特别说一下。抽到狮子第一步药水栏锁掉敏捷,然后狮子装备栏锁上鞋子千万别升级。因为狮子优先200蜡像的 容易超速,然而狮子的挂件速度必须超过狮子 不然没法起到加攻击的作用(补充一下120领主天赋加体质的不要着急升太早以及狮子体质药水,有时候狮子血多了被打到吃无敌后攻击叠不满。当然了比较矛盾的是打猪的时候又
0转亡灵队毕业(内附24.25.26攻略)
大家好! 我是来自梦想之地的Nils,今天推图毕业了,在这里写一写感言和总结,给正在推图的亡灵队和准备想玩亡灵队的小伙伴一些建议。,在这里对不起大家了!运气不好好多刷脸图都没过去,要不然会更早毕业的,呜呜呜呜,废话不多说! 在这里十分感谢神芏,自来卷,一荤一素,神罗大佬,风骨大佬,不然大佬们的攻略和思路,感谢感谢! 首先 亡灵队sss出的顺序 以及推图需要的ss 亚瑟 伊万 白羽 天使 风语 色域
【 0转亡灵队全攻略 及 萌新避坑指南 】
0转亡灵队全攻略及萌新避坑指南 先介绍下背景 天启-海拉尔河,起初上论坛看攻略都是狮子的,我这人又不太喜欢主流的东西,就发现了亡灵队这个偏门,因为刚开始玩被坑的有点惨,然后又是0氪纠错成本高一度想放弃亡灵,后来玩下来发现亡灵相对狮子也有他的独特之处,所以希望后面的亡灵玩家能避过我踩过的坑,同时正视亡灵队和国家队的不同。于是想给以后的亡灵新手们写一些0转阶段的避坑指南和简单的建议。 如果有意见分歧,
00:11
恶魔亡灵法打分技巧分享(已修改)
亡灵: 打法队随便打。 打人族,有个稳定的打法,亡灵龙对所罗门,亡灵龙先动打死所罗门及同列人,芭拉拉触发觉醒被动和一次主动,人族莱恩没和所罗门一列的话,会触发无敌,需要将熊和沃克放一列与人族触发无敌的人对上,能一回合清完人族。熊和沃克不与触发无敌的人族一列,会出现沃克杀完人,芭拉拉触发觉醒打在无敌上,导致后续伤害不足,一回合请不了人族。 打亡灵内战,有了熊之后,亡灵内战就简单多了,熊的速度是比亡灵
萌新敲头攻略,能加精?
新区天启-金账之径,ID:六六,三卡小氪400+。 本人萌新一枚,新区入坑两天,绝非骨灰非回归,在taptap见置顶9.0+评分才试玩的,整体感觉不错,刚开始玩也是一头雾水,玩着玩着也就了然了,后来见聊天室很多萌新询问敲头,而本号敲头预测一觉醒来能毕业,所以特开此贴。在此感谢本区敲头小号(ID:企业)的无私! 敲头,即平A,拿成就有大把大把的钻石,就这么简单!提供本号个人的完成成就方法供萌新参考:
二转单正义觉醒攻略及28-32轮回图卡点过图阵容
总的来说二转比0,1转简单很多,二转之后1-8图的怪很恶心,各种双天使,比蒙,没法好好自动,但是总体难度不高,之后一路到20图都是平推,我只在20-146卡过。 正义的觉醒任务只带主角,正义,呢喃,对手的话推荐还是挑人机打,尤其是不要打带有元素的,还有带风语的亡灵队,容易翻车,我就是因为各种翻车所以晚了一天觉醒。第二个觉醒的是亚瑟,到推图毕业为止还没觉醒出来。不觉醒白羽是因为我白羽没有+3,否则还
10转位面号佛系推图,99%恶魔三轮(熊大)
2.22转生第一天,无超图无助战,三轮+UU+se域挂无尽3400毕业(中途80级升级下装备神器)。 速度注意:uu>元素和主角>海拉>莫得,懒惰>se欲,恶堕>圣龙(朱莉,铁臂) 防御注意:懒惰>se欲>其他,海拉最低 血量注意:海拉最低血 阵容如下: 阵容一:三轮 se欲 uu,黄人 天使替补阵容 阵容二:圣龙 恶堕 懒惰 se欲 uu 海拉,朱莉 铁臂龙母 黄人 天使替补 阵容三:正义 se
(已加精)亡灵队121级毕业26-200作业初始号
###大号是天启位面回归初始号128级26-200毕业,小号费伦位面121级26-200毕业。之前玩过几个狮子队推图太累了老是要换装备,所以试着转亡灵队了。 ###开局,建议钻石不抽留着等120级有天赋减钻石,3.4万血精抽9只sss,白羽 女皇 伊万 喃呢 天使 亚瑟✖️4 ,欧一点的可以抽第10只sss正义。 ###第1天至少推到5-200开亚瑟神器,初始号现在一般开局79-80级左右,如果是
萌新必看——圣光出装!(大天使以及肉都通用)已新增男主出装
(ง •̀_•́)ง萌新期待的出装表来了 纯手打的哦~~ 大天使,守望,比蒙,老艾德以及所有的盾牌类型sss全部可以这个出装,别再问了.......咋天天有人问大天使出装呢 ٩(๑`^´๑)۶ 生气啊。 然后 下新增了喀秋莎出装 圣光(所有的肉通用包括元素)装备 50-60圣光 帽子: 光之镜盔 项链: 虔诚挂坠 护肩: 祝福衬肩 戒指: 虔诚指环 衣服: 光之鳞甲 鞋子: 祝福之靴 主手: 光之
乞丐半半子⭐血狮攻略专题⭐(通用全职业)如何装备使用率最大化
最近看了很多攻略,始终没有血狮 ,血狮不强还是咋的? 今天发一篇主血狮、元素、星辰的装备搭配,纯属个人意见,不洗勿喷哈,谢谢大佬指点。 本片攻略 主要是最少血精出装备的套路 做到装备使用率最大化 本人在天启子位面, 希望能给萌新提供一个思路,看到我的装备方法发扬光大也不错哈。 90级装备为什么直接到110级呢?因为90可以完美的渡过到110,用20级的时间赞熔炼、血精、神器碎片、妥妥的安排。洗装备
【八转】超级蜡像馆
1.简而言之就是前面多屯蜡像币 (比如种田选血精、钻石、蜡像) 2.八转开始用 蜡像币抽蜡像碎片 (前面抽会有红点,强迫症患者可能会手贱升级普通蜡像) 3.超级蜡像馆消耗的是 蜡像碎片和羁绊值 (羁绊这个货币都是溢出的,所以不用刻意囤货) 4.超级蜡像馆 会在每次转生后清零 【蜡像币和蜡像碎片不清零】 (7转开始,每次转生前屯三百万蜡像币) 5.八转很肝,祝各位救世主体验愉快! (八转推图新觉醒怪
加载中