首页
排行榜
发现
云游戏
PC 游戏
动态
发布
论坛
TapTap 制造
聚光灯 GameJam
开发者中心
创作者中心
营业执照
|
沪 ICP 备 16012525 号
|
沪网文(2025)0236-071 号
|
增值电信业务经营许可证:沪 B2-20170322 B1-20204119
|
广播电视节目制作经营许可证:(沪)字第04651号
|
内容安全算法 网信算备310112119986605230015号
|
个性化推送算法 网信算备310112119986602230017号
|
TapSight 智能问答助手算法 网信算备310112119986601240015号
易玩(上海)网络科技有限公司
公司地址:上海市静安区灵石路 718 号 B1 北楼
注册地址:上海市闵行区紫星路 588 号 2 幢 2122 室
投诉举报邮箱:kefu@taptap.com
沪公网安备 31010602009551 号
违法信息举报电话:021-60727072 转 3003
网上有害信息举报专区
上海辟谣专栏
下载手机 APP
扫码下载
Android APK 下载
App Store 下载
下载 PC 版
Windows 版下载
Mac 版下载
下载 TapTap
TapTap 手机 APP
扫码下载手机App
Android APK 下载
App Store 下载
TapTap PC 版
Windows 版下载
Mac 版下载
综合攻略
加载中
羊圈4.0版本(设计图)
很多人对我家的羊圈很感兴趣,在此开个帖子。有疑问的可以评论区留言。画线的位置要打上标桩,然后就是熊左边的位置是纽可门底座(最好磊两个,一个容易误触熊会出来),最后就是我有些木箱是有加木棍的,可以仔细看看,加木棍可以进出很方便,不用绕路。
【椰小耶原创】叠食区设计图+叠食食谱
因为个人比较爱做饭,我对叠食区的食物和厨房都有很大的要求哈哈哈哈 因为家小,心里盘算着是希望叠食区尽量要小不能占地很大,但是也要保证不用经常去补充食物,食物要多,种类要齐全,还得美观好看。能满足条件真的很难。 想了很久变成下面这个样子(其实我想做全系列食物,很显然,放在叠食区就会破坏我对"小"的要求) 后来想了想,决定把未入叠食区的食物做好放在厨房里,也算了满足了我全系食物的心愿 食谱如图。 下面
拯救牛牛村活动服攻略(剧透慎入)
⚠️⚠️⚠️警告:本攻略涉及剧透,请谨慎查看。建议卡关时使用,以免影响游戏体验!!! 🐮🐮🐮🐮🐮🐮🐮🐮🐮🐮🐮🐮🐮🐮🐮🐮 第一关 冒险开始的地方 伴随着“啵”的一声,我们出生在了一个牛牛形状的小岛上,我们的冒险从这里开始。 点击公告栏,我们收到了来自两百年前的信息。牛牛村遇到袭击了?时光机在哪里? 左边树后头藏着个铲子,右边树后面藏了摞碗。用圆石在大石头上打磨出尖石,挖两根胡萝卜,砍3捆麦子拿树
沙漠抽油房(最终版)
沙漠太热了,油井放外面,开松木门就能抽油,栅栏是熊墙
个人叠食菜谱,修正版。
原版个人疏忽,把玉米片写成薯片还是薯条…原先没发现这个问题,还安利很多人我原先的写错的叠食菜谱捂脸哭[表情_捂脸哭]。一般叠到5组150左右就差不多可以挂机了,劳作的可以吃6组。这些食物材料除了蘑菇,都是可种植的。括号里面是可置换的。
有人给我判断一下这种说法正确与否吗?
可惜卡两个手机现在还不能这么办。
规化大赛,谁能获取最佳成绩(不允许重图作业哦)
一、14区规划(农业区/染色区/烧油区/树木区/打铁区/叠食区/烧瓦房/石膏房/养老房/飞机房/厨房/羊圈/仓库/奶牛机) 二、关联分介绍(权重分数) <[树木区占地2x4或3x3关联]> 打铁区(3分)烧油区(3分) 厨房(2分)石膏房(1分) 烧瓦房(1分)染色区(1分) <[厨房占地2x2或2x3关联]> 叠食区(3分) 农业区(3分)树木区(2分) 羊圈(1分)奶牛机(1分) <[羊圈占地
大树底下好乘凉
本图片由创游世界小游戏华夏人生pe地图编辑器图片合成 本游戏游玩方式 1在taptap或浏览器或应用市场下载创游世界 2使用微信或者QQ登录创游世界账号 3在上方搜索:hxrspe 点击华夏人生字幕头像 4无需下载点击即玩 注:小游戏不提供下载方式 只有游玩方式 切操作较难掌握 请看群内教程
04:04
传三孤儿院钟塔视频路线
如提 因为有一天找钟敲半天找不到 怒录视频!! 很好找就是距离远了点 到达时七岁
华夏人生——狼人杀玩法
共八个小房间,一个法官房间,除法官外最多八位玩家参加。 每个小房间有广播+收音+高中低天线各1对,一个有羊肉派的槽盒, 法官房间有高中低广播收音各1对,钟塔10个,3个放羊肉派的槽盒,三个放常用语纸条的槽盒。
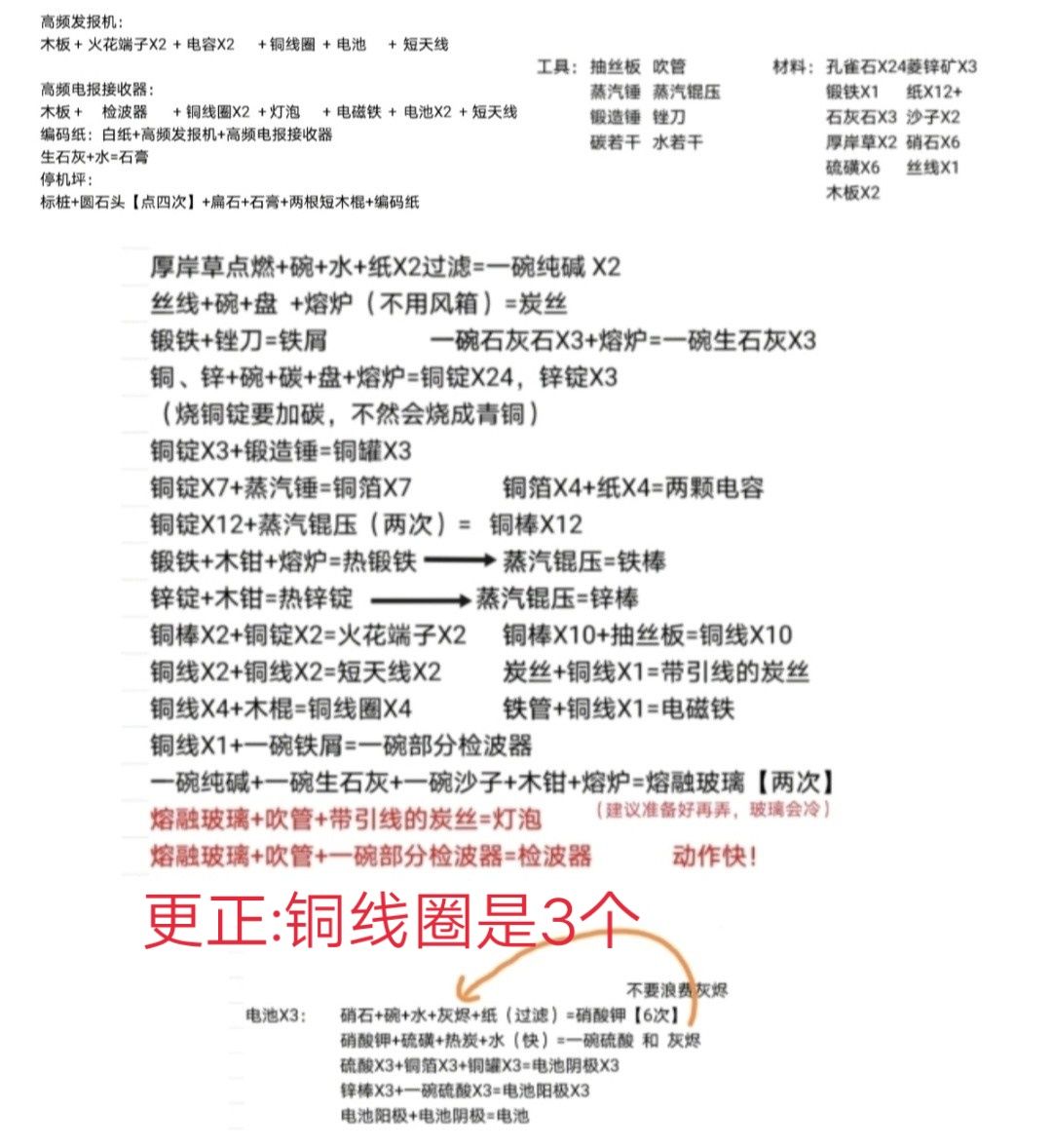
铁器,马车,蒸汽机,详细制作方法
在我能成功地活下来,不会被饿死之后,想进一步发展,所以整理出这份攻略,第一次做大家将就看吧。 更高级的还没学会,以后学会了可能会发[表情_开心] #华夏人生 #九大铁器 #马车 #蒸汽五机
玫瑰种子 野玫瑰种子是各色玫瑰的始祖,只有野生玫瑰的种子才可以变色。 玫瑰种子携带一小时——种子变成红色 携带两小时——种子变成白色 将种子放进雪碗冷藏可以固色——玫瑰的颜色将不会改变(无论你再把他放多久) 其中需要注意:女娲一局游戏并不是一小时,因为女娲一出生就是14岁。
叠食食谱(自存慎入)
自己家用的,存一下
服装攻略
准备开始做衣服啦,自己写了个材料和染色攻略,包括全套现代衣服、汉服、藏族系列衣服、维吾尔族系列衣服、红十字围裙、圣诞帽;染色部分包括了针线包所需半匹丝绸的染色和制作旗袍所需的蚕丝染色。 如有错误和遗漏欢迎指出~ 准备好材料后先制作全套现代衣服、汉服、三双素色翘头履、围裙 开始进行染色前的准备 红色染色 蓝色 黄色 绿色 紫色 开始进行黑色染色之前,先制作三双蛇皮靴 黑色 如有错误和遗漏欢迎指出~[表情_开心]
蒸汽设备
听说你们在论坛上没找到蒸汽设备的攻略,新做好蒸汽设备攻略可以参考一下
👗衣帽间系列建筑(综合向)
大家新年好呀,时隔一年氵个帖~ (图8可能会有宝宝觉得眼熟,这张改自我传五孤儿院的旧档图。) (卡通小丑的地毯图放评论区啦) --最后 祝我们新的一年都顺风顺水顺财神,再见!!~
07:49
如何活满六十岁
新手宝子来看看吧 #如何活满六十岁
大富翁游戏图纸(预计十月一号)
①老李银行: (存款超过四天,才可以拿走,每八天额外获得一个铜板,记得及时去银行取额外的铜板,若忘记了,银行不予补发) 蓝色兔地板:本着财不外露的原则,你选择将()个铜板存入银行或取走。 粉色熊地板:爸妈看你年纪轻轻,独自在外打拼,给你寄了(3、5、7、9)个铜板,请抽取。 ②女娲圈: 白色地毯:由于你所处的地方是女娲圈,有许多陌生女娲,很不幸/很幸运,你的铜板被偷走/没有被偷走。 ③孤儿院 红色
加载中