首页
排行榜
发现
云游戏
PC 游戏
动态
发布
论坛
TapTap 制造
聚光灯 GameJam
开发者中心
创作者中心
下载手机 APP
扫码下载
Android APK 下载
版本:v
App Store 下载
版本:v
下载 PC 版
Windows 版下载
版本:v
下载 TapTap
TapTap 手机 APP
扫码下载手机App
Android APK 下载
版本:v
App Store 下载
版本:v
TapTap PC 版
Windows 客户端下载
版本:v
更多门内攻略
加载中
00:21
命运的螺旋—很干的货
一、主线第一信标 门内主要分三线:骑士线,王国线,法皇线,还有谁也不选完蛋线。 重要节点;第二章 黑暗中威胁 后——第一个阶段性任务选择一个势力声望达到100; 分别对应三线的航迹信标 骑士线:骑士同盟声望先到100解锁。 王国线:伊利亚声望先到100解锁。 法皇线:罗迪尼亚法皇国声望先到100解锁。 谁也不选完蛋线:三个势力都未到100,阶段结束,获得夭折结局(恭喜你成功选了钝角)。 骑士线收益
铃兰之剑 里世界剧情攻略 (完)
骑士团线 1.不用专属信标,最后吊死王女剧情,选择1不救歌洛莉亚,海难结局 2.不用专属信标,最后吊死王女剧情,选择2救歌洛莉亚,与二王子击剑,击剑线(获得专属信标-骑士挽歌) 3.使用专属信标-骑士挽歌,一路支持选择歌洛莉亚 ,灭灯线-好线。 法皇国线 1.杀平民线,结局一 2.不杀平民,得到专属信标-初耀的曙光,结局二。 一、基础线(20周,2个阶段任务) 二、骑士同盟(骑士同盟 3个结局 2
命运的螺旋攻略
1.选择信标。 目前我是一共解锁了7个信标,除去初始的信标(就是浪涌城暴乱开始的信标),还有三个求援信标,(分别对应求援的时候向3个势力求援更容易成功,其实更容易成功完全就是骗人的,是否成功还是需要去做对应势力的任务,只是用了这些信标之后,更容易刷出对应势力的任务而已),此外就是一些特别信标,分别对应了3个势力的好结局。 1.1骑士挽歌(骑士线三个结局,坏结局1海难;坏结局2,解锁信标;好结局) 要
【攻略】王国线-完美结局全剧情攻略(剧透慎入)
前言:王国线共六章,51周,1个好结局,2个坏结局。 初始带入三个角色,影响不大,因为游戏中也可以得到传说级角色。我初始带入的是:麦莎、伊奇、红隼。麦莎在游戏中默认一直都有,等于浪费一个名额。伊奇虽是传说级角色,但强度不大,红隼甚至不是传说级角色。即使这样,依然可以通关,只是打比较久而已,所以没必要太追求初始角色。 委托分为“战斗委托”和“派遣委托”,其中“战斗委托”建议每周都打,大概游戏中期,玩
开荒指南 门内命运的螺旋篇
铃兰之剑命运的螺旋部分,也就是门内部分,是一个纯单机玩法。在此玩法门外绝大多数的养成资源都无法生效,所以需要单独出一篇相关的攻略。 命运的螺旋在通关愚者的旅程序章后就会解锁,有着多周目多结局的玩法。在开启新周目或继续游玩下一阶段时需要消耗一张命运之匙,开服之初送的还是挺多的。 在命运的螺旋中,开局可以选择玩家已有的三个角色,仅保留星级与当前技能组。装备、等级、突破阶数都不会被带入,就选三个技能组不
06:29
命运螺旋王国线紧急任务攻略
由于敌人视野红线在地图上几乎显示不出来,导致本关不击败敌人的额外要求变得极其阴间。在尝试了2个小时左右终于摸清机制,顺利通关,存视频以便开服后节省时间。#铃兰之剑攻略征集#攻略#游戏攻略
命运的螺旋游戏玩法解释与攻略!
我们需要钥匙打开命运螺旋,这个游戏模式我感觉是演的现在的剧情养成故事。从一个从一个破败的国家一步一步崛起,从平定内乱到帮助他国。剧情走向会根据自己做的决定而改变,也有可能是骑士团而败落,也有可能是辉煌的时刻。 游戏论周计算,完成委托任务之后,去小镇回复角色体力即可进入下一周。 开局我们是扮演着一清二白的小白,带着三个队友加入了骑士团,完成每周委托的各种任务。每次任务是有上限的获得的奖励是跟游戏关卡
00:58
命运的螺旋—很干的货2
“大河向东流呀,天上的星星是非酋哇,诶嘿诶嘿是非酋哇” “遇见卡池一百抽呐,该出手时就出手呐,风风火火往里抽哇” “诶嘿诶嘿往里抽哇” “说抽咱就抽呐,你有他有我没有呐,诶嘿诶嘿我没有哇” “嘿儿呀 咿儿呀,嘿唉嘿依儿呀, “嘿儿呀 咿儿呀,嘿嘿嘿嘿依儿呀。”(疯狂发出驴叫!!!!!!!!!!!!!!!!!!!) 命运里的非还是吹到了铃兰之剑(哈哈哈哈,焯!) 策划来到铃兰第一天,只见池中彩光一闪
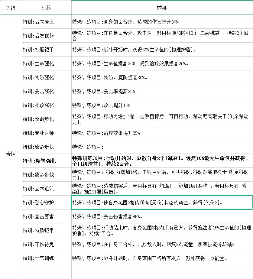
贰:门内世界-训练buff 攻略
一、青铜 二、白银 三、黄金 四、彩色-传说
里世界 派遣攻略
01:44
命运之轮,最高难度奥古斯特第二阶段,两回合逃课
上面有很多多余的操作,但不妨碍逃课,关键配置只需要两个带击退技能的角色,和一个满级炸弹桶。奥古斯特的第一阶段直接一个击退一个炸弹就能进入下一个阶段,就不过多展示了
已经到底了
加载中