咱感觉新活动完全打不动,每次都是靠借大佬
第二关打那个泰坦是真打不动,俩个盾机可以给对面全体挂30%血量假血,我是看麻了,自己机体还有一个跟唐小葵禁闭
生死与共的老4有点难打,白月练度太低,定不住
看看这运营游戏怎么能好
偷偷给新区福利,非限定都进角雕跨运,老区普池都没黑洛莎复仇,新区直接给了。下个新区是不是登录直接送02和明日香?别说没版权,国际服台服都正在联动eva和神龙斗士。新年给老区一个唐小葵,专票2张,专瓶还要用3个才送一个,唐的不行的突击池。下半更是佐伊复刻,维罗妮卡出专武你弄个佐伊出来做什么?郑乐萱版本复刻黑洛莎活动版本还是给了狙击信物,春节版本复刻艾达活动信物直接不给了?老登都囤囤鼠爆不出金币直
发个帖子问一下吧
早上看错了以为拿不到彩材料,直接拿通用把弥造升了一套2+3金还有一套没用过,刚刚又看论坛里说早上7点前起来还能做,有点亏了,现在有个问题自选池子歪了套光辉,是不是我现在是继续挖矿换一套极啸还是继续抽弥造池子把弥造彩了?还有机师抽到材料的话 换哪个?(公会什么时候开?剧情活动难的逆天啊)
啊???
恶心人???
新手池30抽出了xr然后发现没用
金卡紫卡看了一圈,中甲无人可用哈?要双手一样武器。
后悔当初换马达和螣蛇了
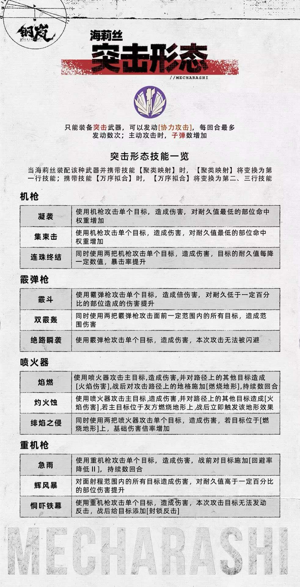
只能当突击工具人,没三命伤害刮,现在有了唐小葵,专机碾压螣蛇,完全可以把马达下了,不知道海丽丝不同职业加成算不算她自己,不然双奶又冲突了
半年首充号
pve太熬了,每天借人过讨伐pvp想薅点羊毛也打不过提前开始收菜囤囤鼠
科技好慢
一阶段科技要6×3×20=360职业本,8*14=112武器本,还有线5*20=100的前线试炼。我刚70一阶段科技没满二阶段本也开了,现在需要6*3*20*2=720,8*14=112,5*20*2=200的体力。体力完全不够。
空空如也
也许宝藏只是换了个藏身之处