首页
排行榜
发现
云游戏
PC 游戏
动态
发布
论坛
TapTap 制造
聚光灯 GameJam
开发者中心
创作者中心
营业执照
|
沪 ICP 备 16012525 号
|
沪网文(2025)0236-071 号
|
增值电信业务经营许可证:沪 B2-20170322 B1-20204119
|
广播电视节目制作经营许可证:(沪)字第04651号
|
内容安全算法 网信算备310112119986605230015号
|
个性化推送算法 网信算备310112119986602230017号
|
TapSight 智能问答助手算法 网信算备310112119986601240015号
易玩(上海)网络科技有限公司
公司地址:上海市静安区灵石路 718 号 B1 北楼
注册地址:上海市闵行区紫星路 588 号 2 幢 2122 室
投诉举报邮箱:kefu@taptap.com
沪公网安备 31010602009551 号
违法信息举报电话:021-60727072 转 3003
网上有害信息举报专区
上海辟谣专栏
下载手机 APP
扫码下载
Android APK 下载
版本:v
App Store 下载
版本:v
下载 PC 版
Windows 版下载
版本:v
下载 TapTap
TapTap 手机 APP
扫码下载手机App
Android APK 下载
版本:v
App Store 下载
版本:v
TapTap PC 版
Windows 客户端下载
版本:v
新手攻略
加载中
青天开荒攻略 (这瓜保熟!!!)
青天版:蜀道难,难于上青天 怪会尸爆、回血 开整! 青天版由于不过任务boos无法突破等级,所以过铁牛之前一但点错技能,大抵就只能重开了! OK,废话不多说,首先创号刷钱,就是建号后查看背包,太少就重新创号,八九万就差不多了 然后初始资金买两个玄功戒指,当然槟铁护手可以买一个,五千多加60命中还是很香的! 接了管家蜂王任务,直接去打蜂王! 前期加点只为了过任务boos—绿龟 注意第一次升级加体质(
新手攻略青天版
开始在商人里买两个玄攻戒指装备上新手剑就去刷蜂王,然后出什么装备都装上,新版本所有小怪都有概率掉落神秘宝剑,出门刷毒蛇掉衣服,愤怒猪掉鞋子,离线建议挂毒蛇和蜂王,加点体质和玄防对点就好,技能学地灵武防和地灵玄防互点,10级后抓个憋龙或死神螳螂去打绿龟,记得吃百年人参。 然后升级刷肯石虫出个帽子就不用打了 然后是抓魍魉 玄防要1450,神秘宝剑,没有的就买五阳商人 的青魔剑就是有点慢,抓完抓暗黑皇帝
《蜀山绝世剑五》新手详细攻略(2021.11.1)
此攻略由玩家@来段坦达瓦 提供 首先说一句,前期主要消耗时间的工作就是升级和攒钱,所以此保姆级攻略完全是从一穷二白开始的,我专门建了个小号确认每一步的可行性。 主要细节的攻略就写到打多宝龟那里,基本上能打得过多宝龟了,剩下的就是换魔宠和攒天运令的事情了。后面的攻略会简略的说一说,包括二周目的东西。一些细节和技巧都会在主攻略里相对分散的写一写,所以还是希望大家看仔细一些。 游戏主界面的“帮助攻略”,
青天版新手起号攻略
首先,开局要先创一个有八万金币以上的号,买一个白驹履和琉璃法链,若有金币有剩余可买一个最便宜的衣服或护腰,接蜂王任务,完成之后,在地图左上角进入另一张地图,同样显示武阳镇,去右边刷蘑菇,将等级提升到十级,一级到十级有九次加点机会,玄防7次和体质2次,技能地灵武防2次,地灵玄防7次。 然后然后从第二张地图左边进入无名之地,沿着地图上方一直往右走,一直进入魔宠谷,途经地图的怪,暂时还都打不过,可以在魔
转生后要怎么玩-1
之前做了个地图的攻略,感觉还是为大家带来了便利,所以就想着继续做个转生后的攻略吧。因为我现在也不是玩的太久,装备上还有些欠缺,有不对的地方还请各位大佬指正! 首先,要恭喜诸位终于从新手村来到最终大陆! 其次你会发现,我都转生了成为血量百万的大佬怎么还是打不过好多怪 建议转生后尽快打满100枚天运令,满天运加成还是非常可观的。 抓宠方面会有一些小技巧,比如说回档大法!在我们抓宠之前保存一份存档,如果
《蜀山绝世剑五》新手开荒教程(玩家提供)
前言:玩了几个月了 一把鼻涕一把泪 终于熬出头了 查了好多攻略 群里问了好多大佬 都是只言片语 偏偏这 稍微走错一步 就影响特别大 所以 思前想后 决定 写一篇 极其详细的攻略 给萌新带个路 不要走我的老路 ! 在此非常感谢师父-夜筑天岚的细心指导 正文:友情提示 本高自由度 没什么磨叽提示 所以萌新进入游戏会一脸懵逼 先熟悉下操作 搞懂菜单 中 有 五大任务boss 分别是 绿毛龟 (击败晋升蜀
新手转生前物防流全攻略
因为太怕疼就全点防御了! 新手刚开始(没转生前)推荐玩纯物防流的!比较舒服。就是:人物升级只加体质,其他都不加。技能点就先加10级:长生诀(人物每升两级就去加一次长生),之后加满:两仪剑,外门弟子后加满:天灵武防。剩下的技能点留着!一定要留着!!一直到后面过完修罗成为核心弟子再一口气点满:刃甲反击,最后过金刚点满:龙子之力,再点:永生之血。(本人86级带天宫过的掌门)后面看到一位老哥说77级就能过了(本人去试了下,运气好真的能过!天运令和宠物很关键) 因为转生前都是靠宠物打的伤害,自己本身只要站的住就可以了。 刷个9W号开局(新建人物看包里没有9W金币的就重来) 有了9W先买两个加玄功的戒指和一个加玄功的项链还有一把青铜剑,其他先不用买。带上装备后接个管家任务就去杀蜂王,一直升到24级(升级只加体力,每两级点一次长生)再回去交任务,就可以去抓第一个宠物——死神螂。(看见憋龙先抓憋龙,伤害比螳螂高) 抓到宠物(角色24级后,想查看等级,自己存个档就能看到了)买个百年人参吃了补满血,就可以过千年龟成为外门弟子了。(记得点离线挂机,就挂毒蛇,来钱快些) 成为外门弟子继续刷蜂王升级(买低级修炼药和中级修炼药一起吃能快些升级)一直升到40级后再去打毒蛇和食人花卖装备赚钱(最好攒到90W金币以上),打蛇因为有毒,所以要吃百年人参。 到了52级以后(这时候人物的物防2060,玄防1070,宠物:憋龙。螳螂也可以,就是打得慢些)买个天风汤吃就能打得过魍魉。 抓到了魍魉之后伤害就开始起飞了。带上魍魉去抓5万血的暗黑皇帝之类的宠物。抓到5W血之后回城买88W的仙桃和十几瓶+1W8血的仙露,存档退出,看一下BOSS时间表,看到多宝龟出来就吃桃子干它!!(没出来就买点修炼药继续升级!)这个时候自己本身防御很高了但是龟的毒性很大,每打一只多宝龟后,就跑旁边去打小猪清毒,打一下就跑(脱战)不打死。补满血继续打多宝龟。掉的剑自己带两把,其他卖钱,首饰也一样,掉的高级经验药吃了,继续升级。(装备有两把多宝剑和戒指项链后,身上还有仙桃的话就打得过铁牛成为内门弟子了) 然后一直刷多宝龟到300W就回去买298W的衣服,穿上后再刷钱买个仙桃和二十以上瓶仙露(买了就存档)等人物升到62级以后(这时候角色物理防御:2960。玄防:1730。装备:两把未鉴定多宝剑,蜀山无极衣,多宝戒指项链,宠物:暗黑皇帝。)就去抓猕猴王,跑到猕猴王边上先存另外一个档,如果连续抓五次没抓到就回档(省点药钱,钱多无视)。抓到猕猴王后刷多宝会快很多。继续刷钱买一个258W多护手和仙桃后(人物68级左右)就可以去蜀山把无相魔打了弄个鞋子。 然后开始抓16W血的赤血角魔,紫血魔龙之类的带上,就可以过修罗魔了,过修罗魔成为核心弟子后把刃甲反伤一口气点满(剩下的技能点留着!等过金刚升满龙子)。然后再抓太古魔或者直接抓35W血的,有太古始魔再去抓35W血的会好抓很多,(期间买个蜀山288W的头盔补上)先抓个战辰星龙堆血和防(也可以抓紫霄天鸿),抓到后先去打东魔将拿护手。接着就去抓暗夜君王(先在旁边存档再抓,抓五次后没出就读档重新抓,有些人连续抓会更难出) 抓到暗夜君王之后(人物等级74级左右,天运令超过20个)就可以去打撒旦之子拿头盔了。拿到头盔后,就去打金刚成为真传弟子了(惯例,打前存档,打不过的就打多几次拼闪避也能过,实在不行就刷多几个天运令再来)过金刚后升满龙子,如果有剩下的点升几级永生之血。 然后开始抓天宫雷霆或者天风台和锁龙台的95W血,抓到后就可以过掌门准备转生了,过不了掌门就继续升级。(转生后的加点流派有很多,但注意别乱加点!特别是长生诀,升一次级就要看一次,直到升满,最好按攻略来!!技能的升级顺序也有很大影响) 转生前一定要存个档,防止有什么弄错了可以读档重来(杀掌门任务在修罗魔旁边的疯子那里接,选加入就可以了)建议加官群:683433996。群相册有很多攻略。顺便帮忙崔一下作者继续更新这个游戏!!(哈哈) (转生前记得把聘礼任务做了,惯例,做前存个档,选98W彩礼给三个神品经验药,不是三个就读档。转生后还可以做一次拿多三个)
为了白嫖10蜀山币,就写个简单前过渡到极地攻略以及对游戏的感受吧! 1.转生前也就是俗称的开荒阶段,官方有大致攻略怎么去做可以照着走流程就行。 2.技能和加点,个人推荐新手走双防流,物防玄防各900就行,技能加点双防制裁流官方攻略回复里面有图片,后面随便吧,因为各900你也基本要转生了,技能就得从新开始点了,这时候也是确定玩什么流派加什么技能点的时候了。 3.关于转生后建议钱全部买桃子,因为你钱再多也只留50W给你,而你包包里面的东西基本全在,因为你这个等级包包上限是不可能存在的。 4.简单介绍一下流程:至于做任务升级就不介绍了,没啥好说的,跟着任务杀怪就行。 1.新手挂蛇刷金币,有了新手装备基础抓个螳螂,魍魉(打不过就等有蜀山衣服抓也行),有蜀山衣服就去抓小绝世(5W血的)这些打不过就买个天凤汤或极品天凤汤再打 2.完成上面的步骤就去刷多宝,速度买蜀山最贵4件套(衣服、武器带水寒、头、护腕),剑、项链、戒指可以先带上,项链和戒指是毕业的,可以升级(如果带2把多宝剑,蜀山剑可以晚点买) 3.蜀山毕业了就去抓猕猴或者能打的过就提前抓,可以加快打多宝的速度(然后去试试打无相魔拿个鞋子打不过就抓了太古始魔再去,一般磕药都能过),然后抓太古始魔再去抓暗夜(如果你觉得麻烦可以去试试暗夜打不打的过,打的过就不要始魔了) 4.有暗夜了,就去打东或西魔将,然后撒旦之子,最后过掌门,卡掌门就练级去,把大招点出来,先玄防大再物防大,因为你这身装备了还掉血厉害的话关键是玄伤害不是物理,要不你就换宝宝,抓个九千,个人建议非酋抓95的地魄,因为地魄个人感觉容易出。这时候基本稳过掌门转生了,记得拿撒旦的衣服,没事可以看看爆率表,看你自己少啥资源 5.至于转生后。。我至于嘛。。。都晚上2点多了,睡觉吧,不写了,就速战速决吧,抓95/115宝宝,打西门换西门武器,有武器有宝宝就去极地浪吧,反正你也不一定打的过,再会😃😃😃 最后总结,这游戏能刚能佛,流派众多,每个流派加点又大致不同,也适合上班族,可佛系挂机,晚上收菜,如果喜欢佛系或者放置类的可以来玩玩,如果喜欢高画质有打击感的可以绕道了,慢走下一位!这应该有30字了吧,不这样吧,第一次写,写的不好见谅,领奖励去了,各位耗子尾汁! 附上群里一大佬的技能图 修改大佬的一个技能顺序,先长生再两仪后面照点,长生20级最好满级,因为我们走制裁流,当然,双防900基本转生了,后面无所谓了!
转生小知识
写点转生后的冷知识,实用新手!老手随便看看! 1:转生后宠物抓捕路线:直接在魔宠岛抓95,抓到后直接蜀山抓115或者极地抓终极,我是转生后直接抓了个二郎神狗,直接跳过蜀山抓终极天道,每次魔宠刷出来,就把人丢旁边挂机十分钟,到时间看背包,这样心不累! 2:转生后等级很重要,先别追求装备,我转生后花了2小时手动刷到100级,好些技能学了打怪快很多,还有个冷知识:130级之前打极地西门基本上不出110的
新手玩法
进游戏城里挂机打钱够买一套低级装备了就行,买好装备去打高级的怪挂机打装备,加点看别人帖子都有,打钱升级换装备主要是防能抗住就能过,不行就吃持续回血的药顶,上期都靠抓宠物主要输出手段,抓宠物看别人帖子去抓懒得写,有点装备了也抓到宠物了就把等级搞上来,切记前面别加错点看别人加点帖子来加,先点防御再圣微点了,点减伤,点制裁看别人加点的贴子有写加点先后,多存档可以后悔[表情_大笑],可以打多宝了多刷点天运
说一下新手平民双防开局吧!带上刀去刷蜂王升级,加点加到物防(体质),技能先学长生诀,有点就加,不要留着,然后两仪剑法,基础物防240以后就可以去抓宠物了(打S就行),第一个抓的宠物死神螳螂在魔宠谷外围,入口在武阳镇蜀山先知旁边,进去后一直边上走就行,无名之地→魔宠岛→魔宠谷,抓快不快看运气了。 装备开局为了刷怪快一点,可以买最便宜的1个项链和2戒指,别的小怪都出,装备和等级差不多后可以去升外门弟子了,剩下的存钱买衣服吧,在蜀山商人买最好的衣服(无极战袍)记得一定要无极,最后宠物可以看着情况去抓,死神螳螂→憋龙(螳螂边上)→魍魉(往上走)→暗黑帝皇(螳螂边上),憋龙和帝皇有时间限制,有了无极衣服和宠物就可以刷多宝龟了当然要吃桃子药,刷得过说明你快起飞了!(本人懒下来的事自己进群问吧!)
起步没啥好讲的,攒钱换商店装打了千年王八变成蜀山外门弟子,然后去魔宠谷第一层最上方右边抓魍魉,接着可以去抓5万谢血的玄级宠物了(推荐:五岳镇狱、或者黄金雷狱)然后继续攒钱换装备打魔宠岛上面左边的峡谷恶谷铁牛去交任务变成内门弟子。 这时候可以去打多宝龟了(最好一天打好多次,打完会刷新继续打,大概10分钟左右 停止刷新),在新手村最上面左边经济出门口。(新手 福利,爆25万的武器,玄级首饰,多宝令,天
给大家一个地图攻略,新手刚玩去哪里都不知道,现在慢慢也就熟悉了,虽然还是打不过多宝,才刚打完绿毛龟
《蜀山绝世剑五》新手攻略
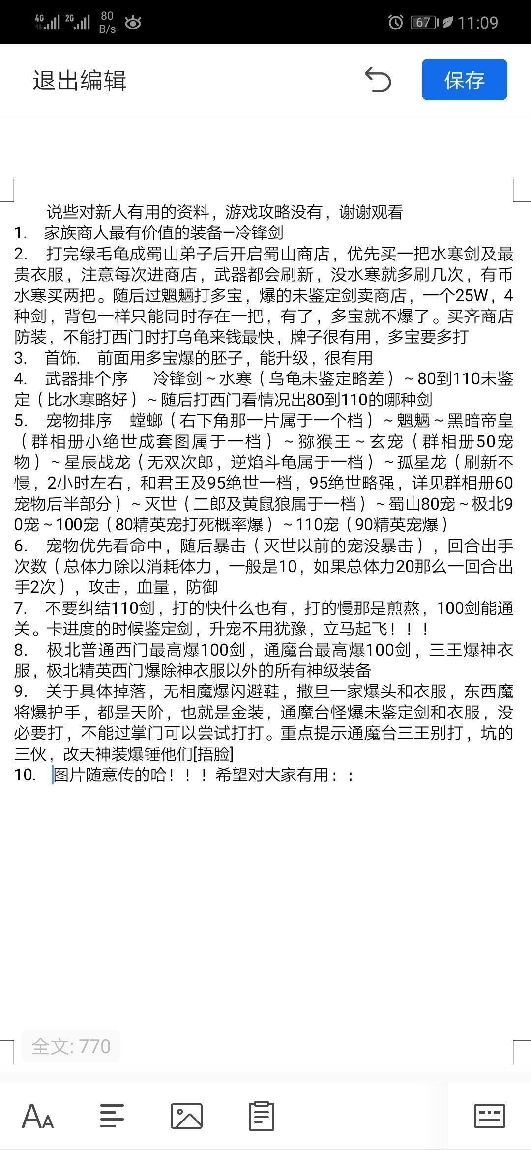
《蜀山绝世剑五》新手攻略,由玩家提供,仅供参考
新手多关注这三张图,还有论坛里边的加点攻略,早日起飞不是梦,分享下每天的进步
已经到底了
加载中