玩这么久重于三个毕业鬼仆了
前两个都是紫好战天煞,活动葫芦全是黄小仙,龙人没见过,白骨和马各出了一个词条太烂喂了,这次活动葫芦要是把这个黄小仙的词条给马就好了。没这个运气。黄小仙和马都是今天开的词条互换就好了
需要奖励的绑定拿满
apABdHTOhAytLIbVRp】#该码无法用于IOS-Appstore用户。复制该码到薪火相传#遗弃之地
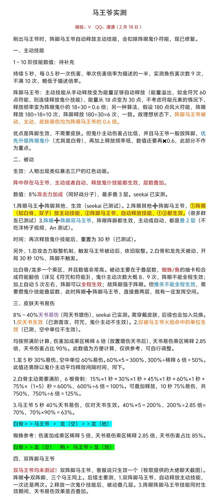
马王爷实测
如图#遗弃之地 #遗弃之地攻略
垃圾游戏
《遗弃之地》这游戏就是纯纯圈钱割韭菜,春节活动毫无诚意,概率暗改到底,葫芦开出来全是黄皮子,马王爷根本不给零氪玩家活路,从头到尾只想着坑玩家、恶心人,体验差到极点,完全就是把真心玩游戏的人当傻子耍,劝所有人别再浪费时间和感情在这种垃圾游戏上!
策划您好,我是《遗弃之地》的玩家,想从玩家体验角度提优化建议,是真心希望游戏能做起来: 我不啰嗦直接说重点,1.首先就是我对于游戏的乐趣——推关,尤其是低配置通高难度关,非常爽有成就感2.排名那份荣誉感3.上线扫荡领奖励的时候,我强迫症,红点点我全要点没,养成游戏的快乐!注:说这么多我想说啥,就是亮点的同时还有待提升,比如①我现在卡到地狱14关的石头人了,我问你除了扫荡我打不了关了怎么粘在游戏上,
大佬们,这个龙能当毕业的培养吗,玩了两个多月了,才开出一个四个紫八字的,现在地狱30了,没有贪生后面是不是打不了
金鲤鱼玉鲤鱼的获得方法
一、主要获取方式参与春节活动玩法签到与免费领取氪金途径每日保底约可通过活动+关卡获得20-30个金鲤鱼。优先兑换王剑或十绝阵,避免分散资源。💎 三、其他技巧兑换码福利:输入zhfl666、YOLD888等可领元宝(详情见),增加抽奖次数。玉鲤鱼协同使用:玉鲤鱼(同步活动获取)可兑换头像框、五更天等,与金鲤鱼形成资源互补。截止时间:活动于2月24日结束,建议尽快完成主线推进和每日任务。
兑换码,激活码,薪火相传,拉新,福利
apABdHTOhAytLHLpFf #该码无法用于IOS-Appstore用户
这个绝霜天书怎么选啊
新手不知道选哪个,谁能给点意见?##遗弃之地 #遗弃之地活动
三只马
阵眼用328🐴 阵脚用葫芦开出来的🐴🐴 上三只马 皮肤的增伤叠加不
空空如也
也许宝藏只是换了个藏身之处