【开发电台 #1】致命迭陷的始源
#聚光灯gamejam开发者日志 #TapTap聚光灯独立游戏 #致命迭陷FatalRestuck #致命多巴胺 #聚光灯gamejam #抽奖 #评论抽奖 #抽奖活动


电台抽奖
登录后查看开奖结果
春风启程:
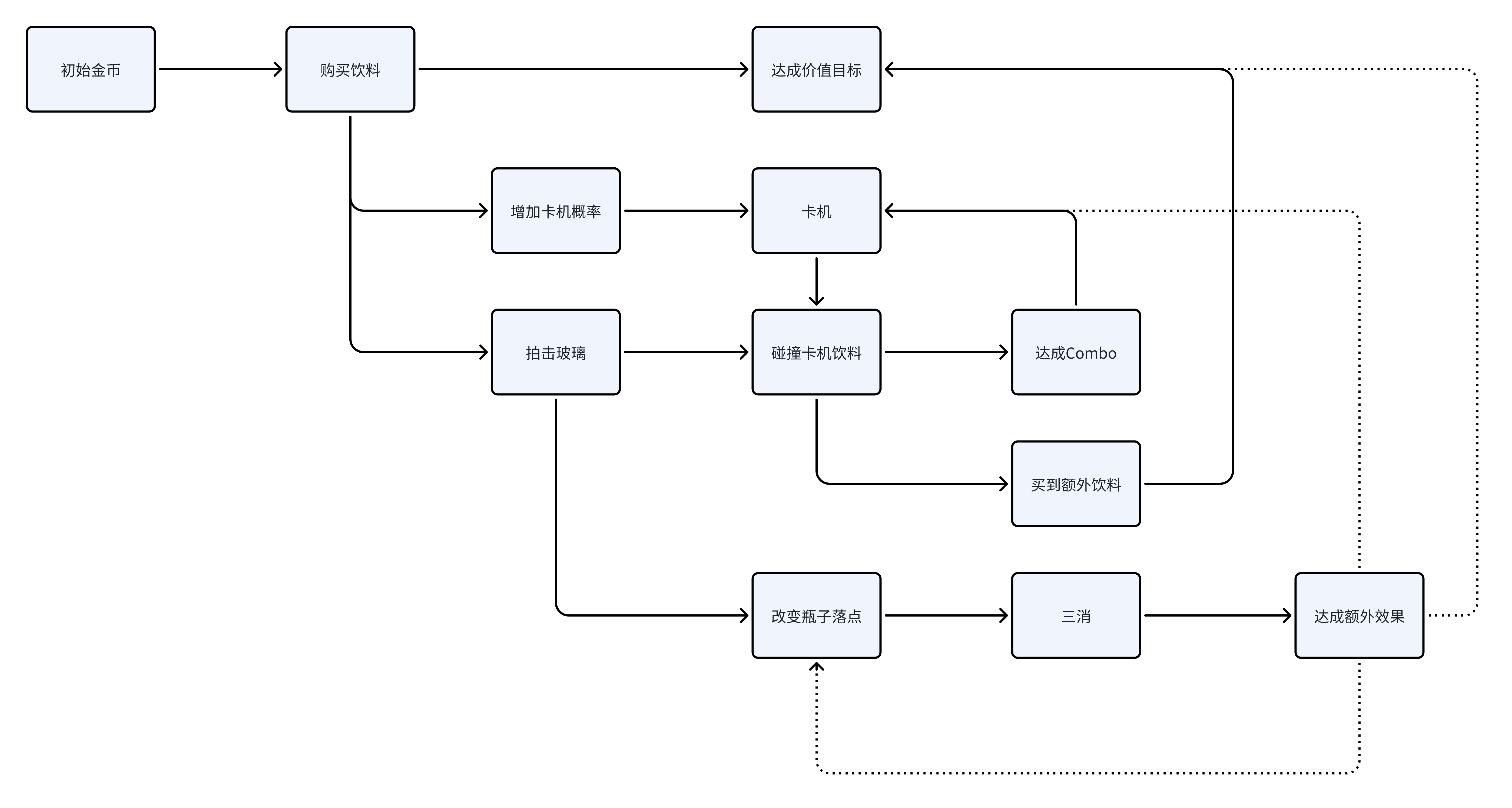
游戏大概的玩法是什么样子的?可以实际展示一下,或者放一些半成品出来看看吗?
易玩(上海)网络科技有限公司
公司地址:上海市静安区灵石路 718 号 B1 北楼
注册地址:上海市闵行区紫星路 588 号 2 幢 2122 室
投诉举报邮箱:kefu@taptap.com
【开发电台 #1】致命迭陷的始源
#聚光灯gamejam开发者日志 #TapTap聚光灯独立游戏 #致命迭陷FatalRestuck #致命多巴胺 #聚光灯gamejam #抽奖 #评论抽奖 #抽奖活动

