首页
排行榜
发现
云游戏
PC 游戏
动态
发布
论坛
TapTap 制造
聚光灯 GameJam
开发者中心
创作者中心
营业执照
|
沪 ICP 备 16012525 号
|
沪网文(2025)0236-071 号
|
增值电信业务经营许可证:沪 B2-20170322 B1-20204119
|
广播电视节目制作经营许可证:(沪)字第04651号
|
内容安全算法 网信算备310112119986605230015号
|
个性化推送算法 网信算备310112119986602230017号
|
TapSight 智能问答助手算法 网信算备310112119986601240015号
易玩(上海)网络科技有限公司
公司地址:上海市静安区灵石路 718 号 B1 北楼
注册地址:上海市闵行区紫星路 588 号 2 幢 2122 室
投诉举报邮箱:kefu@taptap.com
沪公网安备 31010602009551 号
违法信息举报电话:021-60727072 转 3003
网上有害信息举报专区
上海辟谣专栏
下载手机 APP
扫码下载
Android APK 下载
App Store 下载
下载 PC 版
Windows 版下载
Mac 版下载
下载 TapTap
TapTap 手机 APP
扫码下载手机App
Android APK 下载
App Store 下载
TapTap PC 版
Windows 版下载
Mac 版下载
综合攻略
加载中
萌新低配全属性月活动拿满奖励思路
整体养成思路和大同小异 本系列需要右上角无限刷新重置关卡定向捏一些软柿子直接打LV45的怪拿满档的奖励 这些是比较常见的软柿子,翻车率最低的一部分。当然每次月活动的怪物池都不太一样,只能每期伴随更新,对此系列进行补充了 如果只有辉之劣爪伊戈当输出,那么选最下面两个捏会比较好。焰光疾走白希需要一些等级提高输出 建议捏几个LV45软柿子拿到药剂后,等活动最后几天再打,每天记得领票就行。因为活动时间长,
百一资源获取(萌新向)—金币篇(2025.07.18更新补充第7点)
恩师A佬! 金币作为百分之一重要的资源,在各方面均会用到,在前期没有成为老登之前,总是会十分稀缺,前段时间我也备受困扰,在探索和请教之后,也是做到了够用且有富余的情况。本帖为免费金币获取,氪金获取方面移步氪金篇。 萌新进群移步贴子末尾。 氪金篇:https://www.taptap.cn/moment/684354420401506449 电量获取篇:https://www.taptap.cn/m
8.12厄属性月活
来了,距离上次复活差不多也有半年多了,废话不多说,来看看吧 对于在小神下架后入坑的玩家,厄属性月活明显少了不少阵容和强度较高的卡牌可以用,不过还是一样在保证快速获取月活奖励的同时,尽量用一些获取难度较低的卡牌,以下阵容均可打难度最高的那个,但是建议在公会加成拉满后去打 第一队 纯厄队 天赋加点:托雷天赋三,其他随意 技能顺序:4213(这里注意红莲芙不是必须卡,没有的话可以换其他的充能卡,技能顺序
03:52
噩梦2-33 角色追忆米菈的获取运转思路
主要是为了拿到低配的光属性充能角色做的附加攻略 伊戈需要一些等级,破甲之后很快就能结束
【百分之一】一个无妮雅的冷落雪配队推荐
上一个up的阿米尔+免费龙+雪神+随便一个充能卡(刚需额外回合,补毒属性〔这样能吃到所有属性充能不会浪费〕或者能给冰冻的优先)。技能2314,这套完全可以自动,亲测好用。 阿米尔在能量够的情况下完全可以当前排,技能也能给龙充能,潮汐也适配龙的技能(左脚踩右脚?)。另外吐槽一下,在高压下,阿米尔的潮汐很容易把一号位害死(就算有盾,也抗不了那么多次)有龙转换攻击元素好多了。 本人刚刚入坑
03:06
周超弦1-53层配队和龙鬼吞的火队
前面是1-53层的比较快速稳定的火队,最后也是把白希换成龙鬼,应该是速度还可以的高层配队。四号位艾尼斯主要是为了天赋三的火潮汐。如果有免吞就换成苍冰-菲奥莉塔,靠光醒皇叠甲增伤百层三发真伤散射也能解决。#百分之一 #百分之一火队
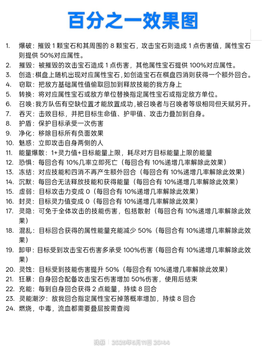
百分之一效果图₍˄·͈༝·͈˄*₎◞ ̑̑
孩子还是萌新,写这些也是自己方便理解,有什么遗漏的话,请大佬赐教~(˶╹ꇴ╹˶)~,如有过失都是 五维的错ヾ(´∀`。ヾ) #百分之一 #百分之一攻略
「百分之九十九攻略」萌新你不可不知道的那些事 V1.9.26
百分之一组队讨论(八)-- 冷落雪
冷落雪的强度无需过多赘述,目前还是独一档的存在,一年前我写过一篇 ,彼时这张卡刚出几天甚至还没有妮娅S,必然有其局限性。一年过去,现在我们大概可以这么定位这张卡:它可能是新手第一张真正意义上的养家卡。对于老手而言,它刷超弦的效率有时候并不算最高,但处理起最难的关或者求稳,肯定还是最可靠的。 正因为其单卡高强度,在组队层面,流传着三张充能+冷落雪就能打穿一切的说法,这个说法不无道理。本篇我打算只列举
01:21
萌新低配自动厄属性月活动
右上角无限刷新找这两个,直接打LV45不要怕 有蔷薇皇后的话,开第二天赋可以完美替换掉赤焰而且成本更低。没有蔷薇也不要紧,火蛋还是值得投入的,超弦也能经常能上场 赤焰和伊戈在积分赛商店兑换,菲琳在奇点排查兑换锻造,人人都能有
萌新进阶攻略--充能角色模板分类以及汇总
冒险→整备 界面,取消左上角勾选可查看角色的获取 能量是核心机制,各种输出和花活的运转都离不开,搞懂了能量和充能,就完全足以说玩明白了百分之一。本系列分类并汇总了所有的充能角色,给入坑萌新在队伍的组成上一些辅助 爆破/摧毁/创造/转换的数量越多充能力度自然越强,无差别爆破角色是所有充能角色里最需要灵力的,自然也最怕 封灵debuff 自动战斗是主流,从这个角度看,挑选主力充能角色的优先级为 无
00:30
日常郁金香速刷队推荐
#百分之一 #百分之一攻略 里表幻奏*艾莉娜,郁金香精灵*瀞酒其姝,代号s*妮雅,闪耀时刻*桃子 4231 艾莉娜3,瀞酒其姝13(2),妮雅3,桃子23(1) 推荐里表幻奏的原因: 这个位置基本就伽利,托雷,金格,帕兹,里表等 初生毒源*伽利有启动,爆破量也比里表多,但是属性与郁金香基本重叠,这导致了伽利在充能时会抢郁金香的能量 金运收获者*金格有启动,属性不完全重叠,但是爆破量受毒宝石数量限
02:08
简易新手教程(第一天)
视频中遗漏的点: 1-13后,开启公会,为了长期游玩考虑,建议加入公会群或是有许多活跃成员的玩家群(比如官群,流光公会群,盛总后援团公会群,以及花七的百万公会联盟的多公会一起的玩家群653011856) 公会中的每周集体奖励十分丰厚,同时给予的数值加成也很多,所以为了游玩体验,加入好公会是很有必要的。 2-5后,开启临界次元,有着大部分联动模式以及联动卡,其中《映月城与电子姬》和《叛逆神魂》是很多
01:12
萌新低配队伍雷属性月活动自动打法
右上角无限刷新,找这几个怪,直接打LV45,不要怕 以后的月活动,也这个思路,继续找这几个软柿子捏 勋章冰雷光,本队核心天赋为0,这种难度没天赋也随便打,冷落雪适当升级提高输出。菲琳去奇点排查兑换锻造,不要开第三天赋。冷落雪tap活动免费拿,参照论坛主页的各种刷屏贴 简单实战视频如下
【我的百分之一】【三国群英传一】
【我的百分之一】见帖子说明:https://www.taptap.cn/moment/371075389700702390(这个需要加,省得新玩家不知道是啥情况) 游戏名称:三国群英传一 游戏发售:1998年奥汀公司 玩游戏的时间:无网络时 推荐人群:不推荐 《三国群英传》是由宇峻奥汀(Odin)公司出品的一款策略战棋游戏,也是三国群英传系列的第一部[1],于1998年发布。 游戏按即时制展开,双
00:42
百分之一2024年12月雷属性月活 七头龙 默示录之兽 来袭
百分之一2024年12月雷属性月活 七头龙 默示录之兽 来袭 本期雷属性月活依然非常简单,有雪上雪 但是思路也可以拓展,千竹有雷毒属性,本期比较勉强视频阵容为偏娱乐低配向阵容 一号抗伤充能位:清风低语 千竹 二号主C输出位:超频模式 千竹 三号召唤、潮汐召唤位:湛空之翼 菲琳 四号充能启动位:金格(三天赋必开,不然不上 阵
【我的百分之一】+【三国战纪风云再起】
游戏名称:三国战纪风云再起 游戏当时发售平台:街机(现在PC可玩) 玩游戏的时间:小学到初中 推荐人群:老少皆宜 正文:哈哈知道这个游戏的应该暴露年龄了吧。相信我这个岁数小时候玩街机的人,不少人都玩过这个游戏的吧。读小学的时候那时候国内还不像现在电脑手机如此普及,那时候到处是网吧和街机厅,家里附近正好有一个网吧和街机厅开在一起,记得读书时候网吧上网一小时3元,对于没有任何经济能力的小学生来说,去网
00:22
厄月活速刷队伍推荐
在大多数队伍启动困难的厄月活中 米菈兰星的启动比其他启动方式方便很多 (毕竟去赌渡鸦维佩尔的启动,还不如8能量换15能量的兰星来的实在) 只可惜没有多余的人型带刻印的充能卡了。 队伍配置 凡世瑞花*兰星,蔷薇皇后*芙里娅,郁金香精灵*瀞酒其姝,和平使者*米菈 技能顺序:4312,优先四消 天赋需求: 蔷薇芙和和平米菈的2天赋都是刚需(开局七能量,给予人型队友6点能量), 郁金香的123和兰星的12
这期超炫可以试试这个配队
新手刚好有这几张的可以尝试一下,风天使开个三,能开二也行,贴身侍奉开个三,能抗能打,适合中高层,低层可以换个c这样快点,对面攻击越高打的越快,一号迷惑减能额外,更快加速二号收割,二号对单名敌人造成攻击力伤害并加所有队友护甲,三伤害一护甲,三号开三就开局潮汐,加一号攻击力肘击对面并爆破,四号爆破所有火宝石加所有队友护甲并净化,勋章随便带,百层可过,视频在 百层 https://www.taptap.
游戏名称:航海王-强者之路 游戏当时发售平台:ios 玩游戏的时间:16年左右 推荐人群:ip,卡牌 ,收集 正文:这游戏的话个人来说就是玩收集的,在很早以前有个叫口袋海贼的游戏当时很好玩,后面好像因为版权下架了,后面就也是看了很多类似的游戏,就这个游戏内容接近口袋海贼,游戏方面就是纯自动战斗,主要看摆阵,卡牌强度就差有点大,像赤犬那些有几个强度离谱,其他卡牌就和其他游戏一样一代版本一代神,
加载中