易玩(上海)网络科技有限公司
公司地址:上海市静安区灵石路 718 号 B1 北楼
注册地址:上海市闵行区紫星路 588 号 2 幢 2122 室
投诉举报邮箱:kefu@taptap.com
【龙骧书库】统率对摧锋挫锋的反伤测试
不同的阵型攻击能力不同,目前主流使用的攻击阵型主要有偃月阵、锋矢阵、太极阵和雁型阵,雁型阵在上一期中做了一个大概的分析,这里不再重复,今天主要是测试近战伤害。 其中锋矢阵攻击能力为A、偃月阵攻击能力为B、2级太极阵攻击能力为B,图1可以看到,锋矢阵和太极阵的伤害随武力增加是线性增长的,1点武力大概提升2.8的伤害,但是偃月阵在武力达到80和95的时候有一个伤害突变,武力100的时候并没有再次突变
【龙骧书库】丹青阁消费指南
小贴。玄甲、竹简、锦囊等新道具无法衡量,不讨论。其他的都除为1宝珠后,按照军市价格折算。金刀买的按照1金刀=1黄玉。图中越靠上,性价比越高。干扰因素:1.金刀比武勋获取量大——战役奖励不同2.累充、活动商店会有其他价格——每次活动都不是等比例放出的3.黄玉、玉符可免费获得——看广告4.大泉有演武大会了——也算可免费获得而且大泉需求太高了没必要买结合自己受这几个干扰因素影响情况,综合
【龙骧书库】益州之战困12完整攻略
本攻略集众家之所长,细化攻略站位及思维理解,希望大家能早日拿到好的成绩!特别说明:该攻略依据看海的少年及来世续缘提供的站位基础演化而来。感谢作者:龙骧·水二 校对:龙骧·小小草 #龙骧书库 #群雄时代 #群雄书院 1CQAWBJ31
【龙骧书库】三级阵玩法前瞻
三级阵,祭酒的理解主要是增加了一项技能,和一到二级那种升级是不同的。研习越高效果越明显,偃月和突击大家肯定会升,可以实装体验一下。这里关于具体操作,分享几点注意。1.每一位武将只能携带一个三级阵,可先选该武将常用的,比如张郃偃月、公孙瓒突击等等。但也可以再消耗竹简切换,比如丹阳教的朋友们,本期多少得来个突击,下期buff再换回偃月或者其他阵型。2.
【龙骧书库】小沛困12完整版攻略
本攻略集众家之所长,细化攻略站位及思维理解,希望大家能早日拿到好的成绩!感谢作者:龙骧·水二 校对:龙骧·小小草 龙骧·楚穆王 龙骧·负能量 #群雄时代 #龙骧书库 #群雄书院 1CQAWBJ31
【龙骧书库】(七月版)演武大会5-5小记
没有技巧要求全部击败。感觉图2左下角沼泽地+河流可以始终让敌人走得慢些+陷落,比较好守。而且这里不刷敌人,不会腹背受敌。上半地图来的敌人都会走独木桥来。一些技巧:1.前三天赶路过来,勾搭一下武都城的敌军出城(五格雁行射击他们即可),先处理这伙,不浪费时间。2.余56天右上角敌人将在清理完武都城敌人后正好来了,继续清。3.清差不多就是余51天的天水城敌人续上了4
【龙骧书库】西凉铁骑突击BUFF伤害测试
近战伤害受站位、地形、协防和包围影响,详情请看:输出公式(站位对输出的影响)省事的直接看下图 下面开始测试这次的突击BUFF,使用突击70%概率能对目标周围1格的单位造成100%的伤害。经过测试,突击和连突都可以触发溅射伤害,哪怕你只有之前活动兑换的一个连突1,也可以有效增伤。西凉铁骑的突击伤害≈预显伤害突击和连突的基础溅射伤害相同(不受连突等级影响)基础溅射伤害只受发起突击时的地形影响
【龙骧书库】(七月版)演武大会玄武篇、凤鸣篇形势
玄武、凤鸣对新玩家而言就上难度了,这里标记了一些可能的破局方向供参考。玄武最简单的还是肉盾这层。4-2偷城难度也不低,敌军一直在城旁边刷。这里单独分享下4-5的情况。1.敌军赶路很慢,但是由于太慢,所以不可在右侧南岸等着,不然得熬到开始逃兵,不划算。推荐在左侧南岸迎敌。2.左侧南岸迎敌,余46天时新敌军出现在身后,需提前防备。3.左侧南岸有一个1格小拐角,在这放
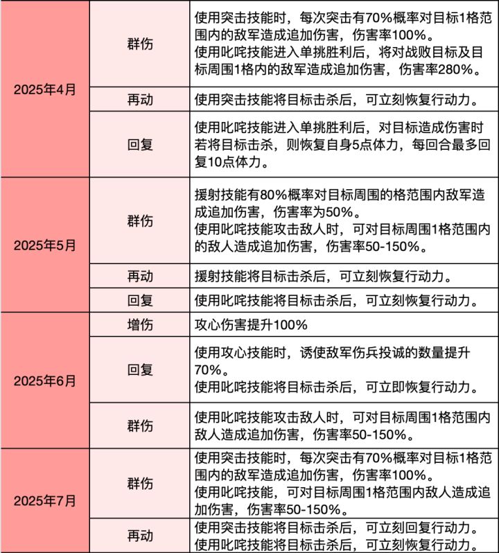
【龙骧书库】历次校场Buff记录
【龙骧书库】历次校场Buff记录纯记录,供大家参考和娱乐预测使用。#群雄时代 #龙骧书库
空空如也
也许宝藏只是换了个藏身之处