【感!谢!各!位!】作为《星之召唤士》制作人,我有几点要提……
精华2017/07/15694 浏览综合
首先,真诚地感谢各位TapTap玩家体验过游戏后在论坛或者评价里码字提建议,十分感谢!
昨日星之献丑开测,能够有这么多玩家进来体验,星之无限荣幸!
本次首测版本远不是游戏最终品质的展现,所以玩家的吐槽来得理所当然。
我们相信TapTap都是一群热爱游戏,并有良好的鉴赏素质的玩家,这也是我们选择单独在TapTap进行首测的重要原因。对于大部分taptap玩家诚恳、有效的建议,我们欣然接受,并反省汲取。
星之团队虽小,但每一个策划、美术、运营、客服都在尽力呈现负责任的态度,对产品进行打磨,为玩家提供好的服务。
评价、论坛言论虽自由,但难免会有态度不太好的误伤。
关于评论或者论坛投诉的朋友,星之不强求五星好评,只想玩家在真正体验过后,给出合理的评价意见;同时,也请部分玩家尊重认真体验的玩家的评论。
因为,想要被聆听,想要被尊重,首先得先学会尊重他人,接纳他人不同的意见。
玩家大部分的建议,我们已一一记录在此,并排上日程进行版本调整,我们会一直更新各位玩家所提的有效意见。目前整理归纳如下:
Q1:进入游戏卡顿、画面重叠、人物卡住等。
A:由于首测人数过多,某个新手任务有潜在漏洞,多人完成该任务时造成服务器压力过大。昨日上午已定位问题,并修复更新。
Q2:邮箱建筑太小,很难发现,主城建筑可点击的范围小。
A:目前天空之城还是比较简陋的一个版本,星之团队想象中的天空浮岛是一个模拟养成的家园,星灵可以在上面自由互动;有种植、有房屋建造等,所以不仅是需要优化邮箱的显示,天空浮岛上还有很大的一个改善工程。
Q3:新手引导时间长,容易卡顿,强制在浣熊身上搞符文,拆符文耗资源等。
A:新手引导会做整体的优化和调整。
Q4:场景建模、人物模型精细度及表情死板问题。
A:场景建模部分还在优化,部分场景已在重画等待替换。人物表情在考虑中。
Q5:进入战斗提示“进入战斗错误,点击返回主城”。
A:战斗问题Bug,已排入修复日程。
Q6:游戏中无法改名。
A:本次测试还没嵌入自定义昵称功能,后续版本会加入。
Q7:面板内容空缺问题。
A:部分内容有缺漏,没有填充完善,后续版本会填充。
Q8:能量、竞技场次数不会恢复。
A:已通过更新修改,目前已正常。
Q9:游戏没有创新,与别家的技能、UI、模型同质化严重。
A:我们承认同类游戏有些前辈做得很成功,值得我们去学习,我们一直有自己的想法,也在逐步摸索实现。星之更加注重玩家的社交、游戏的交互性,是我们考虑不周,把交互功能都放在了游戏中期;没有考虑到玩家初始的直观感受,因此星之决定后续版本会把交互功能提前,一开始就展现给玩家看到交互上的改造。
而且,目前远不是游戏最终要呈现的品质,后续版本会逐渐把前辈们的影子气息去掉,增加星灵,玩法与系统的丰富等等。请相信我们一直在努力的路上!
Q10:背景音乐,技能打斗音效问题。
A:原创的音乐及音效已在打包的路上,后续版本会加入。
Q11:国内游戏偏见,氪金、快餐游戏。
A:星之不做VIP系统,也不做扫荡功能。旨在平民玩家与氪金玩家的生态平衡,这是学习前辈先驱一大重要的点。
Q12:提示内容不足,镶嵌相同部位魔纹原有消失设定没有说明。
A:提示确有缺失,排入日程加上。(其他说明不足欢迎更多反馈)
-----------------------------------------------华丽分割线-----------------------------------------------
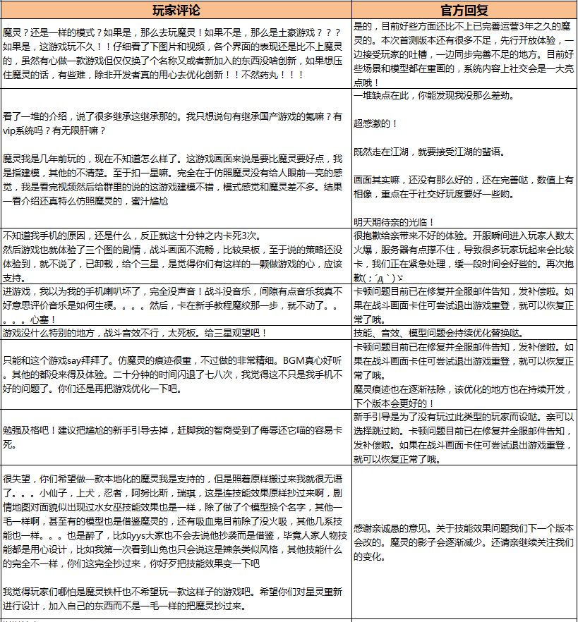
还有很多很多细节的地方,各位亲爱的玩家或在评论、或在论坛都有指出,也有的在官方Q群,甚至还有私聊客服指出的,星之的工作人员都有一一阅读、整理,并在团队内传阅。
也有很多玩家给出了优化建议,玩家的热心与善良我们都感受到了,感动!感恩!
最后,再次感谢各位TapTap玩家,给我们指出了很多游戏的不足。有很多错漏内容是我们内部人员无法在限定时间内找出,这些全靠玩家,帮助我们把游戏逐渐完善。星之会一直努力下去的!再次真诚感谢!
最后附上玩家踊跃提建议的部分截图——






