这是我比较喜欢的一个设计
2021/07/1381 浏览综合
墨玉——文房四宝
被动——墨
墨玉每次释放技能都会消耗一层[墨],最多储存6/9/12层[墨]。每过10s会积累一层[墨]。
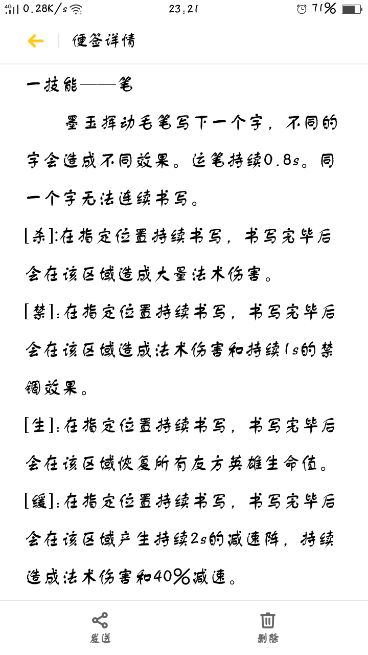
一技能——笔
墨玉挥动毛笔写下一个字,不同的字会造成不同效果。运笔持续0.8s。同一个字无法连续书写。
[杀]:在指定位置持续书写,书写完毕后会在该区域造成大量法术伤害。
[禁]:在指定位置持续书写,书写完毕后会在该区域造成法术伤害和持续1s的禁锢效果。
[生]:在指定位置持续书写,书写完毕后会在该区域恢复所有友方英雄生命值。
[缓]:在指定位置持续书写,书写完毕后会在该区域产生持续2s的减速阵,持续造成法术伤害和40%减速。
二技能——砚
被动:墨玉每次击杀或助攻都会获得一层[墨]。当墨玉在[砚]的8码内时,获得[墨]的时间会缩短至6s。
墨玉在指定位置放下[砚],当获得[墨]时,墨玉会从[砚]处召唤[笔]的虚影,并收回到墨玉身边,期间会对路径上的敌人造成法术伤害并随[笔]的方向运动一小段距离,同时留下持续3s的[墨迹],[墨迹]会提高位于其上的友方英雄30%的移动速度。[砚]最多存在1/2/3/4个,每座[砚]持续存在7s。
三技能——纸
墨玉在指定位置展开范围8码的[纸],当墨玉在[纸]上书写时,施法速度缩短为0.3s,从[砚]处起笔的虚影在[纸]
的范围内会造成击飞效果。[纸]持续8s。
四技能——字
根据方向选择不同的[字]。


