精华修改于2021/09/173.4 万浏览攻略
写个算是攻略的吧,刚开始玩什么都不懂的是建议玩双防制裁流,也就是属性加体力和玄防各到900点后全力加血78888的流派(够直白了吧;无视我的物防,我按老攻略点的,你们可别被骗了)
然后技能就是长生诀(升两级一个技能点)先点满十级,再点两仪,天灵武防和玄防,天元心法,刃甲反伤,龙子噬力,圣微之灵,(一般点到龙子差不多就能打过掌门了)
魔宠(游戏主菜单有个帮助攻略和boss刷新表,可以看那上边)先抓死神螳螂,然后魍魉,黑暗皇帝,玄天碧火,万古青木,猕猴王,玄武,暗夜君王,地宫雷霆,九千星魂(这是我抓的顺序,不一定按我的)
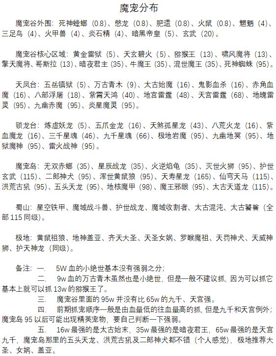
装备......略(这样写太多了我就不写了😂😂😂)(新加了一个宠物血量和分布图,出自于阿叔,感谢大佬😂😂你们可以加群问问题,游戏里有群号)







