原神同人周边大陆地区正式运行指引V1.1

亲爱的旅行者:
久等了!自从《原神》同人周边指引相关内容发布以来,我们收到了非常多的实体周边制作申请以及针对我们工作的改良建议。这些申请与建议都让我们深切地感受到了旅行者们对于《原神》项目的喜爱与支持,为此我们深表感谢。
今年八月份的时候,我们集中收到了大量针对一些社团、个人工作室商业化同人周边的举报邮件和群聊截图,并且也收到了部分同人主催发送的说明邮件。
这里的每一封邮件,我们都已逐一认真阅读。
《原神》项目组对于一切基于热爱而创作的同人内容,都秉持着欢迎、支持且感谢的态度,并希望可以为大家营造一个良好而愉快的创作环境,更好地保障创作群体的创作热情与合法权益这一点一直都没有变化。因此,基于之前的申请案例,以及各位旅行者们给到的建议,我们内部讨论过后,修改出《原神同人周边大陆地区指引V1.1》。
-----------------公告正式开始-------------------
旅行者们可以自由对《原神》系列已公开发表的内容进行二次独创,并生产实体周边进行赠送或销售。但生产实体周边时,需要遵守以下条款:
一、用于制作周边的同人作品不得违反相关法律法规的规定;不得侵犯第三方的合法权益;不得侵犯《原神》项目组及米哈游公司相关权益,不得损害《原神》、米哈游公司的品牌声誉。
二、同人创作者不可将创作的相关内容在任何国家或地区进行商标注册,也不得将同人作品/或周边在任何国家或地区进行著作权登记、专利申请等。
三、周边制作
(一)以社团或个人为单位的基于同好交流的同人软周边实体制作,将不设金额上限,且无需申报。
(二)社团在线上销售同人软周边商品时,单品数量在不超过200件(包含200件)时无需申报;超过200件需向官方发起申报流程。
(三)个人在线上销售同人软周边商品时,单品数量在不超过500件(包含500件)时无需申报;超过500件需向官方发起申报流程。
(四)同人手办/粘土制品/盒蛋/树脂娃娃等(第二款内合称为“手办类”) 只要涉及销售等行为,需进行授权申报。
(五)同人文集、同人小说在基于合法合规符合国 家 政 策的情况下,无论盈利与否,均无需提交申报(若包含随刊附赠的实体周边,则依照对应申报流程进行申报)。
(六)审核申报授权过程中,一概不受理“一次性授权所有原神角色”的需求。
旅行者可通过联系邮箱 ystongren@mihoyo.com 来进行申报并获得授权,我们会定期查看邮箱并进行回复。
申请对象将分为「社团/固定团队」及「个人创作者」两个类别(区分方式详见Q&A第1条),不同类别需提交不同的申报资料,相关准备请见下文,项目组依据申报内容进行对应回复:
社团/固定团队:
1.使用同一款稿件素材制作软周边商品超过2个(包含2个)品类时,需向官方发起申报流程。
2.在线上销售同人软周边商品,单品数量在不超过200件(包括200件)时无需申报;超过200件时需向官方发起申报流程。
3.社团/固定团队的二次独创归属证明将分为「授权/约稿」及「自身二次独创」两种类别,请在申报资料中提供具体证明文件;
「授权/约稿」:非社团/固定团队自身产出的稿件素材。包括但不限于通过约稿、授权(无论有偿或无偿)所得的稿件素材。
「自身二次独创」:系社团/固定团队自身产出的稿件素材。必须由社团的画师本人提出申报,附带画师本人身份证明,以及申报者系该社团成员的声明文件(详情见申报需提供资料项)。
4.以社团/固定团队名义使用同一款授权/约稿类别的稿件素材制作软周边商品时,不得超过5个品类(同时工艺变化也会被视为不同品类)。该款稿件素材只能进行1次申报,后续该款素材稿件制作软周边商品的申报默认不通过(含数量加印申报)。自身二次独创类别的稿件素材制作软周边商品申报不受此条规则限制。
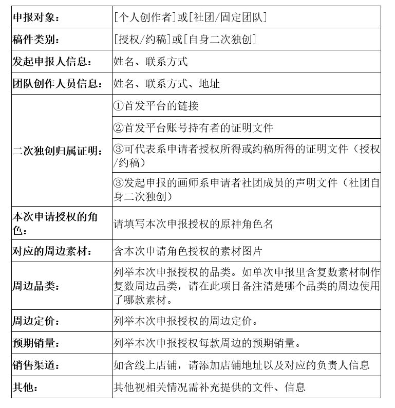
申报授权时必须提供以下信息
1)主创人员信息(姓名,联系方式,地址)
2)团队创作人员信息(姓名,联系方式,地址)
3)二次独创归属证明
· 授权素材、约稿素材:
①首发平台的链接(必须提供);
②首发平台账号持有者的证明文件(包括但不限于个人主页截图等);
③可代表系申请者授权所得或约稿所得的证明文件;
· 团队自身二次独创素材:
①首发平台的链接(必须提供);
②首发平台账号持有者的证明文件(包括但不限于个人主页截图等);
③发起申报的画师的本人身份证明(包括但不限于手持申请日期当日纸条与个人主页的拍照证明等)
④发起申报的画师系申报者社团成员的声明文件(日后其他社团与该画师合作的申报将一律归纳为「授权/约稿」类);
4)本次申请授权的角色、对应的周边素材、周边的品类、定价、预期销量以及线上销售渠道(请添加店铺地址以及对应的负责人信息)等;
5)其他视相关情况需补充提供的文件、信息。
以公司、工作室或其他法律实体为名义进行批量化同人周边生产销售等盈利行为无论线上线下,均是不被允许的。举例:以工作室、公司等名义在淘宝开设店铺,或在漫展等线下场所开设销售点,或批量化生产非官方授权周边的盈利行为,是会遭到官方打击的。另外,以社团名义在QQ群开设实体周边售卖的申报,后续将一律不予通过。
个人创作者
用个人创作的同人稿件素材,在线上销售同人软周边商品,单品数量在不超过500件(包括500件)时无需申报;超过500件时需向官方发起申报流程,单品数量不设上限。
申报授权时必须提供以下信息
1)个人信息(姓名、联系方式)
2)二次独创归属证明
①首发平台的链接(必须提供);
②首发平台账号持有者的证明文件(包括但不限于个人主页截图等);
3)本次申请授权的角色、对应的周边素材、周边的品类、定价、预期销量以及线上销售渠道(请添加店铺地址以及对应的负责人信息)等
4)其他视相关情况需补充提供的文件、信息。
*请知悉!您提供的所有信息《原神》项目组都将保密,且仅针对该授权审核使用,不另做他用。
四、针对同人周边和官方素材的关系,以下几种行为是不被允许的:
1)【直接使用】、【描改】、【局部改动】官方素材用作同人实体周边或商品详情页素材创作的行为是不被允许的;
2)假借官方名义进行商品售卖的商业行为是不被允许的;
3)山寨官方周边及其他衍生品的商业行为(与官方周边相同或近似等)是不被允许的;
官方素材包括游戏原素材、官方宣传物料、官方模型、官方CG、官方的怪物、场景要素等。也就是说,同人内容应当是基于创作者自己对于《原神》的理解,并进行二次独创的内容。无论是商品本身的设计,还是商品详情图,请务必不要直接使用或描改官方素材,导致产生不必要的误解。
五、针对已获得授权的同人周边,在发布的商品页面、相关配套的宣发页面以及相关的文案必须同时遵循以下规则:
1.商品页面必须清晰可见【同人周边】四个字;
2.商品描述中不得用【原神正版】、【官方合作】等带有官方性质的词汇描述;
3.商品详情页的图片以及设计元素不得直接使用、局部改动、或描改官方素材。
六、补充问答
Q1:如何区分「社团/固定团队」及「个人创作者」?
A1:我们将首发链接账号的持有者、申报者、以及线上贩售店铺持有者皆为同一人的情况视为「个人创作者」。其余皆为「社团/固定团队」。
Q2:同人志、同人插画、同人漫画是否属于软周边?
A2:是。
Q3:棉花娃娃、团子、趴趴枕是否属于软周边?
A3:是。
Q4:是否可以临摹部分素材用于周边制作?
A4:不可以。
Q5:自己在游戏过程中利用截图取得的图是否可用于印刷周边?
A5:可以。但该类周边仅限于同好之间赠送交流使用,不允许以任何理由收取费用。
Q6:在制作周边之前很难预估销售数量,因此很难选择是否需要申报。
A6:我们建议,在决定制作数量时,如果规划的数量超过200,则按照申报流程进行申报。若制作时并没有超过200,则无需申报。当线上销售数量实际已超过200需要加量制作时,再对所有总量进行申报流程补充。
Q7:如果我申报了500的销售额,但实际销售超过了500,是否需要重新申报?
A7:在实际超过申报数量的十五个工作日内,旅行者在获得授权的原邮件基础上,补充申报数量即可。(品类申请同理)
Q8:我申报之后,官方是否会问我收取版权费?
A8:我们对于所有申报通过的同人周边,不会收取任何版权费用。
Q9:单品200件指的是所有周边,还是单款?
A9:举例,某一同人徽章包含角色1同人徽章,和角色2同人徽章两款。第1款销售数量为210件,第2款销售数量为160件。则仅需要针对第1款进行同人周边申报,第2款则无需申报(500件同理)。
Q10:关于“稿件素材”的定义
A10:含有原神角色 图像、原神角色拟态的稿件。物件、植物、花纹等不在此范围内。
Q11:关于“同一款稿件素材”的定义
A11:包括但不限于稿件素材的图层替换、图层提取、颜色替换等等。
Q12:关于“品类”的定义
A12:包括但不限于工艺的变动、材质的变动。
举例:如使用二次独创稿件素材印刷150个徽章(铜版纸PET膜铁底徽章),无需发起申报。二次使用该款稿件素材继续印刷150个徽章(闪底PET膜铁底徽章),已属于超过1个品类的范畴,需要发起申报。
七、申报授权填写资料的格式示例:
请申报者按照表格形式填写申报邮件,并附在邮件正文内。周边图素所使用的素材可作为附件发送。

希望各位爱好者在积极创作之余,遵守本指引所述内容,共同营造良好的同人环境。
《原神》项目组希望能够尽给予各位玩家及创作者 最大的自由度及创作空间,让更多优质的内容呈现于各位爱好者面前,促进《原神》同人文化的良性 交 流以及发展。并且目前我们已经开始推进《指引V2.0》的公告内容,旨在为大家提供更便捷快速的审核通道,加速大家的过审时间,届时可留意本账号发布的后续公告,感谢各位的关注与支持。
原神项目组
2021年9月24日
本公告的最终解释权归属于《原神》项目组。

