『花语结缘』正式服版活动攻略
修改于2022/02/15550 浏览家主攻略
『花语结缘』正式服版活动攻略
活动时间:2月9日8:00~2月23日23:59(共计:15天)
【花语结缘】活动答疑汇总→点我传送
◆活动入口:在庭院点击头顶带有[缘结神]标识(标识为橙色底,黑边框,不带标识的则是自家缘结神)的活动限时拜访角色"缘结神"即可进入花语结缘活动页面。或 点击"头像下方鲤鱼旗-花语结缘"活动卡片,即可进入花语结缘活动页面。
◆活动说明:花语结缘活动共有“缘结任务、委托任务、活动插画”三部分,完成缘结任务即可获得花束和巧克力/勾玉奖励。在"缘结任务"中获得的花束可以在"委托任务"中赠予发布委托祈愿所需不同花束的式神们。
完成任意式神发布的全部委托即可解锁活动插画中式神对应的插画碎片,解锁所有插画碎片即可获得完整的活动插画,并可以领取卡米酱情人节主题皮肤道具。
✿缘结任务:缘结任务每天刷新(每天刷新四个缘结任务)仅限当天完成,完成缘结任务即可获得花束和巧克力/勾玉奖励。
(▽注①:花束共六种(莲花/红玫瑰/白色风信子/蓝色桃花/紫罗兰/白绣球),通过缘结任务每天可获得24束花束,六种花束各2束,缘结任务获得的花束不会保留至第二天,记得在当天0~24时前赠予有需要的式神们。
▽注②: 2月16日(下周三)维护后~2月23日23:59,"商城-杂货商店"会出售【巧克力】和六种花束(莲花/红玫瑰/白色风信子/蓝色桃花/紫罗兰/白绣球),有需求的家主们可以前往杂货商店采购。
【巧克力】:单个售价[5勾玉],每天限购20次。(巧克力可喂食给式神,单个巧克力投喂经验是5200点经验,不推荐使用勾玉兑换巧克力)
【六种花束】:各花束单束售价[1W金币],每天限购10次。)
✿委托任务:活动期间内会有六位式神在"委托任务"中发布委托,祈愿他们想要的花束,在委托中选择正确的花束赠予式神们,即可完成委托任务。
不知道要赠予式神们什么花束请看以下图文攻略:
[各式神祈愿所需花束顺序]见下图
[花语结缘花束花语]见下图
(▽注③:式神的祈愿委托只要选择了正确的花束赠予即可获得对应奖励,如果不小心赠予了不是委托所需的错误花束也没有关系,当天如果还有正确的花束依旧可以继续赠予,如果已经没有正确花束了,可以等第二天从缘结任务里获取新的花束后继续赠予。
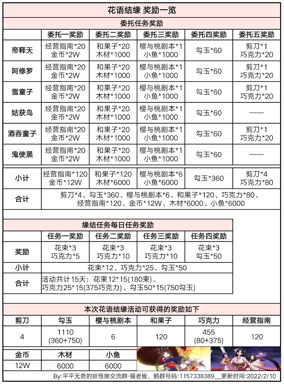
▽注④:完成委托任务可获得相应奖励【金币、勾玉、剪刀、和果子、巧克力、三星剧本、经营指南(居酒屋打工加速道具)、木材、小鱼】。
▽注⑤:委托任务在活动期间内任意时间都可以完成,但只有完成了当前委托任务且到特定时间,后续委托任务才会解锁。
▽注⑥:委托任务一共有28个,前6天每天更新三个委托任务,第7天、第8天分别更新四个委托任务和六个委托任务。
▽注⑦:在每天正确赠予花束完成委托的前提下,最多8天即可通过缘结任务获得的免费花束完成所有委托任务,解锁六位式神的全部活动插画碎片。)
✿活动插画:完成委托任务中任意式神发布的全部委托,即可解锁活动插画中式神对应的插画碎片,解锁全部六位式神的插画碎片即可获得完整的活动插画【良辰花愿】,并可以领取卡米酱情人节主题皮肤【红帽物语】。
(▽注⑧:各式神分别发布委托数量:帝释天(5个)、阿修罗(5个)、雪童子(5个)、酒吞童子(5个),姑获鸟(4个)、鬼使黑(4个),共计28个委托任务。)
转载请注明出处。
——————
——————
家主们记得帮猫老板点赞,评论,转发三连呀!猫老板在这里提前祝家主们情人节快乐!元宵佳节欢聚共团圆,团团圆圆!!

