新手攻略(从入门到入坟版)
修改于2022/08/142.9 万浏览攻略
本篇主要讲解新手面临的一些常见问题
作者玩了四个月,目前两尊,如有错误请指出,会及时改正
借鉴了一些图片,如有侵权还请联系
所有内容都由浅到深,逐步递进,贴合进度,哪怕不是新手也可以看一看
———
目录
新手篇(无信赖)
1.信赖国家选择
2.如何培养角色
3.如何提纯血脉
4.钻石的获取方式/用途/利用最大化
5.酒馆的一些古怪人才
6.升堡的重要性
7.占堡的选择/神像作用
8.乘车守则
9.如何快速刷八盾
10.三启航全新卡法
11.商城必买
———
信赖无尊篇
1.神器选择及强度
2.如何快速嫖一个伯爵(公爵同)
3.如何快速赚钱
4.如何快速刷尊及什么国家尊
5.特性图表
6.相亲注意事项
7.传家宝制造/装备选择/属性机制
8.庄园详解
9.活动详解
10.职业详解
———
尊篇
1.如何获取大量灵魂结晶/辉月之银
2.如何提高玛夏/瑞格声望
3.黑精刀客养成,强度
4.德鲁伊的养成,强度
5.主流屠系的养成,强度
6.要塞强度,打法,解析
7.拆塔剑客养成
8.卷土boss打法
———
特别篇(不分难度先后)
1.宴会的作用
2.边境如何刷分
3.竞技场如何打/规则/机制/如何让他人尽可能掉分
4.时装选择
5.饰品选择
————————————————————
1.信赖国家选择
我们先看血脉极限图

佩尔(首选)
优点:超高的技巧,一流的力量,是做萌新三宝(长弓 大剑 皇骑 因为造价低,好用,广受萌新喜爱)不二人选,同时拥有长弓大剑毕业武器,因此选佩尔能较为舒适过度,同时还有八盾(战争机器)可以白嫖,配合密令刷声望
速度非常快
缺点:敏,体明显拉胯,导致佩尔只能做长弓和大剑,并且几乎不能做屠系,后期显得较为乏力(但是可以用来种地)
塞宁(次选)
优点:平均的面板,可适用于物系所有职业,而且任务送的声望比其他地区多,所以刷到信赖的速度和佩尔几乎差不多,并且有皇骑毕业装备,并且可以做屠系
缺点:做长弓和大剑没有装备,前期会比较难受,而且塞宁结婚最贵(换算12w银币一次公爵),声望不好刷,同时塞宁体敏面板比较难出,通常容易不平均,而技力比较高(容易敏体较低)
其他国家都不适合过度,但也不是不能玩,只不过相对于以上两个成型更慢,过度更难受,所以不推荐
![[嗒啦啦4_比心]](https://img-tc.tapimg.com/market/images/d28961d9ef2d62e62333b8d17a8612dc.gif)
———
2.如何培养角色
萌新期可能觉得B就是比较高的属性,所以会用上来培养,结果往往不尽人意
我们这里讲三个点
血脉 爵位 职业适配性
属性<血脉<爵位
无论再好看的面板,没有血脉也没用(平民最高B属性),可以看到比起血脉相差一大截(但前期血脉作用不大,所以会造成看起来差不多的错觉)
爵位可以延续血脉,无论多少血,无法配种就带表没有希望,没有未来,只能用一时,不能用一世
(举例,同爵位50血骑士,25血男爵,骑士最高能嫁25骑士,男爵最高能嫁50男爵,50+25=25+50,但男爵孩子还有爵位,还能嫁50,骑士孩子只有骑士,只能嫁25,不算跳爵位,相差只会越来越大)
爵位保证血脉,血脉保证属性
但并不代表属性好没爵位就没用,可以上队伍当一时过客
下面讲适配性
顾名思义,就是属性和职业是否适配
例如小公主,典型单技苗子,转大剑路程较为复杂,主要是为了凑属性转大剑和学技能(由此可以看出单突出苗子问题很大)
单突出苗想二转基本都要凑属性(没传家宝),而且单突出苗效果不会特别好(因为成长只能吃一份,另一份无法吃太多,这种效果差于双B适配)
PS:职业成长和角色成长相似及适配(比如长弓S技S力成长,则技力为适配属性,越高代表适配性越好)
当然,如果萌新没苗子,也可以用
下面是我推荐的单突出苗转职业(注:仅推荐)
单力(如ACC):狂战士
单技:没用(小公主主要原因是活得久+圣痕+太阳)实在要转可以长弓
单敏:不行,实在要转可以刺客
单体:铁甲军士/王禁
(单感单意真不行)
———
3.如何提纯血脉

上面已经提到过了,爵位越高血越好
这里是衣服,有衣服必有12王血
相亲要注意词条,词条代表爵位
(上面已经标了词条,如果遇到该词条就代表该爵位)
PS:骑士词条就是后代骑士,基本和骑士有关
爵位可以花费金币在主城购买
(友善-骑士 信赖-男爵 尊敬-伯爵但法拉,商会,瑞格没法买爵位)
2已经提及,爵位越好血越高,越稳定,这里介绍爵位后不多做叙述
![[嗒啦啦4_叹气]](https://img-tc.tapimg.com/market/images/6f5c5120a5abd181b6504834cc1f8465.gif)
4.钻石获取途径/用途/利用最大化
商店里的免费礼包
卷土兑换
活动奖励
试炼奖励
月卡(只建议钻石大小月,其他礼包都是亏的,专坑萌新)
维护奖励
基本上就是这些途径,不氪金每天大概有十多钻,氪金每天一百左右
钻石建议购买灵魂结晶,辉月之银,饰品(新年银币,能量书,吉祥结之类的)除此之外什么都不要花
然后每个月末多半有消耗活动,那个时候花钻能多拿些奖励
![[嗒啦啦4_好耶]](https://img-tc.tapimg.com/market/images/d378b7a8f38cae2d3dfb6170d918238b.gif)
———
5.酒馆里的一些古怪人才
经常刷论坛可能看到酒馆里一个比一个优秀,实则不尽然,因为概率很低
那么如何找到一个优秀的人才呢?
首先看等级,年龄,高了的话其实没多大用,因为吃不到职业成长,基本定型了,没多大用
然后看银币数量,通常越好越贵
这里分享个方法,先看等级,然后看花费(三位数)第一二位高于等级两倍,通常就带12-37王血,如果看到那种1级三四百的,通常就带37-50血(但我没看到过,概率应该很低)同理,越高血越好,可以用来前期过度,后期没用,不推荐,也不建议酒馆抽人,血亏(钻石不是这样白给的)
![[嗒啦啦2_优秀]](https://img-tc.tapimg.com/market/images/bbb6da13ee1c31ee1405e261f12f366e.gif)
———
6.升堡的重要性
是不是经常有人让你用全部资源升堡?觉得很奇怪?感觉不值得?下面我们讲讲具体原因,让你从此爱上升堡
首先,升堡可以获得更多占堡位置,占堡位置决定收益,钱越多,升堡越快,利滚利
其次,升堡到14(好像)可以有第三个要塞位置,要塞收益很高,不要觉得不好意思不去蹭,蹭车就完了,一次(不打副塔)大概两三万资源,快速富裕
同时可以升庄园,庄园在4级时会有质变,一次丰收大概能产出两三万银币,非常赚钱
但是一切都要升堡,没堡就没资源,因此前期要想快速富裕就升堡,耗尽一切资源升,后面只会越来越有钱
![[嗒啦啦2_AWSL]](https://img-tc.tapimg.com/market/images/74fb2918ccda80458f33a6ea9a4e44a7.gif)
———
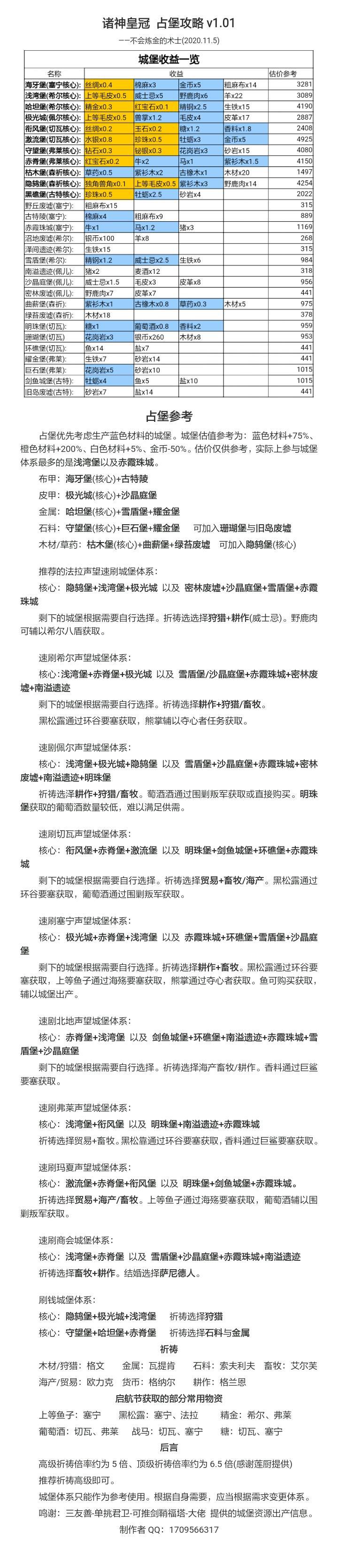
7.占堡的选择/神像作用
升了堡,当然要占堡,但是你会发现打不过核心堡和城堡(是不是感觉很淦)我推荐从最菜的核心堡打起(可以看声望获取,加声望越多的堡越难打)左上角0.5珍珠那个堡最菜,可以先从它下手
其次,可以偷堡,有的堡长弓在外面可以打到,保证长弓安全,多点几次就能偷到(比如巨石堡)可以先看阵容,觉得能偷或者打的过再上
最后,通常来说有圣痕了基本所有堡都能打过,一定要占土木堡!前期土木非常关键(因为没钱而且直接买市场价会溢出很高,等到市场最高级才不亏,并且没什么钱能买,前期用钱的地方很多,赚钱的地方很少,所以买几下就没了)
神像这里我们不说多了,有用的其实没多少,建议木神+石神+声望神(名字记不到)其他的前期没有用(声望神前期用处也不大,便宜拜
升等级就行)

![[嗒啦啦2_经验+3]](https://img-tc.tapimg.com/market/images/f2dbb0dbf9438e3a20cd14342d893191.gif)
———
8.乘车守则
要塞车感觉很难蹭,而且不好意思蹭?
其实可以找几个大群加(多半有大佬开车)
再者可以试随机车碰运气(经过我多天萌新测试,随机车在12-14点,20-22点的时候有大概率会被收,但如果遇到四个倒霉蛋凑一块就尴尬了)
好了,我们来讲讲守则
“可摸勿拆”指能摸副塔(5000-6000血的那个塔)被打了后会少一半刷怪量,经验不多,别人开车主要是为了要塞经验,所以这样做很讨人厌,并且都能打副塔了其实可以自己开车(多半打2-3次就能打掉主塔)
“随摸随拆”指完全不管,甚至你可以帮他把车收了,通常是大佬嫌开车麻烦搞的,这种牛鬼蛇神会很多,基本上发出来两三分钟就给收了,乘坐这种车收的速度是最快的
PS:随机车就是随摸随拆,因为没有司机,所以能打过最好不要开随机车(这里解释一下,随机车没有房主,因此没有规则,很容易原本你想打结果连全奖都没用就收了,建议群里开车,当然如果没时间也可以随机,基本上会有人收的)
![[嗒啦啦4_好气哦]](https://img-tc.tapimg.com/market/images/720ff2dcca775b461dc77a398c35dcb8.gif)
———
9.如何快速刷八盾
八盾是难度最高的任务(并且根据地区不同,有的任务可以斩首,比如法拉诅咒一切,有的任务可以拖,比如佩尔战争机器,这些都要自己琢磨,不同地区任务难度会有很明显不同,比如说佩尔长弓多,法拉游侠多,因此佩尔的任务难度整体上是大于法拉的)
所以,我们首先刷那种比较好打的(指能白嫖)
当然这种任务不常见,有的时候还容易失误,因此我们要尽快凑出可以开八盾的队伍
PS:这里画个重点,八盾最好无伤过,被打死有概率留疤,每有1个疤会提前5年退休(萌新最大的误区便是觉得疤好像没关系)
建议小公主+2诗人+2长弓+1大剑(圣痕+科内塔)队伍
小公主打八盾会有些乏力,因为打不死(C力劣势)并且格挡和招架反击也没那么好用了(格挡后没一大管血,招架一下打不死)
因此我们需要补强两个诗人
诗人是版本最强辅助(因为其他辅助都有点奇怪?),能给队友+大量属性,可以很好弥补小公主比较低的面板
首先要注意,琴要移动琴(+1移动力,铁匠铺解锁)攻击琴(+物攻,铁匠铺解锁),如果声望没到就先随便搞一个
其次,由于佩尔比较糟糕的属性(指E敏)和比较好的属性(指A感)并且还没有其他替代品(没有声望),因此只能A感苗当诗人(最好敏捷高些,不然吃不到前60级属性相当难受)
PS:之前只说了适配性,这里再来讲一讲职业成长,不讲太细,后面要详细讲,只要记住他成长怎么样,加的属性便越多(比如一转职业大多都是C成长,C成长的属性便会多些,其他的属性便只有自然增长,简而言之,职业对对应的属性成长有加成)
然后记住,诗人技能只能配飞鹰(其他的都是垃圾)
然后诗人的属性是不叠加的(哪怕一个诗人给另一个诗人加属性,另一个诗人给要加成的还是按照原来自己的属性加成)因此在没有技能的时候,最好分给两个人,加成属性哪怕是长弓移动也基本上都能打死人(盾不一定)
有技能可以让小公主多移动几下,砍几个再跑(这个时候小公主真的是很难受的,哪怕加成属性也扛不住大剑一下,长弓移动两下,不移动一下)
等科内塔佩尔圣痕这类种子(我萌新期玩了很久大剑,没有诗人,我可以很明确告诉你,SS技A力B体是比较好找的大剑苗子,而且打着相当舒服的,比较前期就用S技A力B体,反正力一定要A,不然打不动盾,如果运气爆棚遇到SSS技S力的尽全力培养,这种转大剑无论体质多少都很舒服,但是没用科内塔不如SS技A力,属性是差不多的,但科内塔活得久)
小公主基本就可以光荣退役了,第二代阵容就是2大剑(科+圣,SSAB)+2长弓(科+圣,同SSA)+2诗人(基本上打得赢大部分八盾,但还是有些难的打不过,而且前期物队真的很容易死)
![[嗒啦啦4_好气哦]](https://img-tc.tapimg.com/market/images/720ff2dcca775b461dc77a398c35dcb8.gif)
———
10.3启航全新卡法
这里我想了很久,原本不打算写的,因为指不定又要被封,三启航之前已经被封过一次,这次再封就真的完完全全卡不了了
但我想了想,这游戏玩到后期真的不缺钱,最难受的反而是前期,前期没钱日子过的真的难受(以前我天天三启航还是缺钱),现在三启航没了萌新估计更加难受,于是我发出来了,期望老丹手下留情
(以上属个人感受,可无视)
现在的三启航很难用文字去说明,这里采用视频,如果看不懂就多看几遍,还看不懂就看下方文字,再看不懂问我(不定期回复)
点祈灵,一瞬间长按要去的那个城,不要松开,等到进入界面尝试松手,如果有就成了,没有就继续试(这个技巧不好卡,因为前几次更新把触屏灵敏度给降低了,因此很可能一直卡不成,多练,练久了就能像我一样熟能生巧了)
![[嗒啦啦2_冲鸭]](https://img-tc.tapimg.com/market/images/9e02c9944491c1c567fdb6a326c98a2f.gif)
———
11.商城必买
这里是突然想起来的一个点,因此顺序靠后
每月限购一定要买,后期炼金有用
这么来代换一下
1精华石=1灵魂结晶
1点金石=1辉月/烈阳
然后,每周都有的特卖一定要买重塑结晶(10000那个,自己做要四五万)
————————————————————
信赖无尊篇
1.神器选择及强度
有的职业做出神器会发生翻天覆地的变化(暗影刀客),有的职业有没有神器都问题不大(屠弓),但是神器加成很多,因此神器是比较重要的。
首先,神器一定要毕业装去做!
毕业装!
不然会很后悔的
其次,神器任务有3w声望(因此没事干就接神器任务,不但能做任务还能涨进度,直接来一波大声望,推荐开声望加成领,会比较舒服)
1灵魂结晶(阶段三)1辉月(阶段四)
然后,我们讲一讲对萌新比较有帮助的神器
(当然,你这个阶段用不起神器,通常是比较后期信赖和有尊的时候用的)
我们从性价比(紧扣新手期实际),强度(抛开实际)这两个方面来谈
注:仅代表个人观点
性价比
NO.1

(对于塞宁首信任来说,佩尔首信任相对低一个档次)
优点:可以做屠弓,相对来说比较便宜并且不会担心打不死人
缺点:会浪费三个辉月(后期没用)并且不做其实也打的死(不过看起来更帅并且更加稳定,不容易断)
备注:不建议升级,如果要做随便一把弓都行,反正用不了多久(当然可以一直玩,屠系基本上是游戏天花板,不过强度有高有低,如果想一直玩屠弓建议红林弓)
NO.2

可能有人天天让萌新做这个甲,这里来说说原因
优点:物理攻击格挡反弹,后排会得到一个极其安全输出环境,可以轻松打赢几乎所有八盾
缺点:也会浪费三个辉月(后期没用),同时需要刷牛头/希尔信赖,并且盾系职业不怎么强,而且打竞技不太好用
备注:不建议升级,可以做也可以不做,如果氪金建议做(这个可以说是完美PVC神器,因为几乎所有八盾任务都以物系为主,但不适合打竞技场,容易被一把火烧死)
NO.3

火德快乐杖
优点:实用性很高,烧塔很快(打边境),打boss伤害高,火德毕业装,同时还能充当群奶(不过用处不是很大)
缺点:要刷法拉信赖,除了烧塔打boss之外用处不明显,并且只能适配火德(屠德无法吃到加成)
备注:可以升级,火德也算毕业队之一,不升级的话火德其实烧不动法系职业(无诗人)升级了挂机省事
NO.4

德鲁伊快乐甲
优点:伤害加成很高
缺点:只能站桩烧塔
备注:典型火德站桩烧塔用的,屠德也能用,高偏斜不容易被打死,如果其他的升完了,可以考虑升它(优先级不高)
NO.5

真•神器移动甲
优点:移动力+1(这个属性很重要的,所有屠都要这个属性),高额减伤,并且适用性高
缺点:没有缺点
备注:真正的神器,但是对于前期来说用处不大(没屠时相对鸡肋),但是必须要做,升级优先度也不高(但是做出来的优先级较高)因为目前基本上所有伤害都溢出很严重(并且这个减伤不是百分比减伤,算法我也不知道,反正减完伤还是一下打死)
强度
NO.1


这两个放一起,因为是配套的
(这里吐槽一下,这两神器+黑精的出现完全就是为了适配暗影刀客)
优点:成为大佬的必备三级神器(删去),超高的砍塔伤害(卷边境必备),超离谱的增伤
缺点:贵 死贵 特别贵
备注:除了***和卷边境好像没有任何意义?造价高达15*2+9*2+3*2=54辉月
NO.2

这个不用说了,适用,用过的都说好
NO.3



屠剑/骑 德鲁伊装备这三个都类似,基本上全都伤害溢出,物系伤害溢出的比法系多很多
优点:极高的伤害
缺点:剑/枪造价比较高
备注:物系职业升一级伤害一个巨变,法系升一级伤害加的不多
NO.不做评价

先说结论,这个只能打电脑
优点:打BOSS比较好用,能解放双手
缺点:做了血亏(不是)属性比较矛盾,要血少免伤高,但是被别人一下打死就没用了,而且免伤再高这游戏也不是按百分比去减的
这里来个总结,其实神器都没什么用(因为传家宝伤害也是溢出的,主要是用来卷排名和打boss的,因此神器不用太在意,顺其自然,慢慢肝就好 所有的板甲盾牌什么的其实都没太大用处,基本上全都是一刀秒,完全扛不住,但是打任务可以做,会比较舒服)
![[嗒啦啦2_略略略]](https://img-tc.tapimg.com/market/images/58f04b645da29b39bf6100d33170dc80.png)
———
2.如何快速嫖一个伯爵
首先神像里有一个情欲神(遇到贵人就是遇到高爵位的,桃花运就是更多异性,有魅力就是表白成功率,好像是两个神,可以自己找找攻略)
我们选择一个男爵,有气质+魅力之类的双特性家族里的,然后双大幅度拜爵位魅力(伯爵比较好嫖,公爵难嫖些,建议双顶拜)
嫖到了就能一生二,二生四,四生八,越生越多,前面讲了爵位就是一切,因此男爵就可以停配了,配了没什么用还浪费粮食
然后春临去一下,看到伯爵直接告白,没有问题不大,换城堡联姻继续上(大约5次遇到一个伯爵)
PS:如果联姻遇到他国的,即使声望不够(信赖/尊敬)但成功率是按照本国来算的(就是说你选的哪个国家,他就按哪个国家算声望,比如佩尔信法拉友善,遇到法拉的伯爵也照样能表白成功,不会因为声望不足被拒)
因此联姻可以从侧边联姻,通常7-8个会有一个外国人,刷声望很有用
奇怪但有用知识又增加了
![[嗒啦啦4_懵]](https://img-tc.tapimg.com/market/images/264f3083318c6444763b0712988ebaad.gif)
———
3.如何快速赚钱
首先要14堡,这个时候庄园能产特殊材(好像)
然后把有特性的(生产特性且属性高但是没培养的)摆上去
注意:一开始鱼场和牧场收益最多(他们产出量大,受事件影响高,并且这两个属性很贴近佩尔/塞宁)
石场其实收益最高,但是佩尔的体质嘛……加成不了多少(0.25钻一月,但钻石2000,比皮毛和珍珠更高)
建议:牧场—鱼场—石场—矿场—猎场—林场的顺序来升(相对来说,林场是前期最拉的一个,不赚钱)
接下来可以放弃占堡(这个时候土木产量不用管了,买起来不会亏多少)选择单一,多产出的橙色资源这样拜神就可以集中,产量会很恐怖

这是产量最恐怖的一次
换算一下就是2w,当然了,如果硬要算的话买不了土木产出,但是这是攒钱用的(土木卖了钱搞不了这么多)
跳时间刷钱法
顾名思义,直接跳时间,适合咸鱼的用
(跳时间的后果其实并不严重,有的人可能不敢跳,其实跳时间唯一坏处就是士气低,即使出了负面效果问题也不大,跳时间意味着快速过渡,培养起来的角色很容易被跳死,负面效果四舍五入,都死了等于完全没有,后代的话只要结个婚留种就行,打算正常玩就结婚刷士气,结婚的那个号角就是+-的士气)
14本收益相对来说低一些,大约一年3-5w左右,还是要尽快升堡
![[嗒啦啦2_赞]](https://img-tc.tapimg.com/market/images/bd611bf2ef3ecdfe7b51a303fd7e5ad3.png)
———
4.如何快速刷尊
到了这里,正式进入新阶段(脱离萌新)
要求:1.最好18本以上
2.所有的城堡全部更换为结婚材料城堡
3.足够高级的城堡联姻
4.声望神满级
5.庄园等级7级以上

这是公爵材料图,凑合着看,知道自己要攒什么就行(橙材要注意一下,有的地方伯爵要一点有的地方没有)
小技巧:周一的时候抢声望榜冲,花的钱更少喔(如果凌晨3点肝,那直接把所有榜都抢一下,加成很多的,配合声望神40-50%)
下面是烧钱阶段
1.爆人口(是伯爵就全部结婚,持续4-5轮,但注意不要把苗子血脉给搞砸了)
2.跳回合(4-5轮肝的话太麻烦啦~跳的话几天就好了,不跳你玩半个月人口都凑不齐)
3.攒钱和材料(材料和钱的消耗都是很恐怖的,如果已经肝到40w-50w声望大概40w银币+大量材料就能到尊了,当然有一些结婚贵的,不过反正他们不是首尊对象)
4.二月拜神(拜声望就行,其他的不用管)
5.等春临(城堡联姻对象会刷新)
6.选择一个国家(推荐商会法拉,不推荐新大陆,新大陆黑精完全是为了刀客而出的,除了刀客基本适应不了任何职业)
7.疯狂结婚(春临6个,这个速度快,城堡联姻20-30次,只要是那个国家的就上)
8.成功到尊
我并不推荐任务刷尊,其一是因为慢,其二是因为浪费时间(800000÷400=2000任务,2000÷12=166年)
![[嗒啦啦4_好耶]](https://img-tc.tapimg.com/market/images/d378b7a8f38cae2d3dfb6170d918238b.gif)
———
5.特性图表
尊是为了公爵,公爵是为了血脉,血脉是为了特性,特性能让角色活得更久(成为老妖怪)特性也能让角色获得更强的属性,所以我们来讲讲特性


看着很复杂对不对?
实则不然,实在不行对着表看,这些大部分都很好判断,可以很明显的看出来,每多12%的特征都是不一样的,血是很容易判断出来的,但是有些特性不好判断(如自然眉,太阳之子)
![[嗒啦啦4_比心]](https://img-tc.tapimg.com/market/images/d28961d9ef2d62e62333b8d17a8612dc.gif)
———
6.相亲注意事项
上面其实讲的很详细了,这里再补充几个详细点(怕你们不懂)
首先,有特征的血一定只会比特征要求血高(比如精灵62专,不是代表只有62血才会出专,而是62血以上才会出专,可以比这高,但是不能比这低,当然这是野生的,家里生的是不看这些的,只会有保底血,就是有特性的有一个最低血,当然这个其实不重要,基本血都会比他高,比如上25,自12,专12,一个上自专最低50血)

↑上自专耻辱柱↑
这种适合当牧师,活得久就行
注意有的词条,“来自法拉希尔”其实指的是平民血,“祖上是纯正的法拉希尔”指法拉贵族血,同时法拉是相当坑的,因为有四种词条,因此要注意一样
混血也遵循有特保底定理,同时混血是血多的衣服显露(如果法50精25,那就显示法拉衣)(精50法25)显示精灵衣,同时混血的特征不明显,无法判断(指血脉多少,混血不遵循血脉特征),有的混血不明显(宏朝混切瓦,好像是,反正有这么一个,这里只举例)会有紫色眼睛,不注意看就着道了,因此不建议和混血结婚(混的血多了直接崩溃)
![[嗒啦啦4_好气哦]](https://img-tc.tapimg.com/market/images/720ff2dcca775b461dc77a398c35dcb8.gif)
———
7.传家宝制造/选择/机制

这个图比较全面,也十分详细,基本上所有点都概括了,这里再补充几个小点
1.蓝装只有一个孔,因此蓝装只能改造一次
2.传家宝有三个孔,但是第三个孔要升铁匠铺(8级还是9级)并且升到+6改造才会有第三个孔
3.神器和传家宝是一样的,神器其实就是把传家宝给覆盖了,多了一个buff,其他的基础属性都是依据原来装备的,因此神器煮好用毕业装造(神器没得分解,只能归还,归还不退钱的!不像传家宝分解会返回灵魂结晶)
![[嗒啦啦4_坏笑]](https://img-tc.tapimg.com/market/images/644c03a7456ff71d7b6b6a919b2d8817.gif)
———
8.庄园详解
这里将几个更细的点
首先庄园是有事件的
简单概括一下,通常为全体产量增进,全体产量减少,单体产量增进,单体产量减少,并且事件属性可以叠加(通常来说,庄园产量上限为140%左右,但事件可以突破上限,达到170-200%,当然,也能80%—100%),事件通常持续3个月
因此,庄园收入浮动性很大
所以不要抱怨为什么庄园一会儿那么多一会儿又那么低了,全部是正常操作
下面讲一讲坑爹的海盗入侵
有的人可能没有管他,没有在意嗷,只会觉得庄园产量越来越少了
这里,我重点提醒一下
海盗入侵在5月不定期刷新(但一定在5月刷新,可能几年刷一次)
海盗入侵是会减少庄园产量的,而且很多
通常约为50%-80%,而且如果你不去管他资源会越来越少(我之前好多年都没管,钻石产量从一开始十几个到五六个到两三个,我怀疑海盗入侵是叠加的,但是只会显示出来一个),因此,剿匪是相当重要的!不要被匪徒把钱给偷光光喔?
![[嗒啦啦2_起了杀心]](https://img-tc.tapimg.com/market/images/347f4af191f7dbd436f74aabcf4616a9.gif)
———
9.活动详解
活动大约分为三种
战斗活动(卷土,入侵,边境等)
充值消费活动(充值,水晶消费等)
福利活动(每日登录,众神诗篇等)
这边提醒各位,活动入口在左边一直闪的钱袋下面,有的人可能根本没注意到(我开始也没注意到)
我们分别来讲一下
战斗活动
卷土:常驻活动,每天都有,比较难打,和boss激情互殴,拿符文(其实除了驼马经验大多没啥用)和辉月魂晶
入侵:蛮族入侵活动,好打(相对于新手而言),但是奖励不怎么样(1灵魂结晶)
边境:声望活动,可以看做战力排行榜,各种大佬齐聚之地,萌新打1500拿个结晶就行
充值消费活动
充值:冲的越多,拿的越多,建议在这一天充钱,每月都有(但是上限那一档真没必要)
消费:每月月底都有,建议平时攒钻,1000那一档是最划算的,建议每次花1000(1辉月1魂晶)
福利活动
每日登录:这个会给个点金石,≈一个辉月,其他的东西没啥用
众神诗篇:氪这个比较赚,收益比较高,如果不做要塞任务就要买经验,通常会买100钻经验左右(不氪1魂1辉,氪4魂3辉)
———
10.职业详解



看着是不是觉得很懵逼?
懵就对了,这玩意对正常玩家来说没什么大用(找几个技能就差不多了)
这里看技能,了解一下,找找技能是哪个的就行了
(下面会讲得很详细,不想看可以跳过,对正常玩家意义不大)
这里讲讲吃多职业属性
最传统的就是圣剑了(额滴圣剑)
这边先解释一下意思,就是转职剑圣,吃60级属性,转回大剑
圣剑相对于大剑来说,敏更高,更容易闪避(虽然闪避也显示格挡)大剑的伤害是溢出的,因此转剑圣提高生存力就显得很有用,不会被任务小怪给秒了,同时流影砍塔相当舒服,借助大剑本身的格挡+闪避,伤害会只剩下个位数,因此是新手很好的选择
这是一个吃单职业属性的例子,还有更加复杂的
比如屠弓吃刺客敏后吃狂战力,这个转的就相对复杂一点
举个例子,小公主的29级大剑就是凑极限属性的例子(转大剑),同样的,根据职业成长在60级前凑一个完美属性,也是各种转职的目的(通常是物系,法系很难转其他的)
为的就是让一些屠拿起武器的时候属性还不像只吃盾系那样低太多,凑一个相对完美的属性(现在有驼马,但是武器越后面越重,有的时候可能还是拿不动,需要凑属性)
根据实际情况,这有很多种转法,不是固定单一的,因此十分麻烦
每级属性成长≈个人成长+职业成长(注:特性则+这两个和*10)
因此,我们可以根据属性成长来算每级加多少属性
举个例子,3s大德最高成长为(算神像)
(1.3+0.1+1.1)*(1+0.15)=2.875
也就是说大德每级能加2.875感知
知道了这个算法,我们就能较为精准的算出缺多少属性时,转什么职业升多少级能够凑到(比如想升级技能,就得凑属性,凑属性可以用传家宝,也可以用算法)
这边告诉一个萌新简单好用的技巧,诗人吃60级大德转,这样属性加成会多很多
————————————————————
尊篇
1.如何快速获得大量灵魂结晶/辉月之银
请结合信赖无尊篇 9.活动详解
可以知道,活动是主要获取途径
除此之外,还有诸神试炼/竞技场
试炼很好打,越后面徽章越多,一个月稳定4块,竞技场1块灵魂结晶
然后就是炼金,每个月2精华1点金
注意:炼金一定要等满炼金术士(活的长,用着省心)和高成功率(最好必定成功)
炼金失败是不返还主材的!(精华/点金)
因此失败了就亏了200/400钻
而材料价格大约30-40w左右(满材料)
七八年丰收就回来了,但是200/400钻不好赚啊
———
2.如何提高玛夏/瑞格声望
这边建议先刷瑞格声望,瑞格是有任务的,但是瑞格任务都是八盾难度,建议刷到友善/信赖然后开始结婚,瑞格对新大陆食材要求非常多,新大陆食材普遍偏贵,因此请准备好钱财
瑞格声望高了,然后我们就可以通过瑞格结玛夏,信赖无尊篇 2 有提到过这个特性,因此我们可以直接结公爵,成功率照样高,快速嫖到信赖后换玛夏结伯爵,以达到我们的目的
![[嗒啦啦4_不愧是你]](https://img-tc.tapimg.com/market/images/a9080a7d42b1d9baf3fa892c54bf3381.gif)
———
3.黑精刀客的养成,强度
(这里是总结贴啦~把所有的都写一起,因此详细度会差一些,但是这里可以一次把大部分职业看到底,如果要仔细看的话去找大佬写的啦~)
黑精刀客有很多种转职路线,每个路线强度都不一样
但是苗子很好确定,SSS感S力,这是玩刀客最好要有的(低一点也行,SS感S力,再低就不太好用了)
除此之外,白精刀也行(但是白精刀感溢出有点严重,SS感上或SSS感)
宏朝刀也行(还不如白精刀)
还有神器,有神器的刀客和没神器的刀客是两个概念
力感传家宝?信赖无尊篇 10 可以算属性练出来,但9,11或11,9需要一个负特,不然不好练
改造路线看前面就行(信赖无尊篇 7传家宝机制详解,翻来覆去就那几样
1.拆塔/流影刀(冲!边境卷死他们)

↑流影 ↑复活/闪避 ↑精准鼓舞 ↑信仰唤醒
装备当然是神器刀+神器甲
流影必须5级,精准鼓舞4级,信仰唤醒可4可5级
属性要求:SS感以上,S敏,A力以上(都搞拆塔刀客了最好满配)
满分五★
生存能力:★★★★★(仅指PVC)
输出能力:★★★★★
成本:★★★★★
(版本职业+昂贵造价,确实强,一刀下去大概3-4w要塞血)
2.屠戮刀客

↑屠戮战意 ↑闪避/复活 ↑嗜血 ↑信仰
装备还是神器刀+神器甲
屠戮战意等级随意,嗜血5级信仰可4可5
属性要求:S感以上
屠戮刀就比较随意了,反正是用来清图的,只要伤害够就行,和普通屠系一样,没什么好说的,砍塔也砍不动
保命能力:★★★★
输出能力:★★★
成本:★★★
断屠率(屠系才有):较低
3.专砍复活阴间刀客(法燃刀)

↑法力燃烧 ↑闪避/复活 ↑精准鼓舞 ↑信仰唤醒
装备随意
法燃随便,闪避随便,精准鼓舞3,信仰唤醒3
这是打竞技场用的,有的人会全法队上复活,专门来阴间别人(砍不死,真的,真的砍不死,复活概率太高了)
这个是把对面法力烧完,这样就复活不了了
因为竞技场AI操控不太行,所以通常来说都比较好打对面,因此带两个法燃刀也不影响,打竞技场是相当舒服的
属性要求:能转职,打的死人就行
生存力:★
输出力:★
成本:★
虽然如此,但是非常好用,打竞技场人手必备
![[嗒啦啦2_星星眼]](https://img-tc.tapimg.com/market/images/bb08c5f7fa1ffa7d19f3cd9c4ce30ca1.gif)
———
4.德鲁伊的养成,强度
德鲁伊分为两类,一类是火德,一类是屠德
屠德较为便宜但是比较刮痧,但是断屠率非常低,基本上可以从地图出生点清到地图要塞点然后再清回地图出生点,同时,也是唯一一个伤害没有溢出很多,竞技场可能打不死人的存在(屠德觉得很淦)
火德也便宜,关键是省心,一次烧一大群,还能反击烧一次,能吃神器加成
苗子SS上就行,最好就SSS上自专
1.屠德

↑屠战 ↑复/闪 ↑嗜 ↑信
装备最好是龙杖+法拉甲/移动甲
屠战随意,复活闪避随意,嗜血3级以上,信仰3级以上
一路点点点就行了
生存能力:★★★★★
输出能力:★
成本:★★
断屠率:极低
2.火德

↑火 ↑闪/复 ↑嗜/自然韵律↑信
装备最好是神器杖(凤凰羽)+法拉甲
火五级,闪避随意,嗜血自然韵律3级以上,信仰三级以上
首先要苟一回合等能量,推荐战歌
生存能力:★★★★★
输出能力:★★★★
成本:★★★
火德能用一辈子~火德万岁
![[嗒啦啦4_好耶]](https://img-tc.tapimg.com/market/images/d378b7a8f38cae2d3dfb6170d918238b.gif)
———
4.主流屠系养成,强度
下面是大杂烩了,这里说一句,屠系强度其实都差不多,主要是看断屠率高不高,断屠率高的就相对弱一些
下面技能就不标了,基本上主流都认完了
1.屠狩剑圣

↑闪避
先贷款,后打人,资本家看了都直呼内行
狩猎信仰必须5,唤醒4,其他随意
装备:佩尔神器双手剑(门板剑)+移动甲
苗子:SS敏SS技A力宏朝
狩屠伤害溢出比较严重,而且培养难度高,拆塔只能说可以,因此实用性比较低,但是强度很高也很帅啊(帅不帅才是一辈子的事)
生存能力:★★★★★
输出能力:★★★★★
成本:★★★★★
断屠率:低
2.屠骑

↑屠戮战意 ↑闪避 ↑这里应该是嗜血
小技能不用管,一图多用不行吗?
闪避最好5级,嗜血5信仰4
装备就是切瓦骑枪+切瓦甲
苗子:C意以上SS敏SS技A力宏朝
屠骑更是重量级,我可以很明确告诉你屠骑就要凑意志,意志怎么算还是回到信仰无尊篇 10 估摸自己要吃的属性,转主教统御吃意志,而且成本突破天际线
生存能力:★★★★★
输出能力:★★★★★
成本:★★★★★
断屠率:低
3.屠弓

↑闪避也行 ↑信仰
今天又是断屠的一天~呀,死了啦,都是你害的啦~
屠戮等级随意,反击/闪避随意,嗜血3,信仰3
装备法拉弓+随便一个甲,但是改造一定要磨锋,不然打不动
苗子:A力A技B敏以上
除了成本低,好像没有任何优点的样子
保命能力:★
输出能力:★★★
成本:★★
爷不写了!爷开摆了,下面的自己看,最常用的我已经写完了

![[嗒啦啦2_DOGE]](https://img-tc.tapimg.com/market/images/511fd03a9588081e92eb7cd01b126b90.png)
———
6.要塞强度,打法,解析
啊?都有屠了你还打不过要塞?
咳咳咳咳,回归正题
(不包括次级要塞)
首先来说一下个人觉得的强度
曙光最恶心但收益最高
松石最容易死但经验最多
鹰巢日光精金产出,日光比鹰巢难一点
环谷最好打
巨鲨如果你要结婚可以打
打法
有屠直接就直接莽过去
没屠火德烧过去
都没就别打了,容易输,摸下副塔就行
(或者你可以传授个屠戮战意客串一下屠)
要塞篇放这里有点迟,再给新手(看到这还有新手?)讲一下打法
先培养一个火德,升到5级火,然后带两个诗人,环谷,鹰巢都是非常好打的,日光可能要死一两个,但是松石你不要去碰,松石打不赢的,就算能打赢也要磨很多回合,相对来说日环鹰省心省力,放一把火一下就死完了
解析
萌新的发家道路和精金收集地,除此之外还有大量经验可以练级,要塞怪真不强,就是多,只要有大规模清怪能力打的都比较舒服
![[嗒啦啦4_比心]](https://img-tc.tapimg.com/market/images/d28961d9ef2d62e62333b8d17a8612dc.gif)
———
7.拆塔剑客养成
拆塔剑客已经落时啦~
现在是刀客的时代哒

剑还是佩尔双手剑,甲加输出的都行
随意吧~评价我也不写了,曾经的亲儿子,懂得都懂啦
![[嗒啦啦4_叹气]](https://img-tc.tapimg.com/market/images/6f5c5120a5abd181b6504834cc1f8465.gif)
———
8.卷土boss打法
1.转圈圈主教叠加法
首先去确认下boss仇恨值在哪(boss会有个固定仇恨,会追着他打)然后让他去溜boss,旁边的主教疯狂叠buff,直到一下能秒掉他(对大部分boss适用)
2.硬刚法
有顶配屠系的基本都能硬碰,对砍就完了
3.燃法法
有的boss十分依靠蓝条,没了蓝条啥都不是,这个时候我们就可以带上一个刀客,让他和boss对着砍,辅助在后面给他加血(最好带个减伤神器)
4.秒杀法
屠剑之类的可以直接换流影,一下就砍死了
方法多种多样,只有你想不到,没有boss死不掉
![[嗒啦啦4_不愧是你]](https://img-tc.tapimg.com/market/images/a9080a7d42b1d9baf3fa892c54bf3381.gif)
————————————————————
特别篇
1.宴会作用
首先,举办宴会有声望~但是卵用没有
(你都举办宴会了缺个鬼声望啊喂,宴会比结婚贵多了)
然后,可以遇到五个幸运儿,和他们/她们进行深~度的交流
(就是结婚)
宴会主要是找特征的,相当于一个私人春临,并且遇到指定区域的人概率大幅度增加(指精灵宴会四个法拉一个混血)同时,这不是给萌新准备的,还有千万不要用钻石去开宴会,亏到脑溢血
可以说有那么一点点用,但是不完全有用,宴会会显示血脉,混血能清清楚楚的看明白,不用担心遇到混血,并且宴会邀请对象的爵位一定和你是相同的
(也就是说,这玩意不是给萌新准备的,而是给公爵准备的,对,就你,放下手中的金面包)
同时,宴会还能用强的~
(指告白失败灌酒强行带走)
所以宴会还具备强娶的特征,可以给一百多岁还没男/女朋友的上~自~专~大~人找一个漂亮的(特性好的)男女朋友
总而言之,宴会公爵就是找特性用的,还死贵
![[嗒啦啦4_破防]](https://img-tc.tapimg.com/market/images/e7a8b374540ede92a57ce1f447a9ec65.gif)
———
2.边境如何刷分
我个人推荐的是一屠,一刀,一剑,三诗(一移动一怒火一法攻)的阵容(因为神器就一把)
屠负责快速清场,刀负责给塔刮痧(能多那么一点)三诗看情况给刀客buff,让刀客一直AAA(剑圣大人,你过时了剑圣大人)
诗先走,给移动buff(移动力到现在都还没修,气抖冷)帮助屠一个滑铲给砍完小怪,顺便让拆塔小队一个滑步滑到塔旁边,尽早开拆,这样能尽可能刷更多分数
———
3.竞技场如何打/规则/机制/如何让他人尽可能掉分
首先如果段位不高,那就随便打(低段位基本上赢了就能上去)
如果段位高了,请立刻,马上,快速,练法燃刀,对面全是阴间生物
只要我们死的人越少,分就越高,初始是110分,每死一个人扣两百分左右
所以,我们要做的就是尽可能让对面多死,甚至赢不了
刚刚才说完令人痛恨的复活法队,于是……
当然是选择成为复活法队!
打完竞技场后将诗人/主教全下了,换成僧侣
僧侣一定要带神器锤和复活(竞技场AI很呆,带诗人主教除了挨打没有什么用)
然后给火德一个伊斯卡守护,尽可能烧对面一波(虽然没诗人大概率烧不死,但是我们能复活)多烧几次就死了
僧侣要带牛头甲和魔免甲,让对面不管什么阵容都能感受到快乐
这样做,对面不带法燃刀?那他会享受最极致的折磨
只要输掉一场,我们就少了一个竞争对手,简直完美
———
4.时装选择
400龙魂精时装基本都相当于一个强力buff,100-400之间的都加中幅度外带属性,20-100就是个装饰
所以,一定要先买400的,再买100-400之间的,根据自己玩的去选择,有的回蓝,有的回血
———
5.饰品选择
最重要的是能量书,其次就是吉祥结啊,银币,负重什么的,最后就是一些加属性的饰品,免死打任务竞技boss的时候好用,还是根据个人选择,但能量书是一定不会亏的,什么职业都能装
————————————————————
后记
本篇还会不定期更新(大概?)
这篇大概花了我10小时,算是我做出来花了最久的攻略了
包含了绝大部分内容,也不知道萌新愿不愿意看
就让它放在这里吧,当做给萌新的一个指路标
还记得玩的时候把他当做一个战旗游戏,现在感觉有些变味了,看到刺客最开始觉得好强,大剑一百多伤害觉得好恐怖,小公主屠戮疯狂砍人,打不过剧情反反复复找攻略,没钱的时候紧巴巴的到处跑商
这算是我对这个游戏的一部详细解读,内容上很详细,讲到了很多把我给坑到的点,还是希望对萌新有所帮助吧
如果还有什么把你给坑到的点,欢迎在下方留言,我会一一补充上的
有什么问题可以尽管问,我可能会回答(但是最近忙没多少时间)

