【转自NGA】【坎公骑冠剑】[游戏攻略] 坎公周年抽卡\自选\培养一图流
2022/06/141251 浏览综合
原帖是大佬发布在NGA的攻略贴,个人在使用过程中受益颇多,申请搬运到taptap供大家使用。不做任何商业用途,如有侵权,我会立即删除本帖。原帖地址为:https://ngabbs.com/read.php?tid=31703014
[游戏攻略] 坎公周年抽卡\自选\培养一图流
## 5-19更新
好像也没啥好更的了,看到up池那个土神卡玛尔了吗,抽他!
有条件的可以开个大公主的连专的初始号,公主老头+任意俩棺材足够平推主线了;44就再配1t1远或者2远。
还有余力的话up池里的羊驼梅丽尔>>土弓>>土花
下面是之前周年池子的旧图,仅作留念。
======
新入坑的话, 版里高亮的周年指南写得很好, 建议先看 https://bbs.nga.cn/read.php?tid=31468628&_fp=2
或者泉奈这个亿图流https://www.bigfun.cn/post/1690222
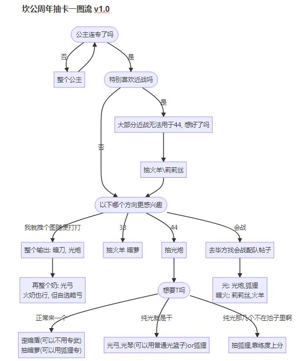
我个人是偏会战咸鱼, 其他理解有限, 如果有疑问或者不对的地方都可以留言~~
前期抽卡原则: 抽角色井(或者自选)专武, 武器池抽够当月300盒子的量即可
PS2. 虽然几乎所有攻略都会推荐公主连专, 但如果你box强度足够的话也不是不可以跳过... 简单说要有一队44上分队伍(如纯土\水\虚) + 练度支持你过主线和卡马逊的T+C+奶队伍(如暗刀暗盾火奶, 光弓光炮暗萝);
PS3. 会战提供一个长远的练卡/保值方向,大前期还是以推图+44为主。毕方每期都会有会战配队贴: https://www.bigfunapp.cn/post/1737210

部分缩写对照表
33:pvp竞技场
44:圆形斗技场,组4人队打对面4人队机器人
火羊:本期新角色蕾伊。以下大部分角色简称都是这个模式,即属性+特征
光炮:MK99,机娘,光属性专武是炮
光弓:加百列,光天使
暗刀:贝丝,第一季大boss
暗萝:诺克希娅,死灵小萝莉
暗盾:欧格玛,黑色高达
羊驼:梅丽尔,因为这期出了个火羊所以现在也叫土羊


