阵容分享 | 反伤阵容攻略
首先说一下目前的反伤阵容,是一个较为成熟的战斗体系
优点:同战最强;缺点:副本最弱;反伤也分初级、进阶、高级阶段;
以现游戏版本来说,最菜的在玩反伤,一般般的也玩反伤,最强那个也在玩反伤。
所有的版本都会迭代,各类阵容一波流,点杀流,闪避流,核弹皇帝流,反伤流……等等
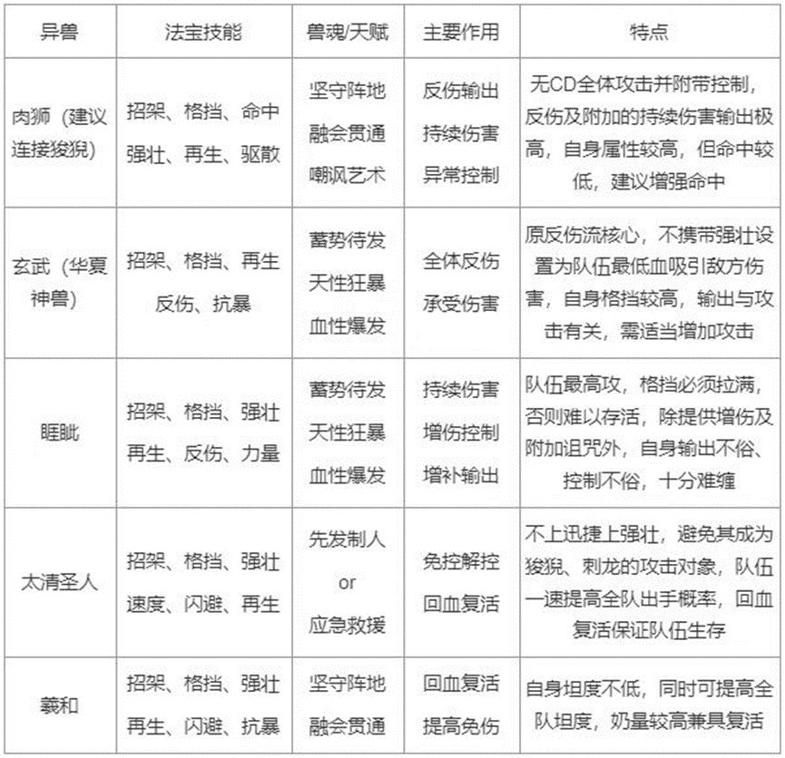
不管是初级、中级、高级反伤、都离不开玩法的核心——以“玄武”异兽为输出点!
玄武技能:

狂涛:免伤、加速; 觉醒:拉属性
回天:自驱、自回、自盾;守御:核心技能:没有华夏皮之前是单反,有3星华夏皮之后是群反

主要细节:只要2个华夏神兽皮即可达到3星群反效果,别再元神2星时当狗粮把华夏皮吃了!
华夏皮来源:高级元神盒子,商店无法兑换,靠活动获取。
①史诗元神盒子建议开太清或者皇帝以上稀有的皮肤,不建议用来兑换华夏皮。
②同时在打上古神话副本会跳出一个328的华夏皮也不需要买,冤大头。
③华夏皮3星即可,慢慢累计冲9星,凡事都有一个过程切记心急求快。
上阵细节:
①玄武这个异兽,要压全队最低血,这样挨打得多,同时也反伤的更多。可以通过控星,高级迅捷的-生命来实现,如果用高级迅捷会占用一个技能格子,所以没除非万不得已,否则没必要,主要好控血控星即可;
②同时玄武的反伤伤害只跟自身的攻击力有关,跟其他参数无关,包括高级力量,高级亢奋,高级保命,皆不会对伤害有任何影响;
③且反伤是被动技能,非主动技能,无法触发高级冰冻,高级眩晕那些宝石特效;
④所以,法宝以攻击属性为基础。
⑤兽魂选择“狂暴“蓄势待发:叠攻击,天性狂暴:瓜皮;血性爆发:自残反伤
Tips:玄武可以以三种不冲突的反伤形式造成反伤伤害分别是:元神反伤、高级反伤宝石反伤,血性爆发自残反伤;三者独立,不冲突。
配队选择:
玄武无时无刻在挨打,所以要给它配备更强的队友组合。不然谁来了都扛不住
太清:奶、尧:奶、羲和:奶、仙鹤:奶;
睚眦:辅助
肉狮:双核单靠玄武为单点输出,远不足以反死对面,此时,我们引入副核的概念;
初期:霸下、睚眦;中后期:肉狮霸下就不展开讨论了,毕竟它只是前期的过度卡
睚眦:全队最低速,最高攻。以前睚眦没有砍眩晕的几率,所以要压全队最低速度,现在都被一刀砍废了,眩晕技能接近于无,所以,没很大的必要去压速度。最高攻没啥好说的,毕竟副核也需要造成伤害。
TIPS:为什么是最高攻,其实也是老玩家的上个版本的口头禅,现在都改版了,最不最高攻已经无所谓了。但是追求攻击力是需要的。
肉狮:伤害不输玄武,他的伤害也是反伤。可以理解为放大的自残伤害。但是那自残程度对于肉狮来说,接近于无。
这里分开引入到本命链接的概念。
有人说,为什么仙鹤要链尧,肉狮要连狻猊,连其他不更好吗?其实这是为了更好的平稳过度。
羲和的替换是尧,狻猊初期可以带到飞升;
连尧,连狻猊是最好的平稳过度,不浪费养成资源的最优选择。

你以为光靠几个异兽的选择,兽魂选择,宝石选择,反伤就OK了?那只是入门级;
后面我们将会细节的讲到反伤阵容进阶-格挡,大家敬请期待~~


