首页
排行榜
发现
云游戏
PC 游戏
动态
发布
论坛
TapTap 制造
聚光灯 GameJam
开发者中心
创作者中心
下载手机 APP
扫码下载
Android APK 下载
版本:v
App Store 下载
版本:v
下载 PC 版
Windows 版下载
版本:v
下载 TapTap
TapTap 手机 APP
扫码下载手机App
Android APK 下载
版本:v
App Store 下载
版本:v
TapTap PC 版
Windows 客户端下载
版本:v
苏珺亭
关注
苏珺亭
关注
(多图警告)完结·数字领主抽象教程0411未完成版
2023/04/22
430 浏览
攻略
接上文:
(多图警告)其一·数字领主抽象教程0411未完成版 | TapTap
(多图警告)其二·数字领主抽象教程0411未完成版 | TapTap
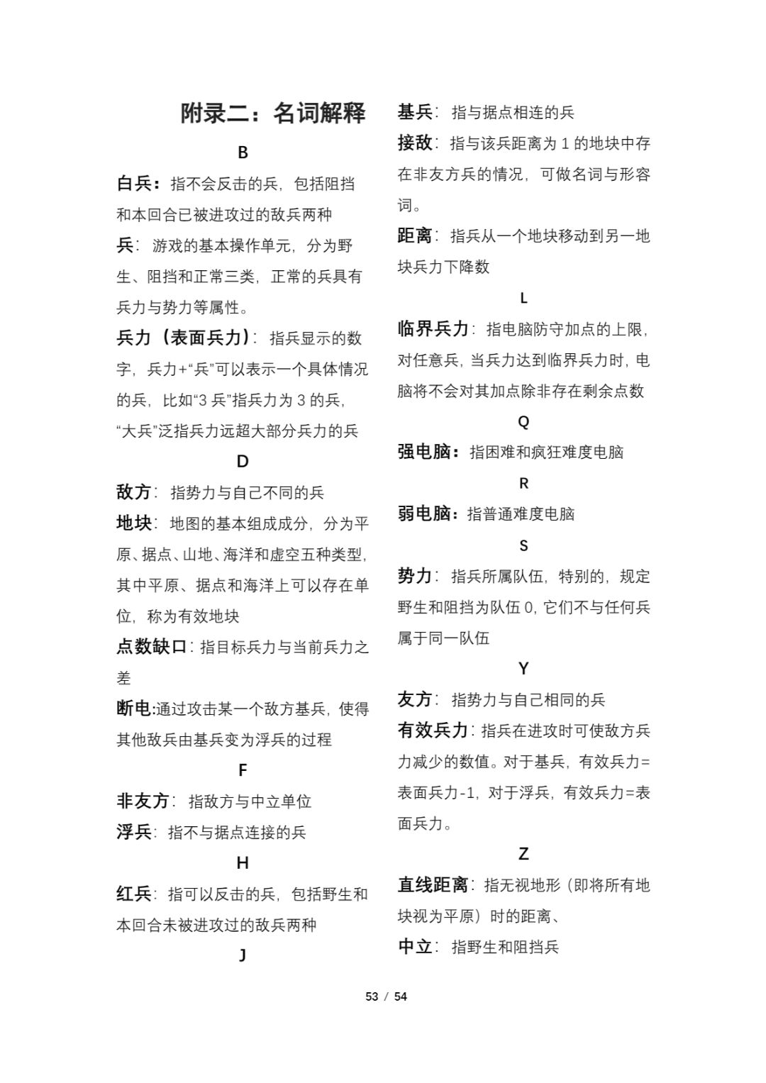
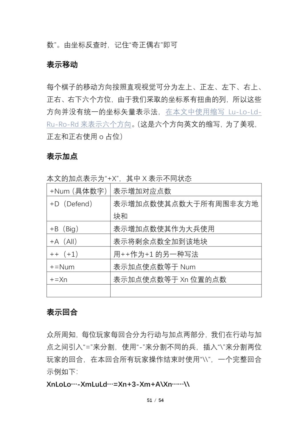
41-50
51-54
教程至此告一段落,让我们下个版本再会!
#攻略
6
6
2