【郑重声明】关于“赫凤齐”假冒“凤凰传奇”并伪造《N+1》游戏授权协议的声明
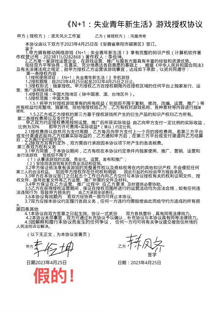
【郑重声明】近期,本人发现存在“赫凤齐”这个人冒充“凤凰传奇”以及“凤凰传奇游戏工作室”,赫凤齐假冒本人签名(还签得很丑),伪造合同,企图在其他平台上架我的游戏《N+1》,甚至在已上架预约的平台投诉我侵权,要求下架。
该行为严重侵犯本人的合法权益,对本人形象造成影响。损害了本人的名誉权,故意侵犯本人的知识产权。
在此,我本人郑重声明如下:
我从未与“赫凤齐”以及其伪造的“凤凰传奇”、“凤凰传奇游戏工作室”进行过任何联系,也从未授权其对我的视频、图片、软著、游戏等任何形式的宣发活动,我并将持续对此事进行追踪调查,维护自身的合法权益!
李俭坤 独立游戏《N+1》制作人
2023年4月26日

假冒的授权代理协议

假冒的授权书

