【白荆回廊】开服队伍 物理/暗蚀 起步「🍆/🔨」
修改于2024/01/102560 浏览综合
「甩锅: 都荐t01咱试t89,班门弄斧咱不认」
「感谢: 外置大脑指点点,手操工具躺板板」
「嘴硬: 如有冒犯性难改,装可爱高手别管」
⭐️游戏预抽卡链接:优选最爱 次选元素核心 五星就行 「修 瓦卡莎 卡洛琳 芙蕖」
开服五星自抽卡链接
预抽卡活动开启!抢先获取强力五星同调者

https://www.taptap.cn/poster/NCLCyemgCabJ?share_id=e3a1f48e4de2&user_id=543547446&utm_medium=share&invite_code=Wlzpw0YO&utm_source=wechat_session

⭐️适配范围 → 跳过这个 跳过那个 → 自动战斗
「喜欢:我来弄游戏,游戏别弄我」
「讨厌:技能有调整,烙痕被调整」
⭐️元素 职业 攻距:
雷⚡️ 火🔥 风🌪 物🔨 冰🧊 暗🍆 水💧
铁御•盾坦 轻卫•战盾 尖锋•破盾「近战 」
游徒•射手 术师•法师「远程」
护佑•增益 战术•削弱「辅奶」

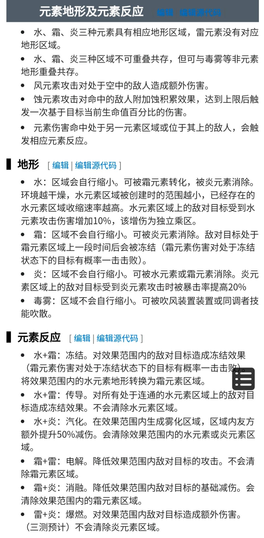
⭐️元素 地形与反应:
①元素反应来看,水💧霜🧊雷⚡️火🔥 各有三种
②区域清除来看,💧⚡️/🧊⚡️/🔥⚡️ 不会清除区域
③元素区域来看,💧🔥🧊可生成,⚡️🌪🍆🔨不生成
④元素 类似 法攻「法攻整活🌈,物攻打灰☁️」

⭐️配队 简略/大致/缺漏/低配 的思路 (你对 别挑):
①按颜色「水💧队/火🔥队/物🔨队/蚀🍆队/霜🧊队」
②按范围 「2远+2近 /3攻+1辅奶 烙痕查缺补漏」
③按反应「冻结/传导/汽化/电解/消融/爆燃」
④按癖好「五颜六色🌈头铁,爱咋咋地🤡在下」
⑤按开服「不推纯雷⚡️,不推纯风🌪」
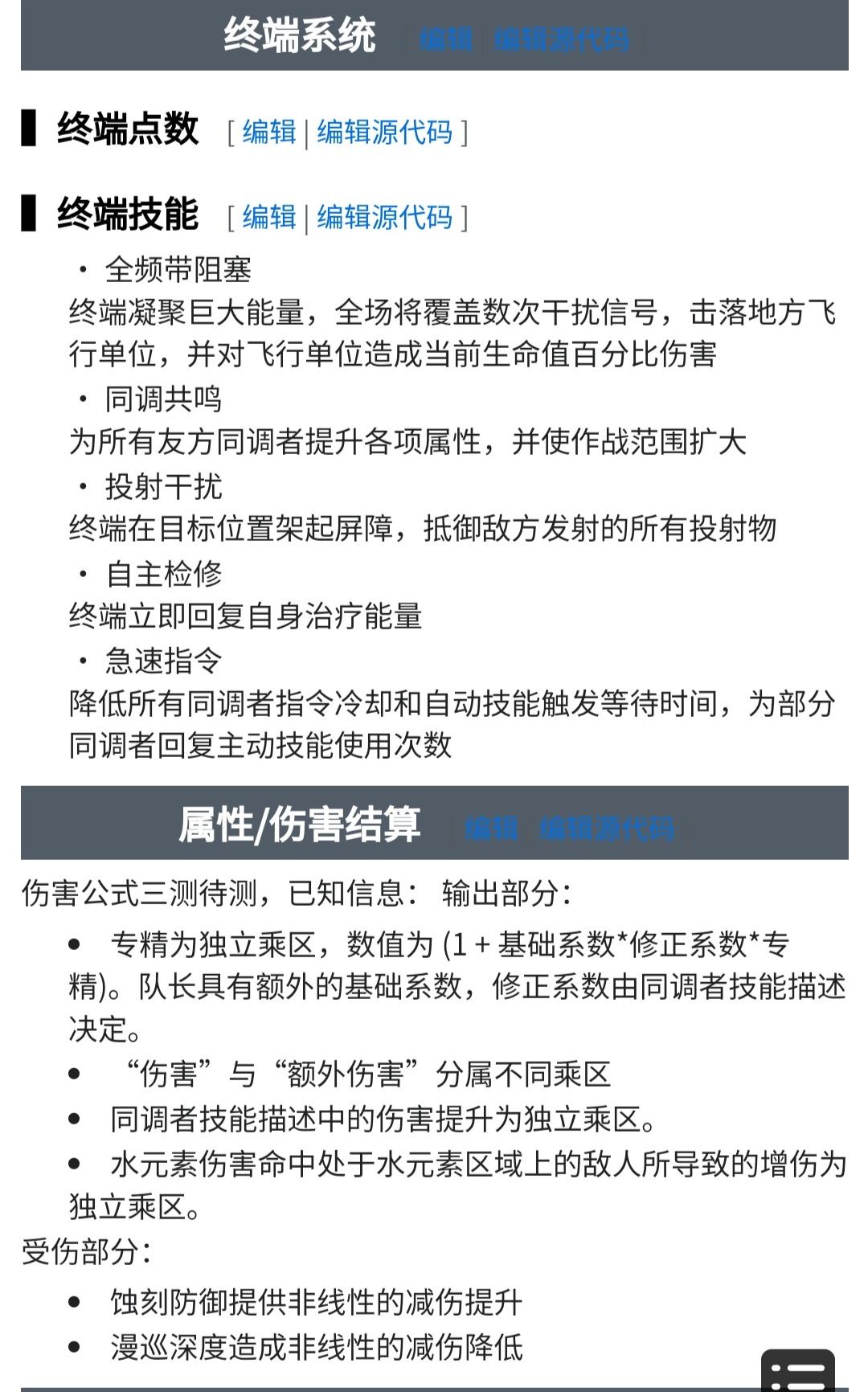
⭐️终端系统 参与配队的五个技能:

⭐️没评没据 爱听不听 的开服不推荐 先养职业:
①四星铁御,四星尖锋,四星游徒,四星战术
②五星铁御,五星筑术
③六星铁御,六星筑术
④菱形◇可选「龙💧晴+瓦💧卡 /北🔨洛+苏🔨筱」
⑤三形△可选「瞳🔨+司⚡️危」
⑥方形🧱可选「不懂近战,需要再编」
⭐️无理取闹 主打偏7陪伴 的个别角色:
六星 蚀🍆轻卫「女 云」蚀姐变身 公测增强
六星 雷⚡️游徒「男 崔」雷哥电我 我不听话
六星 水💧护佑「女 龙」水队盾奶 盲目钓鱼
六星 物🔨召唤「男 北」双召六星 意思你懂
五星 物🔨轻卫「男 修」大威天龙 助我修行
五星 霜🧊尖锋「女 比」不懂霜系 碰瓷试试
五星 风🌪游徒「男 尚」攻速流派 骗你试试
五星 水💧战术「女 瓦」刮风下雨 打雷闪电








⭐️细思极恐 的烙痕(看你队伍看你属性看你有啥):
体质「幕影重重」

防御 「因果历然」

攻击 「谎言之下」

专精 「藏锋」

终端 「最强召唤」

「烙痕类似武器,自带已激活的核心技能 +附带未激活的大/小技能(漫巡玩法里面激活);五种烙痕属性,共计六七十个武器,狠狠地爆金币吧老登们;你玩得起吗,我玩不起 (装一下)」
⭐️主线白送五星苏筱为例「含自选六星🔨北洛」:
① 物理🔨 +召唤
主场站街:苏筱+北洛+赫九逸+唐路遥
候场备胎:谣💧刘⚡️「四星起步 高星替换,修 岑缨 」
终端系统:召唤 加盾 专精
烙痕技能:菱形◇职业优先,方形🧱/通用 次选
属性选择:防御 终端 体质
②暗蚀🍆 + 召唤/风
主场站街:阿棘+瞳+卡洛琳+苏筱
候场备胎:岚🌪 「四星起步 高星替换,北洛 紫都 凤」
终端系统:加攻 召唤 专精
烙痕技能:三角△职业优先,通用/菱形◇ 次选
属性选择:终端 专精 攻击
③豪门💰元素反应队「不懂不编,略过略过」
持续性反应队 :主水💧队 主火🔥队 主霜🧊队
一次性反应队 :主雷⚡️队
不参与反应队: 主蚀🍆队 主风🌪队
⭐️⭐️⭐️游戏资料查询直达:
⭐️内容均可推翻,前后矛盾再编 ,文案仅供嘲笑
「鶸如九九,引导跳过 剧情跳过 抽卡跳过 无货差评 卸载回踩;玩得进去接继续遭罪,玩不进去再它媽见」
⭐️鸡毛蒜皮的部分:
①角色: 角色未满星不急喂,队伍未成型不急喂,突破前不急喂;普攻技 主动技 被动技 终结技,爱咋咋地
②元素: 物理召唤起步,元素反应进阶,选你最爱
③卡池: 可以试着先抽第一次保底;然后根据第一次出的六星角色,再抽30自选卡池来叠加同名六星
「烙痕卡池,深不见底,有啥用啥,有心无力」
④烙痕: 影响选择的因素有 队长技能/队伍元素/适用职业
「反正坚持两三天,应该可以入门一点点吧?」
⑤属性: 前期体质防御,中期不懂,后期不懂
⑥氪金: 首充/月卡/通行证;腾逊发行,劝你别问
「没有PvP,建议开服 推进度拿奖励;切忌 浪费突破材料 浪费技能材料;根据自身实力大小,器小者 养碗里的四星满星 看锅里的五星六星,器大者 养六星满星搭配独特癖好」
⑦开服: 自选活动 待更新
⑨作者: 排九九bili 「抖 快 小红 bili哔哩」

