数值 伤害篇(含肥鸭四攻)
修改于2023/12/25743 浏览攻略
23/12/24:本来只是想测一下肥鸭四攻来着...
观前提示:肝了两天,累了
,全截图,不感兴趣的看封面&6-2图结论就好
,全截图,不感兴趣的看封面&6-2图结论就好【全文3000字,字不多,就是测的麻烦】
备注:穿透折算和暴击率公式是大哥搞到的,这俩ln公式确实顶,我肯定没实力测出来
兄弟篇:那篇废话确实多
数值 战力篇 - 邂逅在迷宫攻略 - TapTap 邂逅在迷宫论坛
首先,虽然名字是战力篇,但是不会有其他篇了【长文,多图,感兴趣的看看就好,没啥实际作用的】
23/11/4更新:新增r5的专武部分【直接从底往上翻,太长了】
先说为什么写?
* 今天有空,看了眼群,发...

https://www.taptap.cn/moment/454825236102123257




1,2

3

4-1

4-2

4-3

4-4

5-1

5-2

5-3

5-4

5-5

5-6

5-7

5-8

5-9

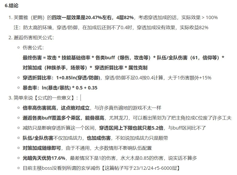
6.结论

6-2结论

7-1

7-2


