穿越时空的区一进度对比,落地氪天秘OR仙丹?
2024/06/041980 浏览综合
【前情提要】
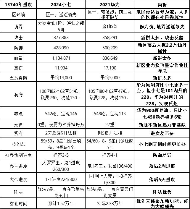
小七新区,女号:2024年1月13日开区,落地2万氪,2024年6月4日1.374万年约8.5万上灵,上天后一路偷图买天秘,全天秘,无仙丹。攻防神通、修为神通;

华为老区,男号:2021年1月9日开区,落地2.6万氪,2021年6月1日1.374万年约10万上灵,大概氪了5万防御丹,1万攻击丹,1.5万天秘,攻防神通,真防神通;

13740年,对比进度如下:

【结论】
1、本文对比仅供参考,版本差了3年,并不能直观体现仙丹流、天秘流、或者均衡发展的真实差异;
2、仙丹的核心优势还是在于抢位置,通过高位置高工资,补偿修为进度,增加功德收益;
3、天秘的优势在于境界滚雪球,通过开启新境界新饼,补偿属性;
4、洞府、养魂、紫府、技能点等,同年份差异没有那么大,主要是规划差异;
5、新区新饼太多,同年份属性会比老区高。
最后,问题来了,小七新区大概多少年的时候,防御可以反超华为呢![[表情_吃瓜]](https://img-tc.tapimg.com/market/images/d07b262774c8a022a7dddbc39683da6b.png)
![[表情_吃瓜]](https://img-tc.tapimg.com/market/images/d07b262774c8a022a7dddbc39683da6b.png)


