【S4赛季攻略】飞弹洪流杜鹃 来一发秒杀BOSS的快感!
精华2024/09/103823 浏览攻略
上赛季玩的陷阱弓,本来这赛季打算继续玩,但是考虑到开150之后打BOSS会很慢,所以就研究了新打法。当然也受到了论坛某些大佬的诱惑(杜鹃的飞弹洪流,单段伤害高达3000万。。流口水),虽然我现在还没有达成,但是也基本符合预期了。废话不多说,攻略如下,这次攻略比上次格式更工整,更加方便食用了。

主C 奥法洪流杜鹃

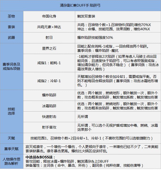
副C清杂兼DBUFF手 陷阱弓

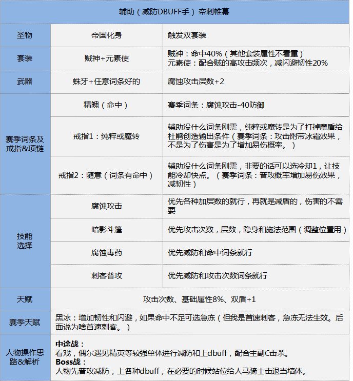
辅助减防DBUFF手 帝刺帷幕

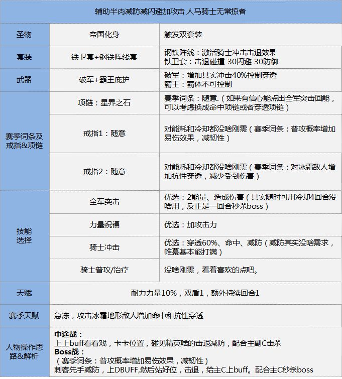
半肉辅助减防BUFF手 人马骑士无常掠者

奥法装备图

无常掠者装备图

陷阱弓装备图

帷幕装备图
具体的人物配置技能讲解啥的,看上面图片吧,重点说一下boss战的细节。其他中途环节就不讲了。
刺客先手,打完一般能有-100防御,看人品还能上元素的减闪避和减韧性,然后给后面骑士击退boss当碰撞的墙体(主要是怕有的boss没墙体无法碰撞减防减闪避)。而且到boss的时候最好留一点移动力,打完后撤一步,为的是给二手的陷阱弓点燃地板后,骑士击退boss走一格,才会吃到燃烧地板的25%减魔抗(boss如果不移动,爆炸陷阱只能-50%魔抗,减不了地板燃烧的25%魔抗)。
陷阱弓二手直接普攻起手,放冰霜陷阱爆炸陷阱,把dbuff上满,看词条好坏,没问题的话可以上满。
三手骑士给杜鹃加攻击,全军突击,然后走到boss身边,找好位置,击退boss碰撞刺客或墙体。
这时候boss稳定能吃到的减防有155,魔抗-95%,受到伤害100%,其他看脸。
最后杜鹃,走位,能攻击到boss即可,先手普攻减魔抗20%,增加下次技能伤害,再放魔力扩散,飞弹洪流。秒杀。
关于遗物:这套阵容不怎么吃特定遗物,反正能增伤的就行。
最适合的其实是三元,加范围、额外目标,技能伤害,主副C都适用。
150没出还没法测试,不知道强度。感觉是没问题。我在论坛看见过最高的杜鹃洪流伤害单段有3000万,十几段下来3-4亿都有了。我不知道是怎么样的极限条件达成的。我这阵容,目前最高打出的单段有1800万,十几发下来,也能逼近3亿。但是没计算150的抗性增加。到时候再测试吧。
附上一个写攻略前的boss战视频,不过这把一般般,单段伤害才800万。凑合看看吧。之前的没有录视频。而且这把遇到几次没有商人,也达成不了全抢。有机会有好素材了再楼里补充吧。(其实我不太想用那种极限的素材。为啥呢,因为我现在都忘不了那个3000万单段伤害的洪流。到底是谁,来给我解惑一下吧。我馋得很哪!)


