省流版——新版本活动和领悟分析
修改于2025/01/135881 浏览综合
先说一下重头戏,也是基本绝大多数玩家都比较关心的点——武学领悟
这次武学领悟足足有六个,看似非常多涉及面广,实际上新出的领悟都能看到非常的克制,六阳就是其中一个,原本搭配北冥是伤害非常可观的,结果现在直接和北冥内功冲突了??不难看出官方出新领悟的思路,因为书签都是可白嫖的,按照正常从零开始算,无量只要每周都32w分,大概一年时间就可以毕业一个武学领悟,因为第一个武学领悟是需要填卡池的,所以第一个毕业的武学领悟算1.5年,后续领悟基本都是1年毕业一个。因此领悟强度一定是≤t0.5的,参考秀菊、素心、千猪这三个强势领悟的武学梯度排行
1.白骨鞭法领悟

白骨鞭法有幸凑过混六长生的号玩过,强度比较一般,只能作为针对手,打打武器,词条强度也看不出大加强,因此一般般,不推荐,污染卡池
2.赌神飞牌
加真元领悟,不推荐
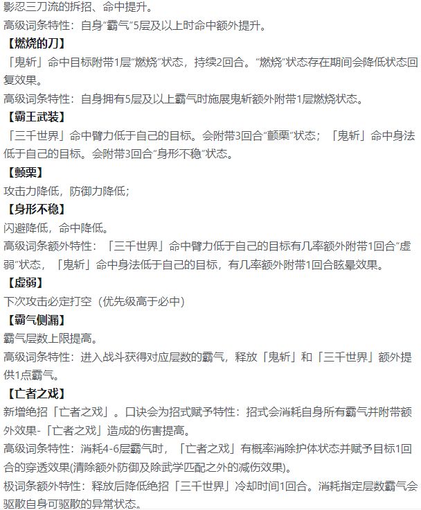
3.三刀流

词条特性:破盾、伤害提高、清除异常状态、控制
缺点是对抗洗髓内功较为一般,目测强度是t1水平,和杀猪刀领悟持平水准
推荐携带内功是罗汉,如果带罗汉,强度会t0.5水平,参考素心加伤非常多,伤害一定很高
(目前6个领悟里面最看好的一个,仅个人观点)
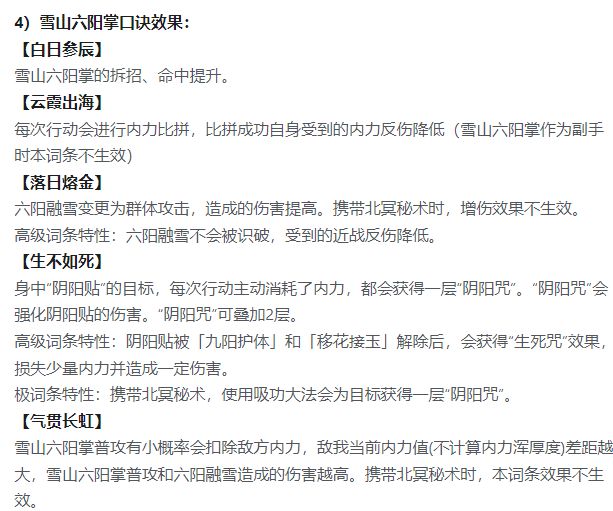
4.六阳领悟

词条特性:加伤,内力反伤降低、针对北冥
有点招笑,但是细想不难理解,如果是北冥再加伤,再加上内力境界,六阳领悟+北冥是真能替代洗髓的地位的,只能说现在领悟都基本白嫖,生不逢时,如果是领悟刚出的时候出的领悟,北冥一定是大放光彩。
强度预估:t1水准
5.燃木刀法
真元领悟武学,不予评价和推荐
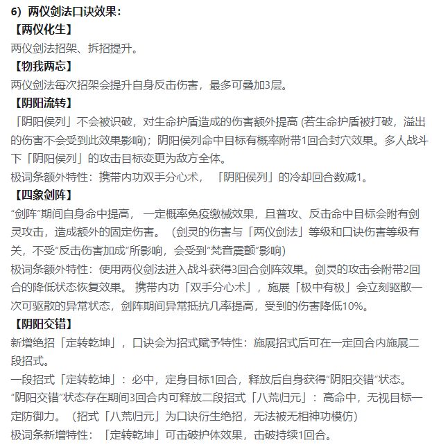
6.两仪领悟

词条特性:加伤、破盾、多绝招技能、强烈推荐两仪双手匹配、异常抵抗减伤
口诀和六阳针对北冥不同,无论是多技能释放还是词条四象剑阵能联动双手,都非常契合双手内功,如果双手内功能争气一点,真的非常推荐大家去玩,不会比素心弱,且能悟性发育
但是还是很推荐大家玩,第一对于双手匹配依赖减少了,技能释放即便是1级双手也能吃到加伤,第二是能悟性发育,且肯定比牢剑被新领悟各种识破好得多得多得多。
缺点是怕洗髓
对局非洗髓且近战武学:t0!
对局非洗髓远程武学:t1
带洗髓且远程武学:t2
至少,是吊打素心的!推荐内功携带:1级双手、匹配双手、洗髓太白等。强烈推荐3轮及以前的玩家玩,但是四轮开始受限于双手拉胯表现,反而就不建议了。
二、新春彩蛋+新年礼包+门派礼包
白嫖福利,到时候出彩蛋攻略
三、年兽闹新春
检查烟花活动,氪度较高,氪满需要约莫3000r,但是性价比很高,潜能+书签拉满,氪佬推荐拉满,月卡党白嫖即可
如果是需要潜能的话,可以氪满潜能即可,计算过只氪满潜能大概是1500r(以前发过烟花活动攻略,可参考)

四、签到+战令
战令888档性价比最高,1888档新区推荐,可获得大量前期资源
五、累计消费红包
搭配第三个氪金活动一起氪的,白嫖福利,多留意公屏
六、自选
性价比很高,推荐
七、双倍金条
强烈推荐,性价比极高



