首页
排行榜
发现
云游戏
PC 游戏
动态
发布
论坛
TapTap 制造
聚光灯 GameJam
开发者中心
创作者中心
下载手机 APP
扫码下载
Android APK 下载
版本:v
App Store 下载
版本:v
下载 PC 版
Windows 版下载
版本:v
下载 TapTap
TapTap 手机 APP
扫码下载手机App
Android APK 下载
版本:v
App Store 下载
版本:v
TapTap PC 版
Windows 客户端下载
版本:v
小百科
关注
小百科
关注
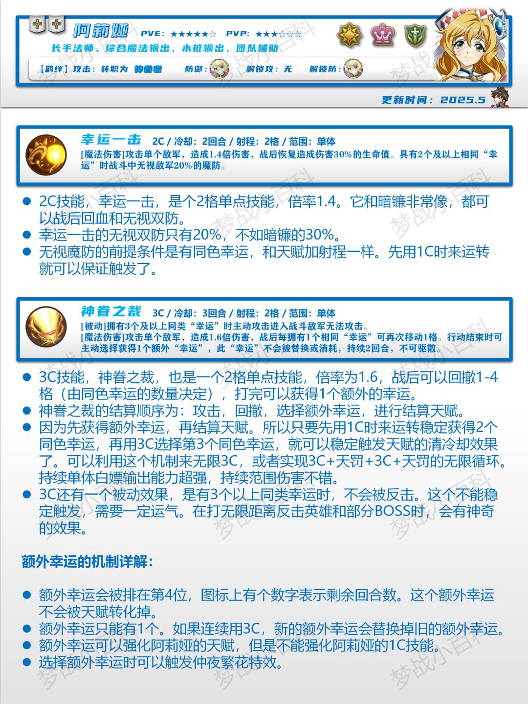
【阿莉娅】英雄攻略 幸运妹妹 #梦战 #梦幻模拟战
2025/05/15
3074 浏览
综合
猜你想搜
梦幻模拟战 阿莉娅英雄攻略
18
18
3