一百万人在线看大学生打篮球 原来00后也在争当“CF校长”
修改于09/297 浏览综合
CF+篮球,到底有没有搞头?
9月27日,《穿越火线》“火线路人王”高校快闪在山东大学首次举办,这场以“篮球x电竞跨界对决”为主题的校园活动,作为开学季CF走进高校的第一站,成功引发了校园内外的热烈反响。现场人山人海,众多山大学子来到活动区域观赛助威,篮球场上的球技对抗与游戏对局里的精妙枪**番登场,同时直播也进行得如火如荼,共有超过100万用户在线上观看了这场高校的青春风暴。
而让笔者最为震惊的是,作为一个80后,从来没想过已经上线17年的CF竟然会有那么多大学生在玩,可以说,当天“CF校长”带队招新的场景已经成为山大的一道独特风景。

在这场青春风暴的背后,笔者心中对CF如今运营状态的好奇也慢慢被勾了起来,上线17年的《穿越火线》不仅一直保持着青春活力,甚至出现了“逆生长”的状态,尤其是最近几年,CF在网络平台上高频亮相,不断刷屏,成为热搜看点。上线17年游戏依然火爆,玩家越来越年轻,《穿越火线》到底凭什么?
其实很简单,笔者在研究CF近期的一系列线上更新和线下活动之后发现,长青秘密只有三个字——“懂玩家”。
高校FPS+篮球比赛 年轻人的激情CF全都懂
对充满活力与激情的年轻人而言,“枪、球、车”始终是他们热衷追逐的喜好。CF正是精准洞察了这一点,先是在山东大学举办“火线路人王”快闪活动,将竞技射击游戏与篮球赛事进行结合,同时又在游戏里与汽车品牌“极氪”联名推出全新道具与皮肤,把年轻人的激情buff瞬间叠满。


单看“火线路人王”的名字就可以知道,这次活动会更注重普通玩家的参与体验。以往很多游戏的高校活动都是以“民间高手”为核心,却忽略了普通人的感受,但CF的活动从一开始就是奔着“接地气”去的。首先,官方邀请民间人气篮球KOL“平常心myd”和“篮球少女哎哟薇”,与CF职业老将“年鹏Enpi”、“CF石头”一起,同山东大学电竞社、篮球社学子交替开展篮球和CF端游多模式对抗,让更多的年轻人可以参与其中和网络大V们一较高下。
同时在比赛环节中,高校学子可以上台进行CF或篮球单挑赛,现场不乏万里挑一的校园高手,直接叫板职业选手和篮球KOL。多局比赛比分焦灼,甚至出现了山大电竞队2:1战胜职业选手队的超燃赛况,将“路人王”的精神在现场尽情释放,连头队都不得不打趣称:“现在的CF已经是年轻人的天下了。”

图:让普通人有参与感,才是一场好活动
为了把现场参与度的圈层再次扩大,CF官方还在现场设置了专属认证区域,玩家通过简单操作,当场完成“高校特权”认证后,即可领取各种实物和游戏内礼品。加上首次开放的“代理校长”申请,鼓励社团负责人及重度玩家牵头运营社团、冲击全国前百,以“身份认同”驱动高校社群自运营,让更多的年轻人加入到“CF校长”的行列。
大学生都是成群结队地行动,这一套流程让CF的人气在整个学校迅速攀升,校园里快速形成了“CF火线社”的社团概念,覆盖范围远超一场普通的线下活动。CF后续计划联动近百所高校,可见这次活动的成功才只是开始。

“CF校长”是什么?
约等于FPS玩家的最大公约数
如果对CF不是很了解的看官,可能并不了解“CF校长”是什么,它是目前社交媒体上正流行的CF老兵们的自称,是CF玩家的集体情怀和身份认同。今年4月,CF官方上线怀旧模式,不仅把当年的经典玩法原汁原味再现出来,也让大家的青春再度归来。

图:CF就是很多FPS玩家的青春回忆

图:经典的服务器列表,这哪是怀旧分明是穿越
CF怀旧模式可以说是直击FPS玩家的集体情怀,上线后不久,各路游戏中的大神们就纷纷亮出了自己的“CF校长”身份,“返校”和“转校”的热梗迅速传播,掀起了一阵互联网上“FPS人均校长”的热潮。

图:玩家们对彼此的身份谈笑风生,这段位就高了

图:国外的天才职业电竞选手Donk也是“老校长”了
CF怀旧模式不仅成功激发了老玩家们的激情,还让很多新生代的玩家们了解并加入了CF,成为了新一代的“CF校长”,也让我们看到了更多CF与年轻人之间的链接与羁绊。
玩梗整活、狂宠玩家、共创生态
CF其实是在和玩家交朋友
要论如今的游戏行业,哪个产品能和年轻人玩到一起去,《穿越火线》必然是个中翘楚。比如最近一段时间CF官方策划的一系列活动,不管是线上还是线下都和年轻人玩得有来有回,从BW展台分发“招生简章”,到“CF学院”在深圳万象天地线下“开学”,再到邀请宋雨琦担任新人辅导员,与众多“CF校长”一同喜迎“校庆”……这一系列操作不仅将整个CF圈层氛围烘托得有声有色,也让更多的新玩家加入到了“CF校长”的行列中。

图:宋雨琦的代言选到了新时代玩家的心坎里

除了“校长”梗之外,CF中另一个知名热梗就非“鸟头”莫属了,以“鸟头”为代表的头套装扮已经在各大社交平台上形成自己的整活阵地,B站上甚至会有专走“鸟头”赛道的UP主持续更新。

但是让笔者感到意外的是,玩家玩梗就算了,官方竟然也来凑热闹。在8月举办的穿越火线IP嘉年华中,CF正式将玩家喜爱的“鸟头”命名为“CF鹅”(谐音CFer),官方不仅陪大家玩梗,还要把这个梗用无人机送到天上去,于是在8月初的深圳夜空中,“CF鹅”成了天空中最闪耀的存在。
这真是把玩家宠上了天。

以上种种可以看出,CF端游能持续吸引新一代玩家、保持长久生命力的一个重要原因,是它改变了和用户之间的相处方式——不再是品牌单方面输出内容,而是真正和玩家深度互动、共同成长。
它不只是接梗整活,更将玩家自发的文化符号升级成了身份认同的载体,形成“玩家造梗→官方支持→全民共创”的健康生态圈,这种运营思路,也为行业提供了长青游戏实现年轻化“破圈”的范本。
从“空降决战”到海量玩法
CF就是让校长们爽玩到底
除了在游戏外和玩家玩梗互动、打成一片,CF在游戏内也在不断突破,来维系玩家对产品的喜爱和粘性。例如本次高校快闪所挑战的新版本“空降决战”,就是以“快节奏”+“高随机”打造的适配碎片化娱乐需求的新战场。

“空降决战”是CF端游在FPS框架与既有经典玩法沉淀下形成的迭代玩法。以“3分钟爽局”为核心,引入“特殊事件”全体投票,配合六张随机地图打造差异化的短对局体验,将武器、增益、环境等不同维度的变化带入局内,形成局局不同的快节奏玩法乐趣。

它在遵从CF一直以来带给玩家的快速、单纯、爽快的射击战斗体验的同时,又适当加入了流行玩法元素,调和了新老CFer的喜好区间,自然也就赢得了良好的社群反馈。


而高品质的持续更新一直是CF的招牌特色,每一个版本都不会让玩家失望,每一个版本也都会诞生让玩家津津乐道的经典内容。比如CF的招牌PVE玩法“挑战模式”, “巨人城废墟”、“水之城”等几大经典地图设计一直是玩家们讨论不休的话题,还有引入战地概念和MOBA机制的“战场模式”,其硬核玩法也吸引了很多玩家乐此不疲地挑战。



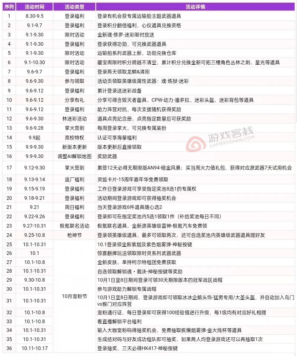
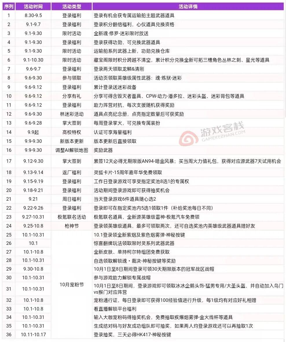
除了内容扎实,游戏的福利体系也极为丰富,据游戏客栈粗略统计,自9月以来,CF端游已经发布了20余项日常福利,尤其是像绝版道具“龙鳞”、“清刚”这样的好物,只要累计登录就可获取,还有海量道具登录即送。可以说,CF端游目前在福利发放上已经形成了从月到周的全覆盖,用丰富的运营活动给玩家提供更为全面的“爽玩”体验。

图:2025年9月和国庆节CF部分活动
最近全新活动“神枪节”已经正式上线,不仅英雄级道具登录即领,还可以自选奖池内武器道具赠送好友,福利与社交属性双双拉满。而在国庆期间,CF也有长时覆盖的“宠粉节”活动即将陆续上线,大量惊喜道具都是登录即领,主打一个把玩家塞满。
从CF的运营体系中我们可以看出来,好玩的游戏并不是单纯依靠海量的玩法更新,而是“海陆空”三位一体的全方位配合。每一个版本内容都符合当下玩家的喜好和需求,再给足福利让玩家爽玩到底,这正是CF玩家一直能保持活跃的原因。但CF却从未忘记以 “射击爽感”为根本的游戏内核,这种“核心不变、动态适应”的逻辑,成了产品长久发展的坚实支撑。
说的直白点,在“懂玩家”这条道路上,CF还是太权威了。
结语:
射击游戏可以说是如今整个游戏行业最卷的一条赛道,在“卷生卷死”的背后,藏着更核心的困境——不少产品试图靠堆砌玩法、跟风潮流追赶“年轻化”,却始终没能摸到与新生代玩家对话的钥匙,要么陷入“老玩家不买账、新玩家留不住”的尴尬,要么刚靠短期热度吸引流量,转眼就因缺乏情感联结沦为被遗忘的“过客”。
所以“懂玩家”这三个字,看似简单,真正做起来却是一条充满险阻的取经之路。官方不仅要懂玩家,还要随着时代的发展,去读懂每一个阶段玩家的需求与喜好,尤其是在互联网更新日新月异的今天,用传统思维去思考年轻人其实已经过时了,深入了解需求,和年轻的玩家们做朋友,才能真正的做到“懂玩家”。
所以,“懂玩家”并不是一个模板化的套路,而是一个随着时代发展不断变化的心态,这才是CF厉害的地方。