文件未命名喵_<开发者日志3
2025/10/16135 浏览综合
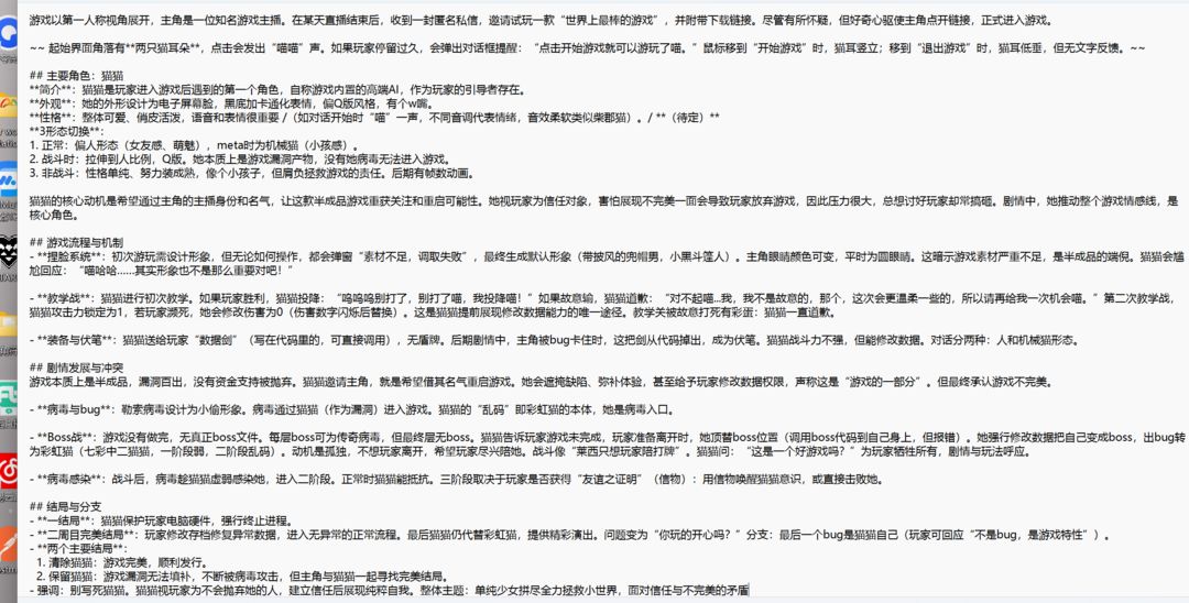
图片与我们最新的新手教程在下面 为了让读者快速理解剧情大纲 放的是ai总结后的
制作人和文策确定了游戏名字不是</>而是文件未命名喵_< 玩法:回合制卡牌拼点:
意图对抗:每回合开始,敌人会显示其本回合的所有攻击意图(包括点数、伤害类型和效果)。玩家的目标就是用自己的卡牌去击败这些意图
拼点机制:玩家打出的卡牌会与敌人的意图进行点数对比。胜利则完全抵消该意图;失败则承受意图的伤害或效果
克制系统:为降低纯随机性带来的负反馈,引入简单的三角克制(例如:突刺<打击<格挡<突刺)。当存在克制关系时,被克制方点数-2,克制方点数+2
目前我方这回合出牌上限等于敌方意图数 每回合我方抽3张牌 保证手牌流动 每回合固定回复2费除非有卡牌或者藏品
牌库循环:抽牌堆空时,弃牌堆洗入 左边是牌库 每回合从左边抽取 用掉卡到右边弃牌堆 当抽牌堆没有卡时 弃牌堆重新洗牌进入抽牌库并随机发放三张牌
防御与攻击 攻击分为斩击 突刺 打击这三种 防御 格挡 与 闪避 为了平衡 还加了抽卡回费的添头
这是总结版 读者可能会有的疑惑:敌人身上会有部位机制 每个部位有意图(不同的行动) 部位之间组合成血条 玩家可以把牌拖到对应的部位上对牌 敌人身体被击破视为死亡 策划和制作人确定了卡牌白模初版的大小为300*420 然后画布450*620 主美和制作人:战斗场景的右下角会有猫猫的耳朵或者logo 点击会闪烁 跳相对应的文本框 在局内猫猫以logo或者耳朵出现在右下角 局外ui 演出 和剧情以立绘出现 文策:meta元素随着玩家退出游戏再登陆的情况不同 有不同的表达 ui美术指责了主程所有地方都加上了同一个动画函数 希望主程预设函数多做几个 制作人确定初期曲风为赛博故障风 猫猫是直接露脸的立绘设计 文策:主角毫无特征 带披风的兜帽小黑人大概 黑手套 方便后期道具的添加与改变立绘 初始武器是数据剑 在主角的代码里直接调用就行 因为这个小剑是主角代码里的 后期剧情战 主角的武器被bug卡没了 束手无策的情况下 初始数据剑掉了出来 猫猫剧情这方面会有隐藏的好感度系统 好感高猫猫会送你自己的外观代码 然后主角装备了 就会在兜帽上投影出猫耳朵还有尾巴 主程卡牌翻页特效做完 文策:主角的眼睛颜色会变 少见情况下 平时就是傻不拉几的圆眼睛 设计了3种猫猫立绘草图 经过投票 第三种被实装 文策的设计人形态偏女友感 猫偏小孩感 本质上就是一个努力装成熟的小孩子 赛博猫娘 都以爪子做武器 爪刃 猫猫帧动画给主程拆分完了
文策又设计了一些小怪图并且整理了剧情大纲 策划:流派先不细分 制作人跟主美商量了卡面设计以废墟图书馆卡面来设计 简约画风 先画卡面 卡牌正面只有画面 鼠标放上去有专门的ui显示卡的效果
还有费用就没了 再画个卡面的边框效果 三种 攻击牌 防御牌 功能牌 初始套牌包括基础打击 基础斩击 基础突刺 战斗呼吸(抽卡) 紧急闪避 临时格挡 两外主美 我不想天天看鹦鹉占位符了 天天看鹦鹉都气笑了
卡面还在设计 剧情大纲需要完善更多细节 爬塔流程没确定

战斗呼吸初版

临时格挡

紧急闪避

基础突刺

基础打击

基础斩击

主角与病毒图 初版

主角与小怪图

战斗预设

敌人部位初稿

红色那是猫猫耳朵加上logo



主角图

占位符鹦鹉

剧情大纲




