【全面战场】腰射开镜均可!近中距离无敌!SMG-45精心改装!
2025/10/171019 浏览攻略
Hello,各位三角洲的干员大家好!三角洲行动全面战场模式,由于地图大并且地形复杂,然后地形复杂,经过反复的研究,也是改出了这款SMG-45冲锋枪,这次的改枪我相信一定有不少干员会喜欢的!

【改装版SMG-45冲锋枪基础介绍】
外观方面:这把改装版SMG-45冲锋枪,整体设计紧凑且充满战术感。枪身以深黑色为主色调,枪托为可伸缩式设计,尾部带有防滑纹路。枪管前端装配有消音器,枪口下方可见战术导轨;机匣顶部和侧面分布有多段皮卡汀尼导轨,可用于安装瞄准镜、战术灯等配件(目前已装顶部瞄准镜)。握把为人体工学设计,带有防滑纹理。枪身上覆盖有多组战术护木和导轨组件,整体结构模块化,展现出典型的现代近战武器特征。

武器代码:SMG-45冲锋枪-全面战场-6HMFHUK09Q34170U2BIMC
内含配件:AR重塔握把、平衡握把底座、SMG45裂变长枪管、实用消焰器、416稳固枪托、ZFSG战术握把、KC猎犬护木片、狂蜂护木片*3、野蜂冲锋枪快拔套〔沙]、战斗红点瞄准镜、DBAL-X2紫色激光镭指。
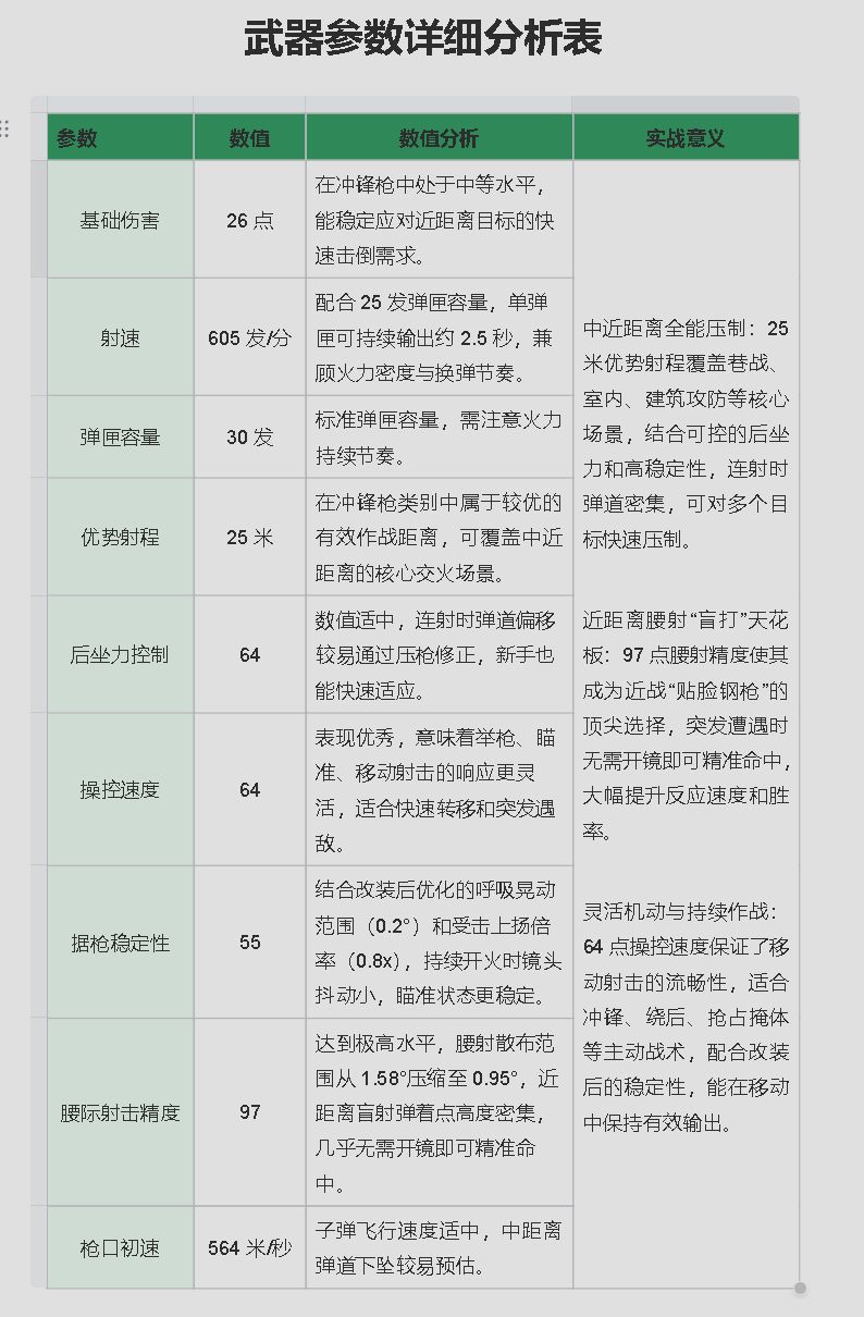
【武器数据】

后坐力与稳定:改装后这把SMG-45堪称“近战稳定+腰射特化”的全能利器:稳定性优化解决了冲锋枪连射散布大的痛点,腰**度拉满则强化了近距离作战的反应速度和命中率,适合快速突袭、室内CQB或移动作战场景,兼顾可控性与爆发输出。

从数据种可以得出:改装版SMG-45冲锋枪是一把聚焦中近距离压制、兼顾稳定性与灵活性的战术型武器。其核心优势在于极高的腰际射击精度和改装后强化的据枪稳定性,使其在近距离战斗中具备“指哪打哪”的精准度,中距离连射也能通过可控弹道持续输出。25米的优势射程和64点操控速度进一步拓展了作战场景,既能胜任冲锋突进的“尖刀角色”,也能在建筑攻防中提供可靠的火力支援。
尽管在远距离作战中受限于伤害衰减和射程,但其在核心设计场景(25米内)的表现堪称顶尖——尤其适合快节奏遭遇战、室内复杂环境作战,以及需要快速转移和持续火力压制的战术需求。综合来看,SMG-45是一把“近战无敌、中近稳健”的高实用性冲锋枪,对操作门槛友好,且上限空间充足,能为注重效率和灵活性的玩家提供显著的战斗优势。

适合玩家:全阶段玩家友好:后坐力控制适中,新手易上手;高稳定性和腰**度也能让进阶玩家通过精准控枪和战术走位进一步发挥上限。
近战突击/快速反应型玩家:适合喜欢主动突进、室内CQB(近距离战斗)、快速清房的玩家,其灵活的操控和爆发火力能满足“以快打快”的战术需求。
注重容错率与效率的玩家:腰**度拉满降低了瞄准操作的门槛,稳定性优化减少了连射失误,适合追求“见面即淘汰”高效作战的玩家。
不适合玩家偏好远距离精确射击的玩家:若玩家习惯“架枪”“远程狙击”或依赖中远距离点射淘汰敌人,会因射程短板频繁出现“伤害刮痧”或“打不中”的情况,无法满足其作战需求。
追求极致单发伤害或爆发输出的玩家:基础伤害26点(冲锋枪中等水平),射速605发/分(非顶尖),单弹匣25发容量,整体依赖“持续火力压制”而非“瞬间爆发秒杀”
依赖腰射外其他精准射击模式的玩家:其核心优势在于腰际射击精度(97),但开镜后(如装配高倍镜)的中远距离精度未做特殊强化,且枪械定位更偏向“腰射盲打”而非“开镜精准点射”。
【弹道体现】

从图中可以看出,在没任何压枪的情况下后坐力降低很多,射速也很快开镜也不慢!是一把中近距离的利器,开镜腰射都是十分的好用!

手感与总结:改装版SMG-45冲锋枪手感“轻便灵活,易操控性拉满”:持枪移动和举镜速度快,中近距离连射时后坐力温和易压,配合极高的腰**度,腰射几乎“指哪打哪”,贴脸战斗如“丝滑泼水”;瞄准状态下稳定性良好,呼吸晃动和受击上扬控制得当,整体反馈流畅且容错率高,无论是新手还是进阶玩家都能快速上手并享受“近战精准压制”的快感。
以上就是改装版SMG-45冲锋枪强横改装全部内容!如果大家有想法,欢迎去评论区留言,轩辕也会跟大家一起交流互动的!点赞关注,咱们下期见~



