指挥官们好
![[表情_开心]](https://img-tc.tapimg.com/market/images/48516f625646b5ea2c66f0cab3c9c52a.png)
!
最新一期的语音茶话会圆满落幕啦~
感谢每一位参与的指挥官
![[心动小镇_点赞]](https://img-tc.tapimg.com/market/images/17a929b2fb36da6ca1d925a7d08acef9.png)
!
无论是在交流会中指挥官们分享的体验心得,
还是在论坛帖子中指挥官们提出的内容建议,
都让我们收获满满
![[表情_猫咪举手]](https://img-tc.tapimg.com/market/images/a3c0b426c5410082eae426404982cc0e.png)
~
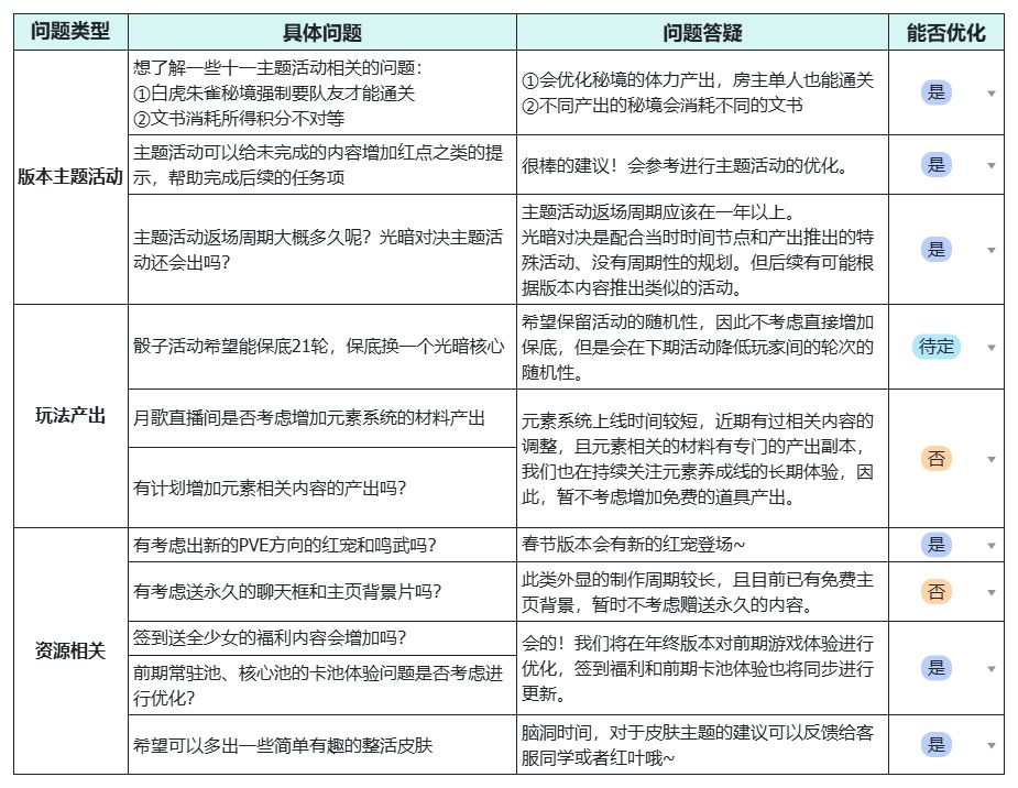
话不多说,下面月鸽将交流会中的内容整理成了两部分:
第一部分是有较多指挥官提到的重点问题
第二部分是关于游戏内容的细节问题
欢迎请指挥官们查阅
![[心动小镇_可以]](https://img-tc.tapimg.com/market/images/4c79219b65542ac797abb46bfdc7f252.png)
![[心动小镇_养猫]](https://img-tc.tapimg.com/market/images/3b2d99d43ff420dec684aa6b109a051b.png)
~
重点问题
一、关于游戏内容
二、关于功能优化
三、关于未来规划
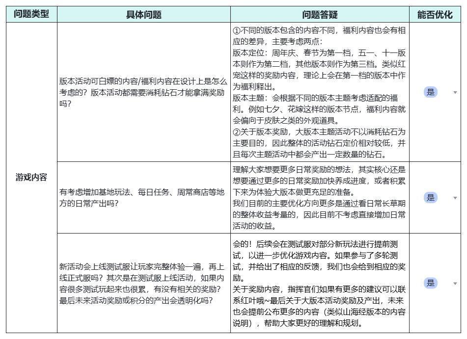
细节问题
一、游戏内容
二、游戏功能
三、后续规划
以上就是此次策划面对面交流的全部内容啦!
不知道以上内容是否能够解答指挥官们的疑问呢
![[心动小镇_疑问]](https://img-tc.tapimg.com/market/images/e8ecd3aaaf9e6bbbfb1b3c19173655c5.png)
?
如果指挥官们对其中的内容有所疑惑,或者有其他感兴趣的问题
也欢迎在评论区留言告诉月鸽,
月鸽会在11月6日抽取5位指挥官,送出“暗少女主题鼠标垫*1”哦~
【礼包码】小分队茶话会
礼包内容:钻石*500、金币*100000、茶话会独家记忆头像框*1
礼包有效时间:2025年11月30日前