全新超越副本“超视界藏匿处”,打法攻略以及奖励解析
精华2025/11/131200 浏览综合
超越地下城是70版本推出的一个新类型的副本,第一个超越副本就是我们所熟知的“超进化火山带”,这个副本在刚出的时候对于大部分玩家的副c职业来说,难度还是很大的,一些平民玩家操作不太好的话,可能还要交很多的复活币,当时不少玩家都在调侃“复活币这下真有用”,这不官方要在本月19日推出第二个超越副本“超视界藏匿处”,这次全新的超越副本难度依旧不小,下面随笔者一起看看详细内容吧
【基础介绍】

超视界藏匿处的难度设定依旧分为三个等级,以便各个阶段打造的玩家挑战,在奖励设定上,与之前一样区别不是很大

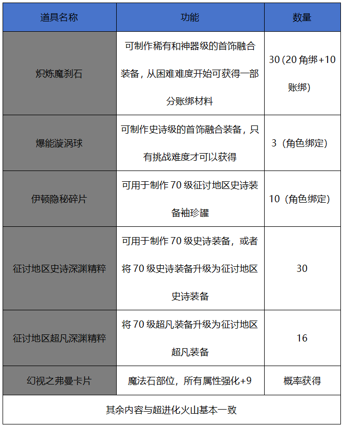
只不过是把防具贴膜制作材料换成了首饰贴膜制作材料,并额外添加了将原70级史诗超凡装备升级成新版的材料,以及15倍的新版深渊奖励,剩下的奖励内容都与“超进化火山带”完全相同,下面看看其他设定
难度设定:简单、困难、挑战
疲劳消耗:40点,注意没挑战成功后,再次挑战无需消耗疲劳
入场抗魔:
难度抗魔值简单55000困难73000挑战85000
挑战人数:1~3人
挑战次数:每个角色每周在挑战失败的情况下可进入三次,但是一旦通关,该角色次数全部消失,冒险团每周最多挑战15次,不与超进化火山带共享次数
奖励次数:每个角色最多获得1次奖励,冒险团每周最多获得5次奖励,不与超进化火山带共享次数
奖励内容:

【boss攻略机制】

作为超越副本,各种各样的机制也是它的一大特色,超视界藏匿处的boss叫作幻视之弗曼,其攻击动作比较缓慢,但是伤害很高,玩家只要明白其机制就很容易通关了
连续锁定攻击

这个机制比较简单,boss锁定玩家,间歇性发射直线攻击,玩家只需要按照预警顺时针或者逆时针移动就可以躲避
缩圈爆炸&扩散爆炸

这也是boss常用的一种技能,从外侧逐渐向内压缩,绿色区域为安全区域,要注意到最小圈的时候,建议直接向外使用闪避技能,像上面动图就是被炸到了

这个技能是与缩圈爆炸完全相反的技能,玩家要从boss位置处,逐渐向外移动到绿色区域,以此躲避全屏爆炸攻击
无限膨胀&无限缩小
这两个技能也是差不多的,boss变化成一个球体,通过膨胀或者缩小来攻击玩家

这个技能是当boss变成球体时,处于它周边范围的玩家都会受到伤害,并在倒计时结束后对boss周边预警区域造成爆炸,在此期间boss会逐渐膨胀,并增加周边预警区域范围,地图上会随机刷新绿色光球,玩家捡取光球就会减少boss预警区域,破解方法也比较简单,在倒计时结束时站到外侧安全区域即可

这个技能与无限膨胀正好相反,boss变成的球体周边范围是安全区域,而外围是预警区域,boss会不停地缩小自身周边的安全区域,玩家捡取地面随机刷新的蓝色光球,会增加boss周边的安全区域,在倒计时结束时站到boss周边安全区域就算破解机制了
这两个机制如果没能阻止其膨胀或者缩小,在爆炸来临时,使用闪避也可以躲避致命伤害
回旋攻击

Boss常用攻击技能,主要注意的是,这个技能有二段攻击,第一次的扇形预警很好躲避,要注意第二段的锁定攻击,知道有这个机制,上下移动就可以躲避
旋转追击

Boss锁定一名玩家,旋转自身,对周边造成伤害,不可打断,并且会向锁定玩家靠近,远离boss即可
除了以上比较有特色的技能,boss还有一些攻击技能,不过都比较简单了,玩家只需要根据预警进行躲避就可以了
【总结】
以上就是全新超越副本“超视界藏匿处”的全部攻略了,笔者挑战数次新超越副本唯一的感受就是,机制并不难,唯一令人讨厌的地方就是血太多了,如果是细节一般的副c,打起来会非常费劲,建议玩家可以组队用大号互带,这样通关会方便很多,另外一些机制最好还是要熟悉下,boss的伤害很高,硬打的话只能交复活币了
另外在下个月还会推出第三个超越副本,敬请期待

