T1级武器配T1级改枪码!腾龙突击歩枪精改!
01/022161 浏览攻略
Hello,各位三角洲的干员大家好!三角洲行动全面战场模式,由于地图大并且地形复杂,然后地形复杂,经过反复的研究,也是改出了这款腾龙突击歩枪,这次的改枪我相信一定有不少干员会喜欢的!

【改装版腾龙突击歩枪基础介绍】
外观方面:这把改装版的腾龙突击步枪整体呈深色金属质感,枪身结构紧凑且模块化设计明显。枪管较长,前端配有枪口装置,导气系统和护木区域设有多组散热孔,护木两侧及顶部带有导轨,可加装战术配件。机匣上方安装了组合式瞄准系统,包括疑似全息瞄准镜和倍率镜,枪身左侧可见部分铭文细节。弹匣为弧形设计,枪托可折叠或伸缩,整体线条硬朗,充满战术风格,各部件通过线条清晰的标注与主体连接,展现出丰富的可改装潜力。

武器代码:腾龙突击步枪-全面战场-6IKJNES0BS205M2DA91B4
内含配件:兵锋新式握把、新式蛟龙战术长枪管、堡垒水平补偿器、骨架狙击枪托、RK-0前握把、DD蟒蛇护木片*6、5.8新式45发扩容弹匣、蜜獾小口径快拔套(黑〕、多用途战术增高架、PERST-7蓝色激光镭指、微型红点瞄准镜。
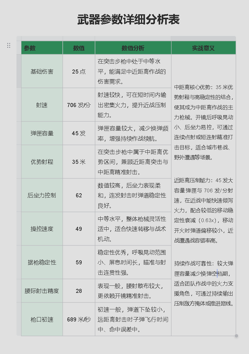
【武器数据】

后坐力与稳定性:改装后武器在“稳”与“控”两大核心维度实现突破,既能通过长屏息和低晃动提升精准打击能力,又能以柔和后坐力保证持续火力压制,综合性能更趋近“全能型”突击步枪定位。

从数据种可以得出:改装版的腾龙突击步枪是一把以中距离为核心优势、兼顾近距离压制的均衡型突击步枪。其高稳定性、可控后坐力与较大弹匣容量,使其在中距离作战中表现突出,既能精准打击目标,又能提供持续火力支援。虽在极端近战灵活性和远距离精度上存在短板,但整体性能适配大多数作战场景,对新手友好度高,同时也能满足进阶玩家对弹道控制的需求。适合作为主力枪械用于常规地图作战,尤其在团队配合中可承担中流砥柱的角色,是一把综合实力扎实、泛用性强的武器。

适合玩家:中距离精准射击偏好者:依赖开镜瞄准、注重弹道控制的玩家,能发挥其稳定性与射程优势。
团队战术执行者:适合承担中距离火力输出、卡点防守或推进压制任务,为团队创造战术空间。
平衡型打法玩家:既需近战火力,又需中距离精准度的全能型玩家,其均衡属性可适配多样化作战场景。
不适合玩家极端近战/冲锋偏好者:操控速度中等,相比冲锋枪灵活性不足,纯贴脸作战可能不如冲锋枪反应迅速。
远距离狙击玩法:腰**度较低且超过35米后伤害衰减明显,不适合依赖远距离狙击或极限精准点射的玩家。
【弹道体现】

从图中可以看出,子弹量有细微的增加,由原来的30发提升至45发,而且佩戴微型红点瞄准镜。视野良好开镜速度合适,枪械的后坐力有很大改良,觉得稍微大了一点,可以选择在设置中提高垂直灵敏度,自我觉得适当即可,我的感受是很好控,也很秒!

手感与总结:改装版腾龙突击步枪手感整体偏向“稳扎稳打”,中等后坐力配合高稳定性,连射时枪口上抬柔和易控,弹道集中;射速与弹匣容量保证了近距离火力压制的连续性,中距离开镜瞄准因呼吸晃动小、屏息时间长,射击节奏流畅;虽操控速度中等,但枪身重心均衡,移动中射击的镜头稳定性较好,整体给人“易上手、上限高”的操控体验,适合注重持续输出与精准控制的玩家。
以上就是:改装版腾龙突击步枪强横改装全部内容!如果大家有想法,欢迎去评论区留言,轩辕也会跟大家一起交流互动的!点赞关注,咱们下期见~



