五个关键词,复盘2025年游戏圈的法律战事
修改于01/1826 浏览综合
文/曾思雨 朱骏超
2025年,中国游戏产业在经历AI技术爆发与市场洗牌的同时,也迎来了行业监管和审判逻辑的变化。
从游戏玩法保护路径的“由著入反”,到游戏黑灰产打击中“惩罚性赔偿”的广泛适用;从版号治理在司法评价上的“民严刑宽”,到盲盒产品涉赌的刑事打击。司法机关通过一系列标志性判例和入库案例,试图在“鼓励商业创新”与“维护公共利益”之间重建动态平衡。
本文将通过五个关键词,复盘2025年影响游戏行业的法律事件,捕捉那些正在变化的信号。

游戏换皮抄袭:反法已成主流
2025年,中国游戏行业关于“换皮”侵权的司法裁决逻辑发生了显著转向。过去数年间,司法实践曾尝试通过援引“其他智力成果”兜底条款,将游戏规则纳入著作权保护体系。然而,2025年的多起高层级法院判例表明,单纯将游戏规则认定为著作权客体可能与“著作权法只保护表达而不保护思想”的底层逻辑相悖。司法机关已然开始重新审视著作权法的边界,并趋向于通过《反不正当竞争法》对换皮行为进行整体评价。此外,从裁判观点来看,游戏运行画面是否构成视听作品也与游戏类别强关联,而毫无疑问,SLG游戏成为其中最大的“疑难杂症”。
1. 游戏规则客体属性的否定:法院不再轻易将具体化的玩法设计认定为著作权法保护的表达。
在《率土之滨》诉《三国志·战略版》案中,广州知识产权法院在二审中纠正了一审关于游戏规则“符合作品特征的其他智力成果”的认定,并且明确指出进行实质性相似比对时,应采取“体系化比对”方法,审查争议规则在整体结构中的比例、位置及功能,而非割裂比对,目前案件已发回一审重审。

《万国觉醒》诉《指挥官》一案中,广东高院二审认定维持了1050万元的高额判赔,但是判赔依据完全反转,从原来的著作权侵权更正为不正当竞争保护,同时该法院裁判观点明确,诸如兵种、建筑、统帅等的游戏结构、系统体系及数值策划属于玩法机制设计,不属于著作权法保护的表达。
2. 针对特定类型的游戏(如SLG),法院开始对“符合视听作品特质的连续动态画面”提出了更细致的要求。
在《率土之滨》诉《千军计》一案中,广州知识产权法院在二审中撤销了一审关于著作权侵权的认定,并且指出战争策略模拟游戏(SLG)主要通过非连续性的静态操作画面切换完成进程,缺乏视听作品所要求的“类似摄制电影”的运镜选择和情节表达特性,因此不构成类电作品(即视听作品)。但法院同时认定,被告抄袭原告游戏文字、玩法设计、界面布局及数值的行为,已明显超过合理借鉴的界限,构成对原告商业智力成果的实质性替代,最终依据《反不正当竞争法》判令被告赔偿400万元。

对黑灰产的绝地反击:
私服、外挂、泄密、抹黑
2025年,中国游戏行业对黑灰产的打击“屡战屡胜”。腾讯游戏通过技术与司法双重手段,严厉打击外挂、解包泄密及商业诋毁行为;网易游戏深耕私服治理,在刑民交叉领域取得了突破性进展;米哈游则针对租售号、开挂打金以及恶意抹黑游戏的网络暴力行为开展了专项法律行动。各大厂商不仅实现了对侵权行为的精准定点打击,更在损害赔偿基数、惩罚性赔偿适用等核心法律问题上为行业提供了先行案例。
1、私服外挂打击:前置刑事判决,在民事诉讼中获得了惩罚性赔偿
《梦幻西游》打击私服一案中,涉案的被告人此前因侵犯著作权罪已被判处有期徒刑及罚金。随后游戏运营方另行提起了民事诉讼,法院以刑事判决认定的违法所得为基数,适用2倍惩罚性赔偿,判令赔偿152万余元,游戏运营方实现了“刑民两开花”。
2、泄密打击:明确将游戏未公开的皮肤、运营方案等内容纳入商业秘密保护范畴,并支持数百万惩罚性赔偿
在《和平精英》皮肤泄密一案中,被告通过逆向工程非法获取《和平精英》未公开皮肤设计并在多平台发布,法院认定游戏未公开皮肤构成商业秘密,被告的非法披露行为构成不正当竞争,并全额支持了惩罚性赔偿诉请,表明了法院对泄密行为的严厉否定。

(图片源自“和平精英”微信公众号)
上海发布了首个《网络游戏企业商业秘密管理规范》,首次系统界定了网络游戏企业商业秘密的特殊范畴,将经营信息细化至未公开角色名称、技能特效、动态动画等研发内容,技术信息则涵盖游戏开发技术、核心设计文档、源代码和版本控制资料等,为游戏公司保护游戏秘密、抵制泄密灰黑产提供了范本。
3、租售号治理:针对账号租售,法律手段已从民事不正当竞争上升至刑事维权,重点打击盗用公民个人信息批量注册账号黑产链条。
在网易公司诉某游戏账号租赁平台案中,法院指出,实名制是网络安全治理与公共利益保护的基础,租售账号平台通过租赁服务加剧了账号使用人与注册人的割裂,扰乱了正常的竞争秩序,认定被告行为构成不正当竞争,赔偿原告500万元及合理开支。该案明确了租赁平台不能仅以“居间中介”为由规避侵害游戏运营秩序和实名规则。
在米哈游打击批量注册“初始号”的行动中,涉案人员通过非法手段获取千万条公民个人信息批量注册游戏账号,并使用外挂刷取资源后高价售卖。法院认定被告人的行为破坏了游戏公平性,且已构成“侵犯公民个人信息罪”,多名主犯被判处有期徒刑并处罚金。此案的成功侦破实现了对非法租售账号行为的刑事打击。

4、打击谣言抹黑:制止以“消费者批评”为名的恶意抹黑。网络博主对游戏厂商及玩家群体的持续侮辱与诽谤,游戏厂商的维权行动给行业重拾信心。
博主“潇潇枫汐”为博取流量,在多个平台发布大量音视频,持续侮辱、谩骂米哈游及《原神》玩家。法院审理认为,被告言论包含大量污言秽语,已远超合理消费者批评的范畴,具有明显的恶意,严重损害了原告名誉,判令被告删除侵权视频、发布道歉声明并赔偿11万元。本案重新厘清了消费者批评权与名誉权侵权的界限。

(图片源自“米哈游法务部”微信公众号)

游戏版号:民刑的双面转变
过去的一年可谓是版号的丰收年,版号下发数量高达1771款,创近五年新高。

(图片源自“游戏陀螺”微信公众号)
在大幅放宽的行业准入门槛下,司法机关通过典型案例明确了版号治理的边界:民事上坚定否定非法租售版号行为,刑事上则展现出高度的谦抑性。这一“民严刑宽”的导向,标志着版号合规管理正式回归行政监管为主导的轨道。
1、民事层面:法院明确指出了租售版号的行为系无效行为,因此产生的利益应由行政部门处理。

法院认为,网络游戏内容由A公司自行提供,游戏版号由B公司提供,且二者之间并非对应关系,双方当事人通过合同方式架空、违反了网络游戏出版前必须经过审批的规定。双方当事人因无效合同所得的不当利益应当由有关行政管理部门予以处理,而不得在双方当事人之间进行分配。
2、刑事层面:司法机关在处理“套用版号”等违规行为时,更加审慎地界定刑事犯罪与行政违法的界限,避免过度动用刑罚,在政策上亦严肃规制“远洋捕捞”行为。

被告人为节省时间而购买他人版号核发单,将4款游戏版号套用于《某道修仙》并上架,涉案流水高达4.8亿元。一审法院曾以“买卖国家机关公文罪”判处余某有期徒刑。 然而在二审期间,检察机关以“情节显著轻微、危害不大,不认为是犯罪”为由撤回起诉,法院准许撤诉。

(图片源自人民法院案例库,编号:2025-18-1-237-001)

盲盒开箱:商业创新与涉赌红线的博弈
2025年盲盒经济大热,实体盲盒“拉布布”成为全球爆款。然而,与盲盒相关的案件也同步高发,几乎贯穿整个年度。在盲盒经济持续升温的同时,其衍生的“机制涉赌”问题成为了司法监管的重灾区。
某大型游戏公司在2025年判决的涉赌案件也给游戏行业带来警醒,随机抽卡机制虽然是常见商业模式,但一旦和游戏账号/道具变现相结合,就可能将产生涉赌风险。通过对过去一年典型案例的梳理,我们发现司法机关对盲盒涉赌的认定逻辑已从简单的“是否有变现环节”转向了对“商业逻辑实质”的深度穿透。
1、在2025年上半年的多起案例中,不法分子利用盲盒为掩护,搭建具备充值、抽奖、提现完整闭环的赌博平台,这是目前打击最为严厉的领域。
警方在安福、株洲等多地破获了以“盲盒小程序”和“直播转盘”为载体的开设赌场案。这些案件具有高度共性:经营者在App或小程序中加入随机性玩法,诱导玩家充值并以小博大。关键在于,平台通过内置“置换商城”或通过直播间主播提供“打赏回购”服务,直接将虚拟奖品兑换为现金并抽取手续费。此类行为因具备明确的筹码投注、随机射幸及资金兑付环节,被司法机关定性为“披着盲盒外衣的赌场”。

(图片源自“公安部网安局”微信公众号)
2、司法机关在处理“球星卡”等具有高溢价、高流通性商品的盲盒案件时,有了新的裁判观点:即便经营者不直接提供回购,高价值商品本身也将大大提升涉赌的风险,与特定有奖销售机制结合更是有可能被直接认定为开设赌场。
被告人胡某某等人在直播间组织玩家下单,通过重新包装等方式控制抽奖结果。检方在此案中提出,由于球星卡本身在二手市场具有极高的市场流通性与溢价空间,其已具备“类货币”属性,可视为赌博中的“财物”,并且进一步明确了即使经营者试图通过第三方卡商“伪装”回收环节,亦不影响对其射幸目的的实质性判定。
在蒋某组织的网络直播活动中,存在“盲拆球星卡”和“售卖低价卡密”两种模式。法院在判决中直接将两种模式皆定性为赌博:即便辩护人提出部分模式中玩家并未要求兑现,被告人向玩家派发签名卡或高额优惠券的行为也符合赌博的实质特征。该判决体现了司法机关对球星卡类抽奖模式愈发严格的尺度,有奖销售形式依然存在极高风险。
3、CSGO开箱案例入选人民法院案例库,司法机关针对第三方游戏道具开箱网站的治理逻辑进一步明晰。判定此类行为是“盲盒经营”还是“开设赌场”,关键在于审查其商品价值差距、兑付机制及获利模式是否偏离了正常的商业轨道。

被告人运营的网站允许玩家充值兑换虚拟货币(蓝色钻石)开启盲盒,并设置了“对战拼箱”(根据不同设定模式,开出道具价值高或者低的一方获胜,获胜方获得场上全部游戏道具)及“道具回购”功能。法院经审理认定,该行为构成开设赌场罪,原因在于:(1)盲盒商品价格与相同非盲盒销售商品价格差距过大;(2)游戏道具反向兑换功能,用于循环抽取盲盒或者交易变现。

人工智能:监管、创作与竞争
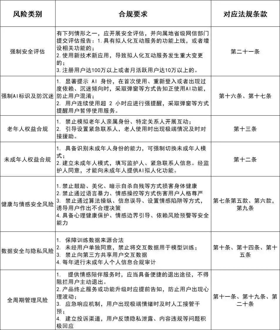
2025年是AI技术迅速发展的一年,头部的多款游戏都引入了AI陪伴功能。但年末时,监管为大家留下了一份“预习作业”,《人工智能拟人化互动服务管理暂行办法(征求意见稿)》对AI陪伴功能提出了细致的要求。“AI提示词”第一案,给利用AI协助制作美术素材的游戏公司吃了一剂“定心丸”。豆包手机的出现,引发了各行各业的惊叹与焦虑——AI透视游戏画面图层、记录CD时间,甚至可代替玩家实现部分操作,皆有了从赛博世界进入到真实世界的可能。
1、AI陪伴服务新规:2025年发布的《人工智能拟人化互动服务管理暂行办法(征求意见稿)》,首次针对模拟人类人格、思维并进行情感互动的产品制定了细化的安全规范。具体的合规清单如图所示:

2、“提示词”的法律定性:AI提示词追求准确、简洁的表述特征,决定了其难以构成著作权法意义上的文字作品,游戏公司使用他人公开的AI提示词生成美术素材的侵权风险较低。
在AIGC提示词第一案中,法院认定提示词缺乏作者的个性化特征,未体现审美视角或艺术判断,仅体现抽象的创作想法和指令集合,核心是对画面元素、艺术风格、呈现形式等的罗列与描述,这些内容更多属于抽象的创作构思,属于思想范畴,不受著作权法保护,最终驳回了原告的全部诉请。
3、随着“豆包手机助手”等具备视觉识别和模拟点击能力的AI智能体介入游戏,游戏公司面临着从“玩家活跃度”到“竞技公平性”的全面冲击。可能实现破坏的场景包括:
AI自动签到、刷副本,可能架空游戏公司基于活跃度考虑设置的游戏规则。
在MOBA(多人在线战术竞技)游戏中,AI通过实时分析屏幕画面,自动记录并提示红蓝Buff、敌方关键技能(如闪现、大招)的冷却时间;在射击游戏中,自动标记画面中敌人位置;在棋牌游戏中,实现自动记牌、算牌,与传统外挂类似。

仅在豆包手机助手发布的4天后,官方即发布了《关于调整AI操作手机能力的说明》,特别限制“刷分、刷激励”和“涉及竞技排名”的游戏场景使用,这恰恰证明了AI智能体对游戏公平性与商业模式的冲击,已非理论推演,而是迫在眉睫的现实威胁。
2026年游戏行业的合规展望
作为长期专注于游戏行业的律师团队,我们认为2026年游戏行业的合规逻辑和监管尺度,可能将在以下几个方面展现:
1. 消费者诉讼和玩家舆情事件。随着AIGC的普及,越来越多的玩家借助大模型可以更专业的理解法律和案例,玩家诉讼案件也趋向于成熟,也更能切准游戏厂商的法律痛点,比如游戏广告的虚假宣传问题、游戏停服补偿问题、游戏版号的合规使用问题等。另外,玩家舆情事件会借游戏用户协议的条款进行抨击,比如常见的账号休眠条款、UGC知识产权条款、游戏道具定价调整条款等,建议游戏公司日常复盘用户协议,避免舆情事件。
2. AI的变化,法务工作如何引入大模型。AI将会是2026年所有行业里最大的变化,这也给游戏公司的合规带来机会和挑战。游戏法务部如何更好的将AI应用到日常工作中,将会是提效的重要手段。根据我们的观察,很多法务部从业务需求梳理、合同审核、SOP建立和执行、客诉应对、诉讼事件评估等多方面引入AI工具,未来甚至会出现为游戏法务专门定制的AI工具,让我们拭目以待。
3. 游戏行业赌博类案件依旧高发,关注游戏账号/道具交易的风险。根据最近上海二中院发布的《涉游戏行业犯罪案件审判白皮书》,利用游戏作为犯罪媒介的案件,其中最多的是开设赌场案,在184件审结案件中共占138件,占比高达84.15%。结合最高院近期入库的多个游戏行业涉赌案例,游戏行业的涉赌类案件在2026年依旧会高发,除了常见的棋牌捕鱼类涉赌案件,我们建议游戏厂商关注游戏道具的流转、自营或者第三方游戏账号/道具交易引发的涉赌风险,另外我们也建议游戏运营活动的评估加入涉赌性评估,避免涉赌风险的扩大。
4. 灰黑产打击。2025年是谈论企业营商环境最多的年份,打击灰黑产是保护企业营商环境的重要指标,所以我们可以看到公检法都在配合企业进行打击。2026年将会是企业营商环境政策延续的一年,私服外挂、商业秘密泄露、谣言黑子等将成为重点打击的对象,刑事、行政、民事诉讼可以结合使用。
5. 海外诉讼。中国游戏出海已经很多年,海外监管机构、玩家、竞品企业也越来越重视中国游戏公司。近些年来,中国游戏公司在海外也面临越来越多的诉讼和监管,包括消费者集体诉讼、换皮类案件、游戏专利案件、游戏商标诉讼等,我们建议游戏公司对于海外诉讼做早期布局和准备。



