【更新预告03】战魂自走棋返场!索菲亚、卢瑟、鹤瑶迎来新皮肤
01/308821 浏览综合

幻境战士们好!《战魂铭人》v3.0.0新版本将于2月3日10:00上线。
本期预告将为大家带来新春限时活动-战魂自走棋的更新信息,索菲亚、卢瑟、鹤瑶的新皮肤展示与全新宠物伙伴!

春节限时玩法——战魂自走棋焕新来袭!全新羁绊、道具、契约助力构建属于你的最强阵容。战胜敌人赢得红包,兑换鹤瑶新皮肤-绯径蹄踪与新宠物-班马。
开启条件:更新至春节版本v3.0.0,且保持联网状态
活动时间:2026年2月3日-2026年3月25日
玩法入口:
1、在幻境大厅点击右上方的礼花找到“春节限时活动”,即可查看玩法规则并开启战斗;
2、前往左侧大厅,与右下角NPC进行交互,即可查看玩法规则并开启战斗。
温馨提示:请务必更新至v3.0.0版本以正常开启春节限时活动

=玩法教学=
关于战魂自走棋的操作介绍,战士们可以点击下方链接,查看【战魂自走棋】部分。
=更新内容=
本次战魂自走棋新增4种羁绊,保留了先前版本的热门羁绊并对其中部分进行调整,同时新增10种契约以及17种专属道具,并增加了一批新棋子。各位战士可以构建属于自己的最强阵容,利用角色、道具与羁绊之间的配合战胜敌人!
新增羁绊展示见下图 ↓

部分羁绊调整见下图 ↓

此外,灵术师、御兽专家、体术师、掠金者、诡徒、雷电法王羁绊保留,效果不变。
新增契约见下图 ↓

原零元购契约已移除,由“大促销”契约替换上线,其他原有契约保留不变。
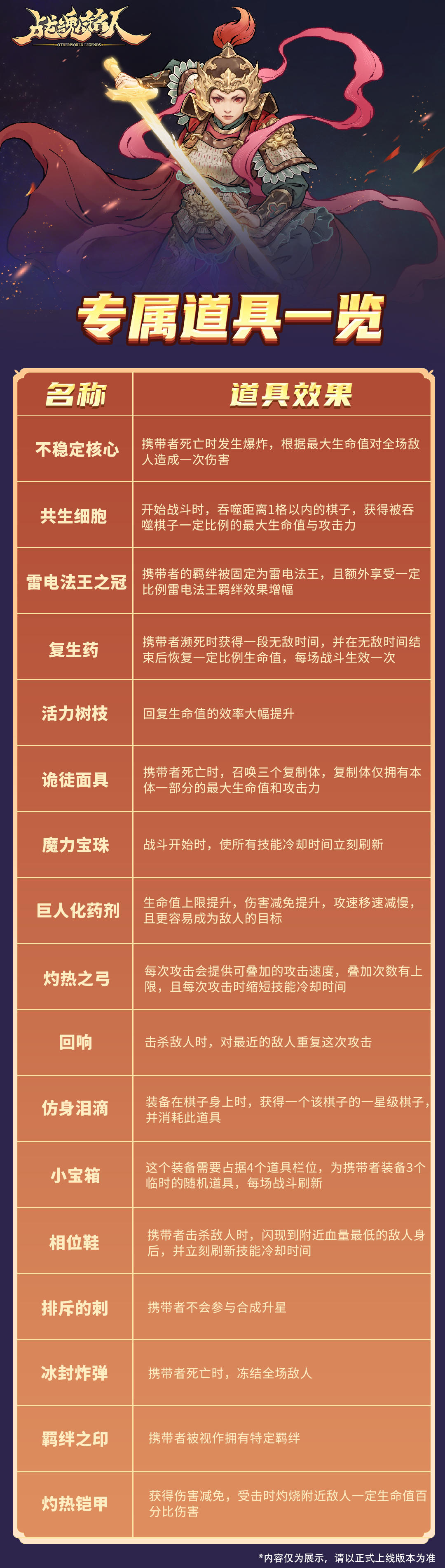
模式专属道具见下图 ↓

=兑换商店=
通过在限时玩法和关卡中击败领主获得春节红包,可以在春节限时兑换活动中换取春节主题皮肤、宠物等多种福利物品~
活动时间:2026年2月3日-3月25日,需先将游戏更新至v3.0.0版本。
往年可兑换的皮肤、宠物会限时返场,此外,鹤瑶的新皮肤-绯径蹄踪将加入今年的兑换活动!如果活动结束前没有攒够春节红包,也可以通过右侧“锦鲤”按钮用皮肤碎片换取~
温馨提示:过期的春节红包将会清零,请战士们及时兑换哦。


活动时间:2026年2月3日-2026年3月25日
活动期间,幻境战士们可以自选购买往期历练皮肤(截至阿蕾希娅-萝卜兔女郎。艾历斯达-流浪铠甲不在本期自选范围),单个皮肤价格为18人民币。

新年新气象,本期更新,鹤瑶、索菲亚、卢瑟都迎来了自己的新皮肤,快来看看吧~

鹤瑶新春限定皮肤-绯径蹄踪上架春节兑换商店!梦境所化,是白泽神兽还是快乐使者?

愿望在现实维度激起涟漪,绯色灵迹是其唯一显像。

长刀不是装饰,美好并非软弱!

在这张灯结彩的日子,有位老朋友也迎来了红红火火的新皮肤。

索菲亚超凡皮肤【佑宁门神】:25人民币/皮肤碎片解锁,拥有超凡之选效果:任意状态可移动;[重装机炮]和[制导飞弹]伤害降低,手动散热时火力全开,期间命中敌人才会增加热量。
画中幻化的门神少女,真身栖于千年古轴。当妖邪现世,她便破卷而出。

御飞剑、驱长龙,守一方太平。

镇妖塔下神火凤凰涅槃,邪祟无处遁形。

万家灯火映照处,皆是她所守护的凡尘。

“流浪铠甲”的故事余音未了,新的历练又为我们揭晓“龙血末裔”的传说。

新一期历练将于2026年2月10日00:00开启,卢瑟皮肤【龙血末裔】加入高级历练皮肤礼盒。
当王国覆灭,身负古龙血脉的末代公主因古老盟约而唤醒了体内的力量。
长剑锋芒展露,宵小靡不胆寒。

一击熔岩迸裂,尽显故日荣光。

龙翼撕裂重甲,她为复国而战。

马年到~幻境大厅迎来两位全新宠物伙伴,千万别错过!
宠物-班马可以用春节红包兑换获得。西装领带的工作狂,想必和猫秘书很有共同话题。

宠物-小小马哥为赠送宠物玩具满亲密度解锁。享受现代科技的同时,也不要忽略传统武术的魅力!

关于本期皮肤的详细介绍,战士们可移步下方视频 ↓

v3.0.0版本的更新预告到这里就全部结束了,2月3日10:00新版本上线,我们不见不散~


