棕色尘埃2 装备作弊氪佬破防
投票03/181335 浏览综合
🔨棕色尘埃2疑似出现装备作弊bug,导致氪佬破防玩家吵翻
大的出现啦家人们!由韩国NEOW
IZ公司开发,特色为颜色因素的角色扮演游戏《棕色尘埃2》最近陷入玩家争议
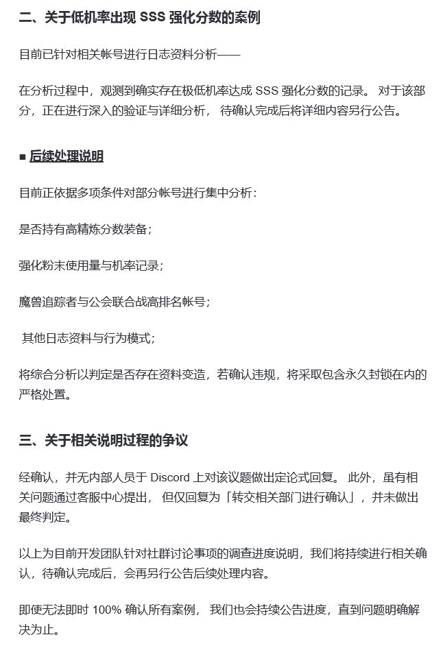
简单说一下这件事,就是游戏的装备升级系统被玩家找到漏洞(官方说法是精炼,装备升级概率随等级提升而快速降低,概率表见图)
导致短时间内单个玩家出现多个顶级装备,这就引发了玩家怀疑,部分氪佬破防,玩家为此吵翻
官方3月17日紧急回应,澄清所有战斗结果都经服务器验证,客户端修改数据不会影响正式排名
并分析异常账号日志,若确认资料变造将永久封禁
同时否认有内部人员下定论式回复








