首页
排行榜
发现
云游戏
PC 游戏
动态
发布
论坛
TapTap 制造
聚光灯 GameJam
开发者中心
创作者中心
下载手机 APP
扫码下载
Android APK 下载
版本:v
App Store 下载
版本:v
下载 PC 版
Windows 版下载
版本:v
下载 TapTap
TapTap 手机 APP
扫码下载手机App
Android APK 下载
版本:v
App Store 下载
版本:v
TapTap PC 版
Windows 客户端下载
版本:v
大惊小怪君
视频作者
关注
大惊小怪君
视频作者
关注
全服送两只异色❗一只双灯鱼,一只自选!
04/13
800 浏览
综合
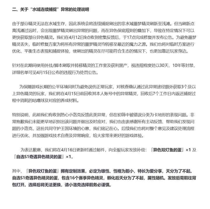
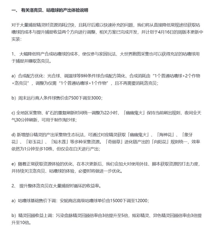
洛克贝获取更加容易,但奇丽草也将不能在夜晚产花。
其它品种的花朵也可以有对应的精灵产出!
将在4月16日更新时通过邮件,向全服玩家发放补偿:「异色双灯鱼的蛋」×1 及 「自选S1奇遇异色精灵的蛋」×1。
其中,「异色双灯鱼的蛋」拥有定制效果,必定为雄性、性格为胆小,特长为爱分享,天分为了不起。自选S1奇遇异色精灵的蛋,包含16个赛季异色精灵,孵化后天分为了不起,属性随机。发放后需前往背包打开。选择后将无法更换!
#今天游戏圈发生了啥
#洛克王国
#洛克王国世界
#洛克王国手游
#游戏安利
#捉宠
#大惊小怪君
#我鉴游怜
猜你想搜
洛克王国世界 自选异色精灵
11
2
1