战士进阶的构想
修改于2021/07/272647 浏览同人专区

下个月就要出战士进阶了,先氵一个蟠桃大会
一【狂战士】 ![[嗒啦啦2_经验+3]](https://img-tc.tapimg.com/market/images/f2dbb0dbf9438e3a20cd14342d893191.gif)
![[嗒啦啦2_经验+3]](https://img-tc.tapimg.com/market/images/f2dbb0dbf9438e3a20cd14342d893191.gif)
战士玩家等进阶等疯了


专属特技
【暴走】冷却回合20,开启后提升真实伤害和暴击伤害,但会随回合越来越多地消耗的精力且无法恢,开启后可随时关闭
【燃烧意志】专属姿势,需叠意志,减少多手伤害惩罚
二【忍者 】 ![[嗒啦啦2_经验+3]](https://img-tc.tapimg.com/market/images/f2dbb0dbf9438e3a20cd14342d893191.gif)
![[嗒啦啦2_经验+3]](https://img-tc.tapimg.com/market/images/f2dbb0dbf9438e3a20cd14342d893191.gif)
战士们经过不断努力终练就刮痧绝技
(游荡者进阶改了改就成了战士的)


专属特技
【查克拉赋能】冷却15回合,使用不消耗回合,加强你的下一次特技,比如强化的飞斩能瞬移至目标身前,强化的旋风斩斩两次
【忍术结界】专属姿势,需叠灵巧,使释放特技有几率不消耗回合
【忍术】特技,原版和赋能版

四【审判者】 ![[嗒啦啦2_经验+3]](https://img-tc.tapimg.com/market/images/f2dbb0dbf9438e3a20cd14342d893191.gif)
![[嗒啦啦2_经验+3]](https://img-tc.tapimg.com/market/images/f2dbb0dbf9438e3a20cd14342d893191.gif)
回归本质,战士拿起了盾
(缝缝补补又是一个战士)


专属特技
【蓄力】无冷却,使你下一回合物理攻击完全穿透防御并增加伤害和暴击几率,可多次蓄力以打出一刀999的爆发,但蓄力后的下一个回合未攻击则蓄力失效
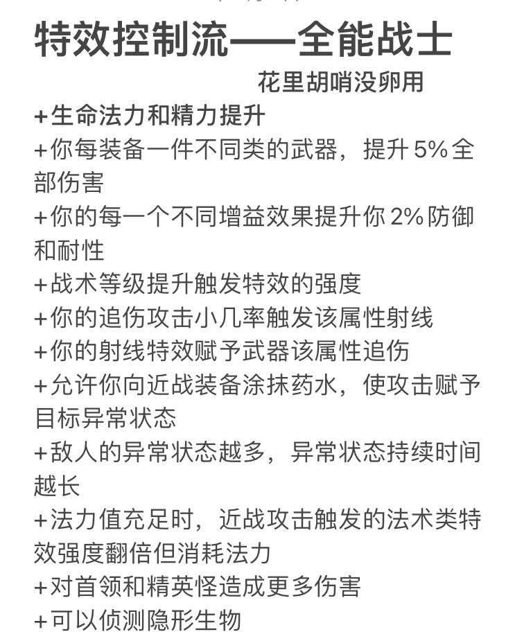
五【全能战士】 ![[嗒啦啦2_经验+3]](https://img-tc.tapimg.com/market/images/f2dbb0dbf9438e3a20cd14342d893191.gif)
![[嗒啦啦2_经验+3]](https://img-tc.tapimg.com/market/images/f2dbb0dbf9438e3a20cd14342d893191.gif)
战士一个个太能猴了,人均特效级影帝

朴实无华的特效控制路线,向武器涂抹药水使攻击造成异常状态,例如盲目药水致盲,毒药中毒,虚弱药水使虚弱等等
五【浪人】 ![[嗒啦啦2_经验+3]](https://img-tc.tapimg.com/market/images/f2dbb0dbf9438e3a20cd14342d893191.gif)
![[嗒啦啦2_经验+3]](https://img-tc.tapimg.com/market/images/f2dbb0dbf9438e3a20cd14342d893191.gif)
战士都佛系了,埋剑深山,与世无争


御剑作战,浪人可以把武器当队友,视为不可指定为目标的输出宠(盾和手持除外,前者吸引仇恨后者回血光环)
![[嗒啦啦2_哈哈]](https://img-tc.tapimg.com/market/images/1bbca193685a619674d8260ad0ed7455.gif)
最后两个开玩笑的
猜测战士的进阶能更多体现战士职业特色,尤其是强调一下体质的重要性,希望不要像火魔导一样在冷门玩法作妖

