TapTap 开发者中心功能更新公告(2021/08/23)
2021/08/231319 浏览公告
亲爱的开发者,今天 TapTap 开发者中心改版更新,主要更新了以下功能:

一、新增「企业开发者」的认证申请公函
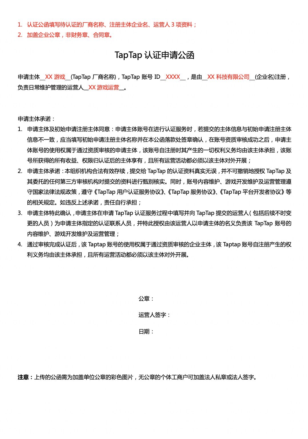
为了有效保障企业级开发者在 TapTap 开发者中心的使用权益及账户安全,在申请创建【企业开发者】需要开发者上传《TapTap认证申请公函》,公函内需要填写申请主体(厂商名称)、注册主体企业名称、该主体授权管理的 TapTap 账号ID,并加盖企业公章如图 1,申请公函示例请见图 2 。TapTap 认证申请公函有效期为 1 年,到期后需要超级管理员在【厂商设置】-【账号信息】更新授权公函,不更新公函则开发者无法继续使用TapTap开发者中心。
(图 1)

(图 2)

二、更新《TapTap 平台开发者协议》签署规则
为了进一步提升平台法律及政策合规性,需要所有使用 TapTap 开发者中心的用户同意《TapTap 平台开发者协议》(原来仅需要超级管理员同意并签署),未同意并签署该协议的用户将无法继续使用TapTap开发者中心。
(《TapTap 平台开发者协议》签署弹窗)



