【每日必做整理】新手入门?不用担心,手把手带你提升战力
2023/10/233 万浏览攻略
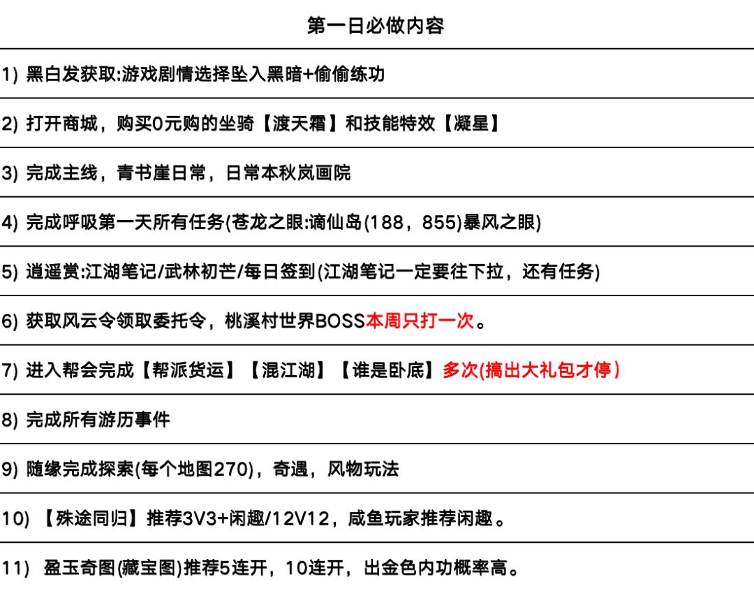
新手入门?不知道怎么玩升功力遇到了困难?不要慌,逆水寒攻略组为各位少侠提供1-14天所有的必做攻略,让你不再迷茫~
逆水寒攻略组每日攻略为您献上,助你闯荡江湖,成为首屈一指的大侠!
各位少侠,快来锁定本攻略组👉🏻功力提升/奇遇/职业/副本/图鉴/PVP 大量攻略帮你勇闯江湖不迷路!







易玩(上海)网络科技有限公司
公司地址:上海市静安区灵石路 718 号 B1 北楼
注册地址:上海市闵行区紫星路 588 号 2 幢 2122 室
投诉举报邮箱:kefu@taptap.com






