关于新人入坑气球塔防怎样最有性价比?
修改于2023/11/201.1 万浏览球个攻略
首先就是很多新人比较在意的一点,就是这个游戏什么时候买最划算,那么我完全负责任的告诉你们,就是现在!!!
如果你只是想简单体验体验气球塔防6,那么我建议你在这次测试中,选择6元的力量攻击包最为划算,作为原价18的经典塔防游戏,现在6元价格绝对物超所值!刚入坑的新人也可以借着这次免费的机会好好体验游玩一番,绝对物会让你大呼过瘾!
然后,如果你是和楼主一样的重度塔防游戏爱好者,那么我极力推荐这个68元的双倍金币模式,除了部分活动无法使用双金,但有了双金之后绝对能让你体会到一直爆气球的快感,对于萌新宝宝来讲,双金能极大地降低操作门槛,可以体会到游戏原本的乐趣。
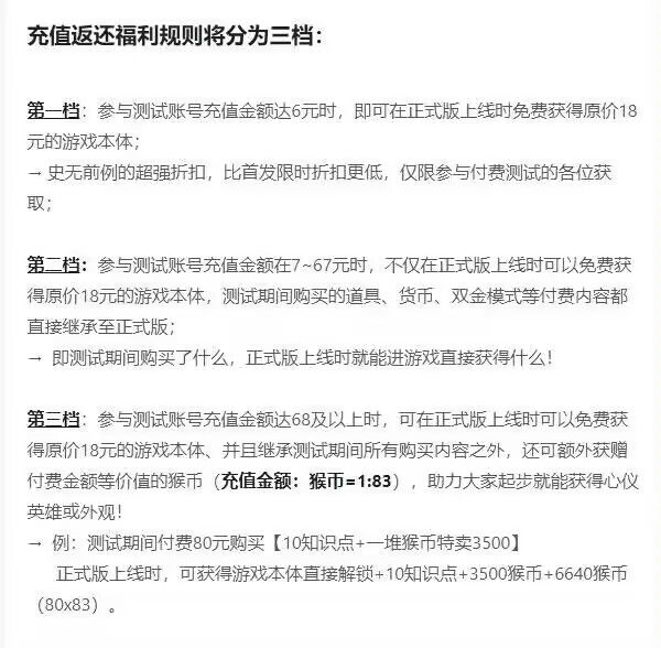
另外,最后跟大家再讲一点,本期测试会有充值返还福利,是1:83的高额返利,喜欢气球塔防的玩家赶快趁着这次测试活动行动起来!





