聚光灯21天创作挑战-热身赛-开发报告02
2025/10/03600 浏览综合 包含 AI 合成内容
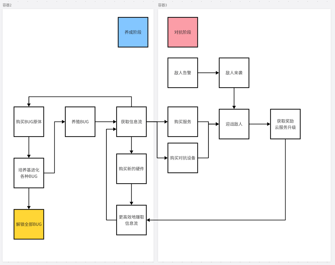
经过头脑风暴与讨论,我们最终确定了这个名为《故障农场》(Bug Farm)的方案。
玩家将扮演扮演一位“继承了爷爷的服务器”的年轻人,开始饲养BUG并与之一同生活、成长。BUG是一种生活在计算机当中的五维智慧生物,它们由信息流构成,又可以经由活动产生新的信息流。玩家在获得BUG产生的信息流之后,可以购买新的BUG,或者升级软硬件,从而为BUG提供更好的生存和成长空间。
游戏中还存在“外地入侵”,比如病毒、木马。玩家需要购买防火墙服务,还要在敌人入侵时积极防护,不然自己的BUG就有可能被它们清除。
两张示意图都是AI生成的,流程图和列表则是主策划天枢制作的。







