TapTap比特小队全网最全攻略之一——道具篇
修改于2018/07/243.1 万浏览综合
比特小队是一款悠闲的俯冲视觉枪战游戏,游戏中人物以积木造型设计,在如今3D和二次元遍地的年代,绝对会让朋友们感到耳目一新。最有趣的地方是12个角色都拥有自己的技能,还有那听起来贱贱的笑声(给作者大大一个赞,人物配音实在是太赞了)。朋友们可以尝试使用不同的角色去通关,即使爆关,还有上百个成就和道具等着你解锁,日常一肝没毛病。游戏时长几分钟一关也十分悠闲。
对于刚开始入门的小伙伴来说,还是比较麻木的,感觉自己操作很棒,却无法通关,因为你缺少了一些特殊道具。接下来的攻略会为大家展现100+个道具,70钟武器,100+个成就如何获得,如何解锁。特别是收集帝们,相信看完这篇攻略,收集齐所有图鉴都不是问题噢!
主题预览:
1,道具种类介绍
2,成就种类介绍
3,武器种类介绍
4,隐藏关卡介绍
5,刷道具星币技巧
6,总结
第一大篇:道具篇(如有需要请翻阅其他篇章)
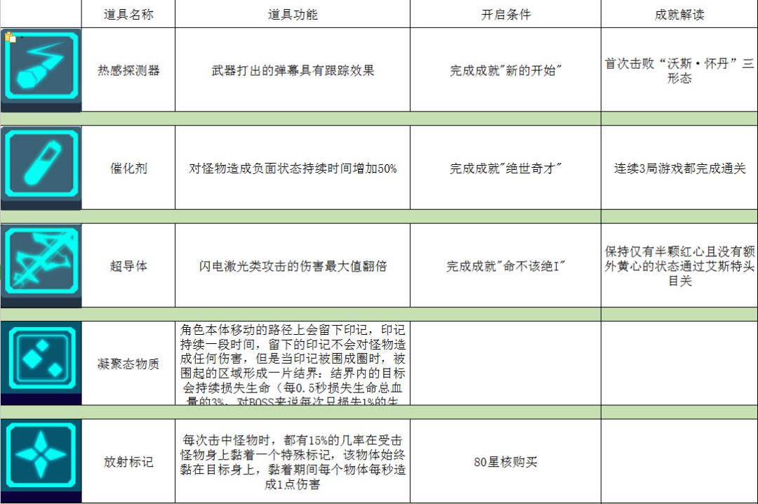
在这个游戏里道具就相当于被动技能,种类多达100+个,而且可以同时携带,道具的携带质量和通关密不可分。拥有强力道具更加可以无伤通关。在游戏中有90%的道具都是没有解锁的。相信小伙伴们有不少道具无法解锁正在发愁怎么办,接下来放出所有道具的数据,包括介绍了各种特色的道具效果,解锁方法。
1,角色专属主动道具
角色专属技能只能使用单一角色游戏时候才能携带,而且是唯一主动。可以无限使用,冷却时间因角色而异。而且主动技能是可以升级的噢!



2,角色专属被动道具
角色专属被动只能使用单一角色游戏时候才能触发。每个角色都拥有不同的被动道具。



3,通用主动技能道具
通用主动解锁后可以在游戏中获得并使用,而且也可以升级。喜欢什么样的技能都要看道具的搭配和个人喜欢,记住得到了也不一定是好事噢。看完这篇攻略后相信在你心里会有自己的选择。


4,通用被动道具
在游戏中通用被动占有100种,有些被动搭配起来还会有意想不到的神奇效果,而且道具携带数量是没有上限的,所以尽管带就行了,主要是解锁的方式。目前笔者将被动道具分为三类,分别是攻击,防御,血量。接下来一一介绍。
4-1:攻击增益系








4-2:防御辅助系







4-3:血量恢复系





5,道具套装
一些道具收集足够将会产生套装效果,给予额外加成,可以好好利用套装。
5-1:无限套装

5-2:佣兵套装

5-3:爆破套装

5-4:精灵套装

看了这么多的被动道具和解锁方式之后相信你已经离通关的方法不远了,正常来说你需要先解锁一点比较容易解锁的道具,然后再去通关,比如说类似背包和贪婪之灵这样的逆天道具。如果你是收集狂那真是恭喜你了,95%的数据全都在这里!
PS:本攻略针对1.13版本完善度达到95%,绝对可以称为全网最全的比特小队攻略。笔者也是耗尽了大量时间做EX做WORD做PS再花大量的时间去玩,才能整理出大全。如果有缺少的东西希望大伙看帖之余,留下你的评论补全数据。就当是给我一个辛苦的支持!



