开发日志2——原型起步和流程确定
精华昨天 02:13140 浏览综合
一些百思不得其解的小牢骚
最近程序经常水论坛,看到了好多有意思的设计,大佬们好热情都会回复和互暖诶,就是为什么,咱们鱼群触感工作室去年参加聚光灯的日志最近得到了比去年加起来还高的曝光量(?)
所以为了澄清一些误会,这次就由程序本人来发一次贴啦
~
![[表情_开心]](https://img.tapimg.com/market/images/48516f625646b5ea2c66f0cab3c9c52a.png)


第一篇日志在这里嗷![[表情_微笑]](https://img.tapimg.com/market/images/0f170d4b1ecf80c267e5a44b5992a199.png)
![[表情_微笑]](https://img.tapimg.com/market/images/0f170d4b1ecf80c267e5a44b5992a199.png)


正文部分
大伙早上中午晚上好~
这里是鱼群触感工作室~
先上视频吧
~
![[表情_酷]](https://img.tapimg.com/market/images/edd50e702f508971043f5619f686740e.png)


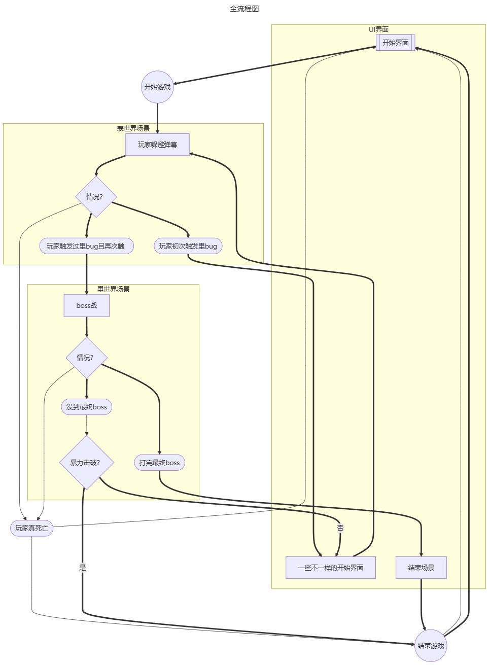
最近我们确定了游戏整体的流程,我们打算做两个“世界”,一个表世界一个里世界,表世界就是看似正常的弹幕躲避游戏,但是埋下了一些“bug”的触发机制,例如受击后可以短暂越过边界。触发这些bug后,就可以进入里世界打boss了,每个boss也会有特殊的bug机制,只有走这些机制才能去往下一个boss。
整体流程如下图(有点小乱)

玩法流程图


程序相关
关于程序部分,采用的是Godot引擎。
决定做弹幕游戏以来,程序便开始着手制作原型。由于我们设计在“表世界”中,玩家普通的游玩弹幕游戏,触发一些bug后,进入“里世界”与各类敌人使用bug战斗。因此程序打算先从“表世界”入手搭建基本的弹幕系统。
由于程序似乎没有找到非常成熟的Godot弹幕游戏模板或插件(有些好久没更新了),因此程序不得不手搓一个简易版。考虑到21天的时间限制(实际上只有两周多一点了),因此主要编写了子弹工厂方法,并允许子弹的外观和碰撞形状的设计能与代码解耦(其他什么对象池就不整了反正弹幕量应该也不会很多)。
“表世界”的发弹设计为让一堆节点绕着边界转圈圈然后从这些节点发射弹幕(偷懒的实现方式),目前已经完成了子弹的生成,运动和碰撞逻辑。对于可以触发的进入“里世界”的“bug”,目前实现了受击后可以暂时穿墙。

抽象的石山代码一角
后续会先从构建里世界场景入手,以及表世界到里世界的转换,先尝试跑通大致的游戏流程,再进一步填充内容。


碎碎念
(大佬们进度都好快啊,萌新fw程序倍感压力
)
![[表情_惊恐]](https://img.tapimg.com/market/images/48b4972c071bcb2f7aa4090588ef01a8.png)
(以及能不能出点有意思的程序bug可恶
)
![[表情_生气]](https://img.tapimg.com/market/images/24f2b24c5043d63f5f2db8bd62b8e3de.png)

