有同学问游戏行业有哪些岗位呢?一篇告诉你
2024/11/2065 浏览综合
🎨 策划部门:游戏的筑梦师
他们是游戏世界的构想者,包括游戏主策、系统策划、数值策划和文案策划。
他们用创意和策略,打造游戏的玩法、故事和经济体系,让游戏世界既平衡又迷人。
🖌️ 美术部门:视觉的魔术师
由游戏主美、UI设计师、角色建模师、场景建模师、游戏特效师和角色动画师组成。
他们以艺术和技术的融合,赋予游戏世界以色彩和动感,让每个角落都充满生命力。
💻 程序部门:技术的工匠
游戏主程、前端开发者、后端开发者和技术美术开发(TA)是游戏世界的建筑师。
他们用代码和算法,构建起游戏的坚实基础,确保游戏的流畅和稳定。
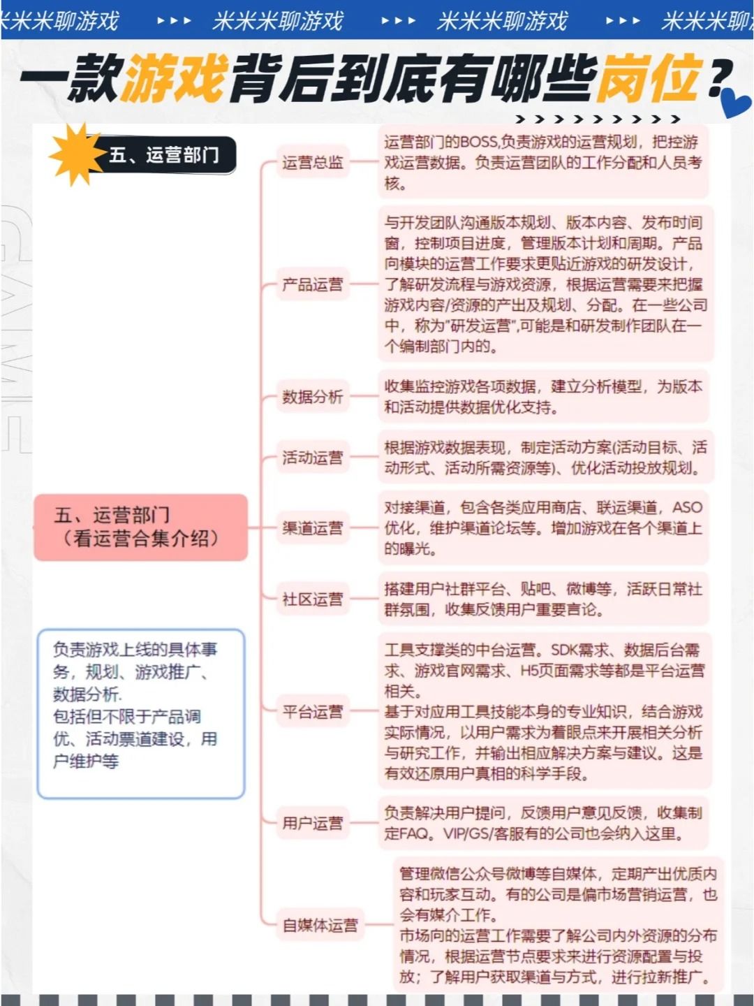
📊 运营部门:玩家的引路人
运营总监和产品运营通过数据分析洞察玩家心声,
活动运营策划以创意活动吸引玩家,渠道运营则确保游戏在各大平台的闪耀亮相。
🔍 测试部门:体验的守护者
测试主管和测试员是游戏质量的守门人。
他们运用各种测试技巧,确保每位玩家都能享受到无瑕的游戏体验。
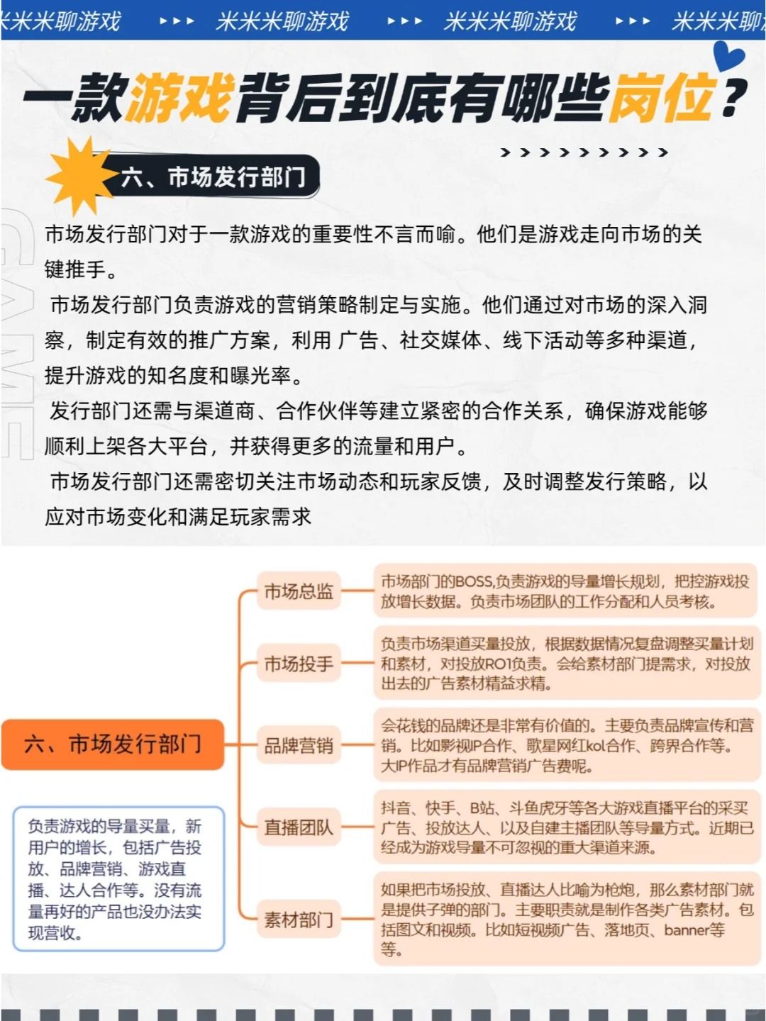
🌐 市场发行部门:品牌的传播者
市场总监、市场投手、品牌营销、直播团队和素材部门携手合作,
通过精心策划的市场活动和创意素材,让游戏的名声远播。
💬 分享你的游戏梦想
告诉我们,你梦想中的游戏岗位是什么?你对游戏行业的热爱又是怎样的?










