从零开始的BUG世界生活~~【开发者日志02】
经过多天的前期准备,我们也是顺利进入了紧张的开发阶段。虽然大家的课业都比较繁忙,但开发计划依然在紧锣密鼓的推进中。
策划
关卡设计:第一关的关卡白盒基本完成,第二、三关施工中。
当前计划:目前打算制作三关,不排除有删减的可能。
关卡设计思路:第一关主要用于玩家去熟悉人物操作和核心机制。第二关引入新的道具,增强解密难度。第三关将Meta要素运用到解密当中。
第一关 关卡白盒
程序
核心机制:实现物体“更换标签”的核心功能正在持续开发中。
道具系统:部分道具的功能已经实现
敌人逻辑:敌人的功能因为涉及移动路线,可能在将敌人标签赋予其他物体时出现真正的“BUG”,还有待进一步优化和验证
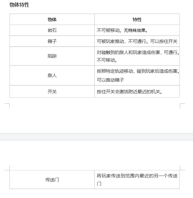
各物体特性
美术
场景:场景老师爆肝中
道具图标:部分道具已完成绘制
主角设计:主角的人物形象设计草图已经确定。
人物草图
目前距离完成仍然有很长的路要走,但看着游戏从一个想法,一篇设计文档一点点变得完整也是开发的乐趣吧。
下一期开发者日志会更新故事背景和设定方面的内容。

