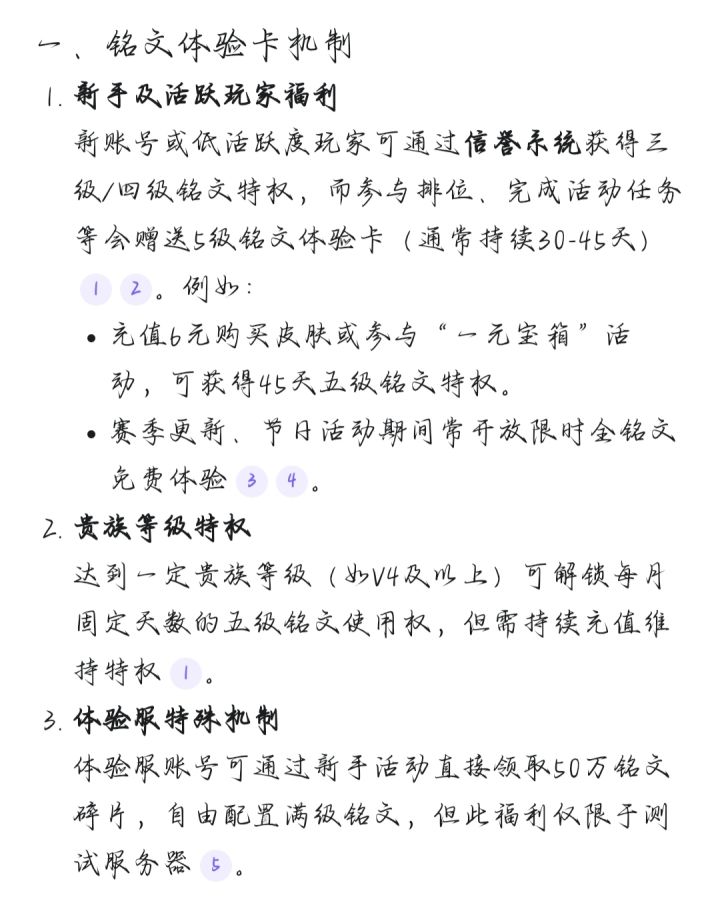
入坑?还在玩?听听我的意见!
可玩性:不公平,不推荐(劝新玩家避坑!)
不公平因素:“王者铭文系统”
游戏有个铭文系统,可通过携带和升级,提升比赛中英雄的基本数值。是否携带铭文和铭文等级的高低,直接影响游戏体验。
= = = = = = = = = = = = = = = = = = = =
接下来的逻辑顺序:
「铭文的作用」-「铭文的养成难度」-「铭文系统不公平的原因」-「强调观点」
-------------------------------------------
铭文带来的优势
以其中「射手职业」和「一种铭文」举例:这类游戏在前期对线换血时,续航能力是很重要的。双方换血后,不仅需要抢夺公共资源、补线,还需要想办法提高血量换取血量优势。
除了塔下血包、技能可以回血外,大家常用却忽略的是,铭文-“夺淬”(局外装备后,局内会获得普攻吸血)。 射手多以普通攻击为主要输出方式且很多射手也没有回血技能,装备夺淬铭文后,不管是补兵、换血、抢夺公共资源,都可以恢复少部分血量来挽回血量损失。
在多数对线胜利的情况下,胜利方在获得经济资源的同时,还可以利用铭文回血。多数情况在对线胜利后不仅可以立即购买装备,还可以恢复到半血甚至满血状态。持续压制击杀,滚雪球。
[铭文带来优势-铭文等级越高,基础数值就越强,带来的优势自然越大]
-------------------------------------------
铭文升级的难度:
铭文等级非常难升级,现在我用自己的经历,让你们对其有个概念。
我花费了十多万金币用来升级都升不满,真是绝望。(发帖动机)
游戏内金币获取很费时间,每场对局结束后都会给30多,一周获取限定在很低的数。
想想看,游戏内共50多位英雄,一位要18888金币购买后才能玩。理想状态下,一局15分钟30金币,新玩家要玩多久才能将所有角色玩一遍?
别顾着买角色玩!还有铭文要升级呢!竞技游戏不可能只玩一个职业,一种职业又分好几种铭文。每个英雄都有适合自己的铭文,不是所有角色都只用一套通用铭文。我十几万金币都升不满一个角色使用的铭文。
按最低限度算,射手一套、法师一套、前排坦克一套,将这三个角色的铭文升满需要起码需要3、4个十几万吧?
-------------------------------------------
“王者铭文系统”带来的不公平:
如一个不装备铭文(代入新玩家)与一个装备铭文-夺淬(吸血)的英雄对线(代入老玩家),一个每次换血都能回血,一个不能。未装备铭文的一方在换血方面的劣势、操作要求都将会放大、提高。
双方当然不可能不装备铭文。这里用到两极法和控制变量法,将不易察觉理解的东西变得明显。在铭文等级有差距的情况下,即使双方都装备铭文,上述关于前期对线差距的不公平仍然存在(纵然双方都带了相同的铭文,却因为铭文等级得不到同样的数值。即-不公平)。
因为铭文等级差差距,这款竞技游戏不再单纯是技术、意识、英雄的竞技。只因你是“账号后辈”,你天然就比“老账号”劣势,游戏体验天然比“老账号”差,只能靠极长时间精力或者特殊手段缓慢缩小、追平关于铭文带来的差距。
这不是新手短时间内靠提升自己就可以忽视的。这款游戏的铭文系统带来的不公平会伴随玩家极长一段时间(原因来自[铭文升级的困难])。
-------------------------------------------
总结观点:
不管是新人还是老手,在游戏对局中,因为铭文等级极难升级的关系,几乎所有对局都十分不公平。
铭文系统带来的不公平性是客观存在的,大家似乎没有人注意到,而我提出来。并说明铭文等级带来的差距和铭文养成的艰难。
我想表达的观点用一句话就可以概括理解:genshen的圣遗物≈很肝,需要升级养成的铭文系统≈极大概率不公平。
= = = = = = = = = = = = = = = = = = = =
✍🏻建议:了解“王者铭文系统”导致的不公平后。
入坑竞技类游戏时,参考该游戏是否存在这样的系统;或者是否需要花费较多精力才能追平“老账号”。来判断是否入坑是个不错的办法。
-------------------------------------------
(评论区写了关于铭文体验卡的看法、并进一步解释了铭文等级的影响)
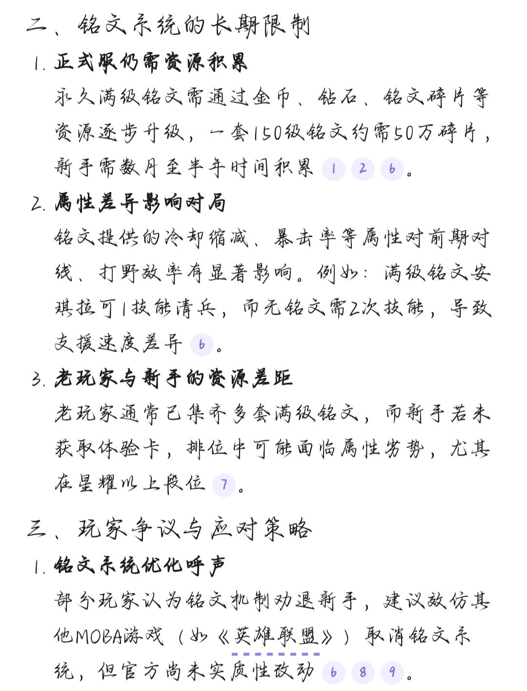
询问taptapAI:现在王者荣耀的铭文系统都是免费使用满级铭文的吗?(询问时间:2025.9.3)
回答如图



