开发者日志4,连demo都没有的游戏居然有了同人?!
大家的进度都怎么样了呢?都和我说一下呗
开发以及过去九天了,时间似乎越来越紧迫了。
看起来工程量还有相当不少![[心动小镇_破涕为笑]](https://img.tapimg.com/market/images/49d1b54f38f5ec4f008f177431399f73.png)
![[心动小镇_破涕为笑]](https://img.tapimg.com/market/images/49d1b54f38f5ec4f008f177431399f73.png)

程序要燃尽了
不过庆幸的是麻烦的都实现了,剩下的就是一些垃圾时间了而已![[TapTap×初音未来_挺住啊]](https://img.tapimg.com/market/images/8243b8441a923e60aa3ccce408d05e67.gif)
![[TapTap×初音未来_挺住啊]](https://img.tapimg.com/market/images/8243b8441a923e60aa3ccce408d05e67.gif)
期间遇到了很多的问题。![[TapTap×初音未来_唔]](https://img.tapimg.com/market/images/dae80998a9ba53a723f4e949a4234b2d.gif)
![[TapTap×初音未来_唔]](https://img.tapimg.com/market/images/dae80998a9ba53a723f4e949a4234b2d.gif)
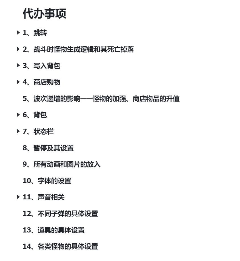
物品的索引啊、各类属性的设置。而且大家也都比较忙,时间也是靠挤的……
希望可以完工吧,毕竟还要至少留8天时间填入美术素材和音效,以及最重要最重要的数值调整呢!!!![[崩3_吓]](https://img.tapimg.com/market/images/920f3056f4a8eb9537b69bb2866c675d.png)
![[崩3_吓]](https://img.tapimg.com/market/images/920f3056f4a8eb9537b69bb2866c675d.png)
刚刚测试的时候也出现了很多bug。
任重而道远啊……
序列叠加,循环回绕(封面还是鳕鱼老师画的小可爱):
我们把法术链做出来了,以及所谓的"BUG":序列叠加
还有商店的购买也是成功实现了
下面是来自Ck画的同人小僵尸
都说人家不是僵尸啦!

感谢Ck!
下面是交流群哦
欢迎大家一起进来聊天交流!!!!也可以进来分享开发者日志,让我们互相取暖吧!
QQ群:760674992
有什么建议和想法,欢迎在评论区留言!我会挨个回复去你的论坛认真观看帖子和评论!