国产战争建造模拟《烽沙》今开测!|“先锋体验官”共创激励启动
各位筑城者:
冬至一阳生,烽火映新城。《烽沙》冬至版本先锋测试,已经于今日12月22日10:00正式开启,为期14天。这一次,我们不仅邀请你体验这片冰雪覆盖的边城,更期待你用镜头记录下属于你的烽沙时刻。
🧱 冬至版本核心更新摘要(完整日志详见文末或官方渠道)
- 野兽生态:狼、熊、野猪携巢穴登场,具备完整行为逻辑,击败后可采集骨骼、兽皮
- 民夫生平:新增生平面板,随机发型脸型,角色更鲜活
- 四季动态:地形积雪消融、树木变色落叶,天气系统全面实装
- 城防升级:城门可开关、击飞系统加入、冲锋手感优化
- 建造优化:批量建造、吸附旋转、仓库分类、生产进度UI等
- 视听沉浸:四季主题诗经BGM、环境音效细化、界面全面重构
- 大量修复:涵盖性能、逻辑、显示、存档等数百项问题优化



无论是宏大的城池崛起、机智的战术瞬间,还是某个让人会心一笑的“名场面”,我们都期待在您的镜头下,看见独一无二的《烽沙》。
● 活动周期:
与测试同步开启总共14天,2025年12月22日 10:00 - 2026年1月4日 23:59
● 视频内容:
在《烽沙》测试期间,围绕《烽沙》进行的直播或者上传的视频内容(内容积极正向,不局限于评测、解说、整活类...欢迎多样的形式)
● 作品链接提交期:
测试开启到结束后3天内(至 2026年1月7日)
● 参与方式:
1. 加入官方QQ群(1061507823)群内可随时提问,烽沙-小Q在线答疑
2. 在抖音/B站发布《烽沙》相关视频或直播,标题带上“烽沙先锋体验”
3. 通过群内作品提交链接提交你的作品链接和截图
● 内容要求:
1. 视频类:时长≥30秒,内容围绕测试体验(评测/攻略/整活均可)
2. 直播类:单场≥1小时,标题含“烽沙先锋体验”,鼓励实机解说互动
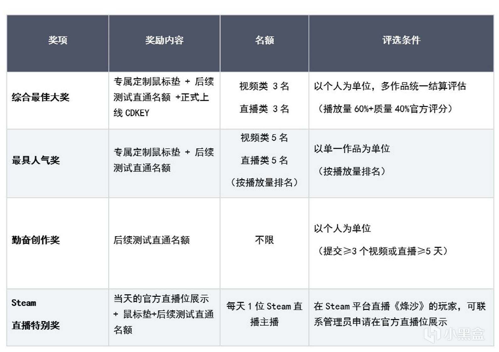
● 奖励一览:


● 重要提醒:
○ 一人一账号,原创作品,公开可见
○ 同一奖项每人仅可获奖一次
○ 严禁刷量、抄袭等行为,违者取消资格
○ 活动最终解释权归《烽沙》官方所有
我们准备好鼠标垫、直通资格和CDKEY,一起点燃这场冬至沙场初体验!
《烽沙》开发团队 敬上
参与“先锋体验官共创激励活动”以及提交测试意见、想法、建议、问题请加入官方QQ群(1061507823) 与我们直接交流。
期待您的提交和共创作品,让《烽沙》因您的视角而更加生动!

